Добавить в корзинуПозвонить
Найти в Дзене

✍ Численные методы решения системы линейных уравнений 2025-26 уч год

Всем привет! 🖐🖐🖐 Данный материал предназначен:
✅ Для студентов 1 курса НГТУ им. Р.Е. Алексеева
✅ Только непрофильные специальности ~~~~~~~~~~~~~~~~~~~~~~~~~~~~~~~ 📢📢📢 Подборка Численные методы 2025-26 смотри здесь ~~~~~~~~~~~~~~~~~~~~~~~~~~~~~~~ Возникают вопросы? Смотри Введение в ЧМ: ~~~~~~~~~~~~~~~~~~~~~~~~~~~~~~ Возникают вопросы по работе в программах C++, Mathcad, MS Excel, OO Calc? Тогда смотри лекции по 1 семестру: ~~~~~~~~~~~~~~~~~~~~~~~~~~~~~ 🤗 Будет время - запишу все видео по лаб работе 🤗 Пока сняла не все видео, зато у заочников есть!
Все видео по ЧМ решения системы линейных уравнений для заочников: ◽ метод Гаусса
◽ метод простой итерации
◽ метод Зейделя Далее разбираем как делать все эти методы для конкретной задачи по аналогии с вариантами для лабораторной работы видео для системы из 4 уравнений пока нет 👆👆👆 Ручной счет смотри в фото лекций выше 👆👆👆 Подсмотри у заочников (система из 3 уравнений), если пропустил лекции: видео для системы из 4 у
Оглавление

Численные методы решения системы линейных уравнений - метод Гаусса, метод простой итерации, метод Зейделя
Численные методы решения системы линейных уравнений - метод Гаусса, метод простой итерации, метод Зейделя

Всем привет! 🖐🖐🖐

Данный материал предназначен:
✅ Для студентов 1 курса
НГТУ им. Р.Е. Алексеева
✅ Только
непрофильные специальности

~~~~~~~~~~~~~~~~~~~~~~~~~~~~~~~

📢📢📢 Подборка Численные методы 2025-26 смотри здесь

~~~~~~~~~~~~~~~~~~~~~~~~~~~~~~~

Возникают вопросы? Смотри Введение в ЧМ:

~~~~~~~~~~~~~~~~~~~~~~~~~~~~~~

Возникают вопросы по работе в программах C++, Mathcad, MS Excel, OO Calc? Тогда смотри лекции по 1 семестру:

~~~~~~~~~~~~~~~~~~~~~~~~~~~~~

🤗 Будет время - запишу все видео по лаб работе 🤗

Пока сняла не все видео, зато у заочников есть!
Все видео по ЧМ решения системы линейных уравнений для заочников:

✍ Контрольная работа 2 ЧМ решения системы линейных уравнений (заочники)
Подслушано по Математике12 августа 2023

📌 1 Теория - Численные методы решения системы линейных уравнений

◽ метод Гаусса
◽ метод простой итерации
◽ метод Зейделя

ТЕОРИЯ - ВИДЕО:

10 Теория Численные методы решения системы линейных уравнений СЛАУ Гаусса, простой итерации, Зейделя

ФОТО ЛЕКЦИЙ - теория, ручной счет:

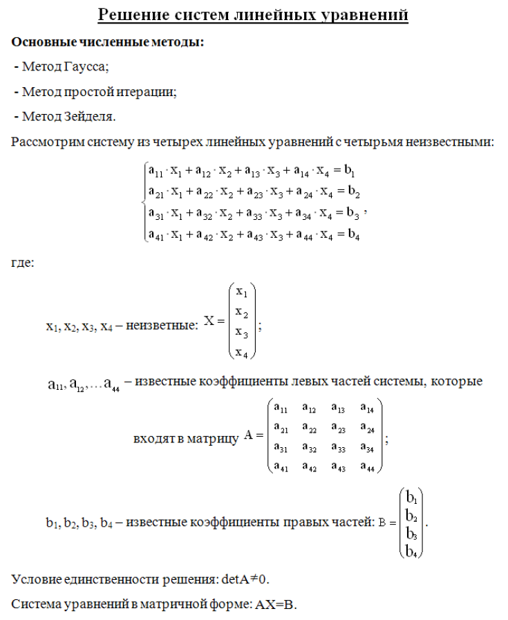
Система уравнений в матричной форме
Система уравнений в матричной форме

Метод Гаусса Теория

Метод Гаусса теория
Метод Гаусса теория

Метод Гаусса Ручной счет из лекций

Метод Гаусса Ручной счет
Метод Гаусса Ручной счет
Метод Гаусса Ручной счет
Метод Гаусса Ручной счет
-6
Метод Гаусса Ручной счет
Метод Гаусса Ручной счет

Метод простой итерации Теория

Метод простой итерации Теория
Метод простой итерации Теория
-9
Метод простой итерации Теория
Метод простой итерации Теория

Метод простой итерации Ручной счет из лекций

Метод простой итерации Ручной счет
Метод простой итерации Ручной счет
Метод простой итерации Ручной счет
Метод простой итерации Ручной счет
Метод простой итерации Ручной счет
Метод простой итерации Ручной счет
Метод простой итерации Ручной счет
Метод простой итерации Ручной счет
Метод простой итерации Ручной счет
Метод простой итерации Ручной счет

Метод Зейделя Теория

Метод Зейделя Теория
Метод Зейделя Теория
-17
Метод Зейделя Теория
Метод Зейделя Теория

Метод Зейделя Ручной счет из лекций

Метод Зейделя Ручной счет
Метод Зейделя Ручной счет
Метод Зейделя Ручной счет
Метод Зейделя Ручной счет
Метод Зейделя Ручной счет
Метод Зейделя Ручной счет
Метод Зейделя Ручной счет
Метод Зейделя Ручной счет
Метод Зейделя Ручной счет
Метод Зейделя Ручной счет
Сравнение результатов метод Гаусса, простой итерации, Зейделя
Сравнение результатов метод Гаусса, простой итерации, Зейделя

Далее разбираем как делать все эти методы для конкретной задачи по аналогии с вариантами для лабораторной работы
Данную задачу решаем методом Гаусса, методом простой итерации, методом Зейделя
Данную задачу решаем методом Гаусса, методом простой итерации, методом Зейделя

📌 2 Метод Гаусса Ручной счет

видео для системы из 4 уравнений пока нет

👆👆👆 Ручной счет смотри в фото лекций выше 👆👆👆

Подсмотри у заочников (система из 3 уравнений), если пропустил лекции:

11 Метод Гаусса Ручной счет Контрольная работа 2 для заочников

📌 3 Метод простой итерации Ручной счет

видео для системы из 4 уравнений пока нет

👆👆👆 Ручной счет смотри в фото лекций выше 👆👆👆

Подсмотри у заочников (система из 3 уравнений), если пропустил лекции:

12 Метод Простой итерации Ручной счет Контрольная работа 2 для заочников

📌 4 Метод Зейделя Ручной счет

видео для системы из 4 уравнений пока нет

👆👆👆 Ручной счет смотри в фото лекций выше 👆👆👆

Подсмотри у заочников (система из 3 уравнений), если пропустил лекции:

13 Метод Зейделя Ручной счет Контрольная работа 2 для заочников

📌 5 Решение системы линейных уравнений через обратную матрицу Mathcad

Решение системы линейных уравнений через обратную матрицу Mathcad
Решение системы линейных уравнений через обратную матрицу Mathcad

📌 6 Метод простой итерации Mathcad

📢 Продолжаем тот же самый файл Маткад, в котором уже заданы матрица А и вектор В

Метод простой итерации Mathcad
Метод простой итерации Mathcad
Метод простой итерации Mathcad
Метод простой итерации Mathcad

📌 7 Метод Зейделя Mathcad

📢 Продолжаем тот же самый файл Маткад, в котором уже заданы матрица А и вектор В
📢 Делаем ниже метода простой итерации
📢 Просто копируем метод простой итерации и изменяем только расчетные формулы для x₁, x₂, x₃, x₄ в цикле

Метод Зейделя Mathcad
Метод Зейделя Mathcad
Метод Зейделя Mathcad
Метод Зейделя Mathcad

📌 8 Метод Гаусса MS Excel / OO Calc

📢📢📢 Метод Гаусса в Excel и Calc делаются абсолютно одинаково
Чтобы быстро ставить знаки долларов, нажмите:
в Excel F4
в Calc Shift+F4

В режиме чисел:

Метод Гаусса MS Excel
Метод Гаусса MS Excel
Метод Гаусса MS Excel
Метод Гаусса MS Excel
📢📢📢 Сверьте этот ответ с результатами, полученными через обратную матрицу в Mathcad - они должны идеально совпасть!!!

В режиме формул:

Метод Гаусса MS Excel
Метод Гаусса MS Excel
Метод Гаусса MS Excel
Метод Гаусса MS Excel

📌 9 Метод простой итерации MS Excel / OO Calc

📢📢📢 Метод простой итерации в Excel и Calc делаются почти одинаково
Различия:
в Excel ЕСЛИ(И(...))
в Calc IF(AND(...))

В режиме чисел:

Метод простой итерации MS Excel
Метод простой итерации MS Excel
📢📢📢 Сверьте этот ответ с результатами, полученными в методе простой итерации в Mathcad - они должны идеально совпасть!!!

В режиме формул:

В скриншот в режиме формул должна попасть первая итерация целиком, остальные итерации не так важны
Метод простой итерации MS Excel
Метод простой итерации MS Excel

📌 10 Метод Зейделя MS Excel / OO Calc

📢📢📢 Копируем файл с готовым методом простой итерации и меняем только заголовок в ячейке A1 и расчетные формулы для x₁, x₂, x₃, x₄

В режиме чисел:

Метод Зейделя MS Excel / OO Calc
Метод Зейделя MS Excel / OO Calc
📢📢📢 Сверьте этот ответ с результатами, полученными в методе Зейделя в Mathcad - они должны идеально совпасть!!!

В режиме формул:

В скриншот в режиме формул должна попасть первая итерация целиком, остальные итерации не так важны

Метод Зейделя MS Excel / OO Calc
Метод Зейделя MS Excel / OO Calc

📌 11 Решение через обратную матрицу MS Excel / OO Calc

Решение через обратную матрицу MS Excel

MS Excel в режиме чисел:

Решение через обратную матрицу MS Excel
Решение через обратную матрицу MS Excel

📢📢📢 Сверьте этот ответ с результатами, полученными через обратную матрицу в Mathcad - они должны идеально совпасть!!!

Как вычислить обратную матрицу в Excel:

1) выделить мышкой ячейки для будущих решений: начиная от В9 заканчивая В12 (размером 4х1):

-40

2) напечатать формулу:

=МУМНОЖ(МОБР(

мышкой выделить матрицу А ячейки А3:D6

закрыть скобку от функции МОБР

поставить ;

мышкой выделить вектор В (правые части системы) ячейки Е3:Е6

закрыть скобку от функции МУМНОЖ:

-41

3) нажать Ctrl+Shift+Enter

после этого должны появиться ВСЕ значения: x₁, x₂, x₃, x₄. Если этого не произошло - что-то делаете не так. Пробуйте еще раз внимательно!

MS Excel в режиме формул:

Решение через обратную матрицу MS Excel
Решение через обратную матрицу MS Excel

Решение через обратную матрицу OO Calc

OO Calc в режиме чисел:

-43

Как вычислить обратную матрицу и x₁, x₂, x₃, x₄ в Calc:

Вычисляется почти так же, как в Excel
Различия:
в Excel МОБР(...) и МУМНОЖ(...)
в Calc MINVERSE(...) и MMULT(...)

OO Calc в режиме формул:

-44

📝 Задание на Лабораторную работу

-45
-46
-47
-48
-49
-50

📝 Задание на Контрольную работу

-51
-52
-53
-54
-55
-56
-57
-58
-59
-60
-61
-62
-63
-64
-65

⚜⚜⚜⚜⚜⚜⚜⚜⚜⚜⚜⚜⚜⚜⚜⚜⚜⚜⚜⚜⚜⚜⚜⚜⚜⚜⚜⚜⚜

✅ Оглавление:

✔ Подборка Численные методы 2025-26 здесь

✍ Введение в ЧМ Лекции 2 семестр здесь

✍ Лабораторная работа ЧМ решения определенного интеграла здесь
✍ Лабораторная работа ЧМ решения обыкновенного дифференциального уравнения 2 порядка (задача Коши)
здесь
✍ Лабораторная работа ЧМ
решения нелинейного уравнения здесь
✍ Лабораторная работа ЧМ решения системы линейных уравнений
здесь
✍ Лабораторная работа ЧМ аппроксимации и интерполяции
здесь

✍ РГР для ТМЭН, ПЭ здесь
✍ Что будет на экзамене или зачете 2 семестр
здесь

👉 Информатика НГТУ им. Р.Е.Алексеева здесь

🧭 Путеводитель по каналу Подслушано по Математике здесь