Добавить в корзинуПозвонить
Найти в Дзене
Старые схемы...

Выключатель с одной кнопкой на MOSFET транзисторе.

Используя MOSFET транзистор можно сделать, очень простой электронный выключатель, управляемый одной кнопкой. При подаче питания, питание нагрузки отключено. Чтобы подать питание на нагрузку необходимо нажать кнопку SW1. Работает схема следующим образом. При нажатии на кнопку SW1 происходит зарядка конденсатора C1, что приводит к открытию транзистора T1. После того как открылся транзистор T1, на выходе схемы появляется напряжение, которое открывает транзистор Q1, после чего оба транзистора остаются в открытом состоянии. Конденсатор C1 через резистор R5, заряжается до выходного напряжения. При повторном нажатии кнопки SW1 напряжение с конденсатора поступает на затвор транзистора T1, что приводит к его закрытию. После того как закроется транзистор T1, напряжение на выходе схемы упадет, и транзистор Q1 то же закроется. Сопротивление R3 подбирается таким образом, чтобы емкость нагрузки не мешала отключению схемы. При коротком замыкании в нагрузке, произойдет отключение нагрузки. Поэтому эту
Фото 1.
Фото 1.

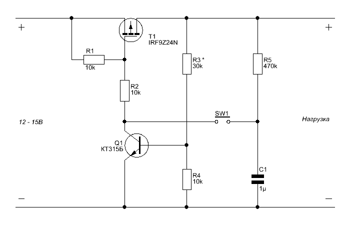
Используя MOSFET транзистор можно сделать, очень простой электронный выключатель, управляемый одной кнопкой.

Рисунок 1.
Рисунок 1.

При подаче питания, питание нагрузки отключено. Чтобы подать питание на нагрузку необходимо нажать кнопку SW1.

Работает схема следующим образом. При нажатии на кнопку SW1 происходит зарядка конденсатора C1, что приводит к открытию транзистора T1. После того как открылся транзистор T1, на выходе схемы появляется напряжение, которое открывает транзистор Q1, после чего оба транзистора остаются в открытом состоянии. Конденсатор C1 через резистор R5, заряжается до выходного напряжения. При повторном нажатии кнопки SW1 напряжение с конденсатора поступает на затвор транзистора T1, что приводит к его закрытию. После того как закроется транзистор T1, напряжение на выходе схемы упадет, и транзистор Q1 то же закроется. Сопротивление R3 подбирается таким образом, чтобы емкость нагрузки не мешала отключению схемы.

При коротком замыкании в нагрузке, произойдет отключение нагрузки. Поэтому эту схему можно использовать для защиты от короткого замыкания. Для надежной работы схемы, желательно, чтобы максимальный ток нагрузки был в два раза меньше максимального тока MOSFET транзистора. Данную схему испытывал при токе нагрузки 1,2А.