Добавить в корзинуПозвонить
Найти в Дзене
Сделай сам - своими руками

Усилитель на германиевых транзисторах

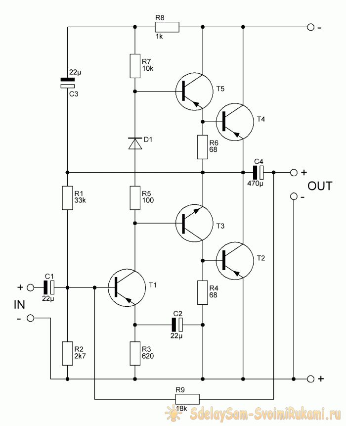
Первые транзисторы, которые пришли на смену радиолампам, были изготовлены из германия. Их изобретение стало важным этапом в развитии электроники, поскольку позволило создавать более функциональные, экономичные и компактные электронные устройства. Однако их эпоха оказалась короткой: вскоре появились более совершенные кремниевые транзисторы. Несмотря на это, количество выпущенных германиевых транзисторов было огромным, и даже спустя полвека они всё ещё не стали редкостью. Есть мнение, что усилители, полностью собранные на германиевых транзисторах, обладают уникальным звучанием, напоминающим «тёплый ламповый» звук. Это делает германиевые транзисторы особенно популярными среди радиолюбителей в последнее время. Чтобы оценить звучание такого усилителя, можно собрать несложную схему, которая приведена ниже. Схема состоит из 5-ти германиевых транзисторов и небольшой горстки остальных деталей. Ниже приведены несколько вариантов транзисторов для данной схемы. Можно использовать любые другие тран
Оглавление

Первые транзисторы, которые пришли на смену радиолампам, были изготовлены из германия. Их изобретение стало важным этапом в развитии электроники, поскольку позволило создавать более функциональные, экономичные и компактные электронные устройства. Однако их эпоха оказалась короткой: вскоре появились более совершенные кремниевые транзисторы. Несмотря на это, количество выпущенных германиевых транзисторов было огромным, и даже спустя полвека они всё ещё не стали редкостью.

Есть мнение, что усилители, полностью собранные на германиевых транзисторах, обладают уникальным звучанием, напоминающим «тёплый ламповый» звук. Это делает германиевые транзисторы особенно популярными среди радиолюбителей в последнее время. Чтобы оценить звучание такого усилителя, можно собрать несложную схему, которая приведена ниже.

Схема усилителя

-2

Схема состоит из 5-ти германиевых транзисторов и небольшой горстки остальных деталей. Ниже приведены несколько вариантов транзисторов для данной схемы.

  • Т1 – МП39, МП14, МП41, МП42 (PNP)
  • Т2, Т4 – П217, П213, П210, П605, ГТ403 (PNP)
  • Т3 – МП38, МП35, МП36 (NPN)
  • Т4 – МП39, МП14, МП41, МП42 (PNP)

Можно использовать любые другие транзисторы, схожие по характеристикам. Особенно рекомендуется выбирать малошумящие модели. Важно, чтобы в выходном каскаде (Т2 и Т4) стояли одинаковые транзисторы, причём желательно подобрать их пару с максимально близким коэффициентом усиления. Диод D1 должен быть германиевым, например, типа Д9, Д18 или Д311. От него зависит ток покоя усилителя. Все конденсаторы должны быть электролитическими и рассчитаны на напряжение не менее 16 вольт. Питание схемы осуществляется напряжением 9-12 вольт.

Печатная плата: https://sdelaysam-svoimirukami.ru/4922-usilitel-na-germanievyh-tranzistorah.html

-3

Сборка усилителя

Схема собирается на плате размером 40х50 мм, которую можно выполнить методом ЛУТ. Ниже представлены фотографии готовой залуженной платы.

-4
-5

Начинаем монтаж компонентов. Сначала на плату устанавливаются резисторы, затем более габаритные конденсаторы и транзисторы. Важно помнить, что германиевые транзисторы значительно более уязвимы к перегреву по сравнению с кремниевыми.

-6

В условиях работы на высокой громкости мощные выходные транзисторы подвергаются значительному нагреву. Для предотвращения перегрева рекомендуется монтировать их на радиатор, если конструкция корпуса это позволяет.

-7

Когда все компоненты размещены на плате, необходимо подсоединить провода питания, источника сигнала и выхода на динамик. В конце сборки нужно удалить остатки флюса, убедиться в правильности монтажа и проверить соседние дорожки на наличие замыканий.

-8

Первое включение и настройка

Настройка германиевого усилителя начинается с установки тока покоя, который регулируется диодом D1. Сначала нужно подключить к схеме напряжение, вставив амперметр в разрыв питающего провода. В отсутствие входного сигнала, схема должна потреблять от 20 до 50 мА. Увеличение тока покоя приводит к большему нагреву выходных транзисторов, что положительно сказывается на качестве звука. Если ток покоя недостаточен, звук становится искажённым, появляются скрежет и хрипы. Для повышения тока можно добавить ещё один или несколько диодов последовательно с D1. В моей практике для достижения удовлетворительного качества звука пришлось добавить два дополнительных диода.

Подобные усилители на германиевых транзисторах были популярны в старых проигрывателях, магнитофонах и радиоприёмниках, что делает их привлекательными для ценителей ретро-техники. Выходная мощность усилителя составляет примерно 5-10 Вт при наличии радиатора, что позволяет использовать его для озвучивания целой комнаты. Удачи в сборке!

Усилитель звука на транзисторах
Простой транзисторный усилитель класса «А»
Почему штык-нож автомата АК-74 не острый?
Как сделать простую индукционную плиту на двух транзисторах
Собираем усилитель 500 Вт на транзисторах навесным монтажом
Как сделать простой и мощный усилитель 500 Вт