Добавить в корзинуПозвонить
Найти в Дзене
Coffeetehnika RU

Кофемашины суперавтоматы 2026

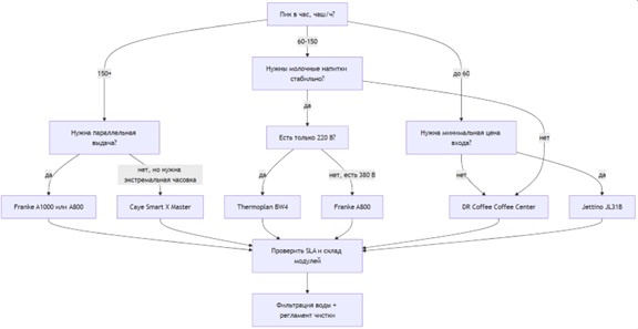
Мы заметили, что в сегменте самых производительных кофемашин возможны потенциальные изменения. Решили сравнить текущие предложения и поделиться с вами, вот что у нас получилось. B2B компании, потребители кофе с высоким трафиком в 2026 году покупают не «кофемашину», а предсказуемую выручку без очередей: пик час, повторяемость вкуса, скорость восстановления при сбое, доступные расходники. Поэтому сравнивать нужно не только «чашек/час», но и инфраструктуру (220/380 В, вода/слив, место под охлаждение молока) и управляемость и доступность сервиса. В верхнем сегменте производительности на объектах с очередями лидируют платформы Franke Coffee Systems A1000 и A800: в официально заявляется 238 эспрессо/час у A1000 и до 240 эспрессо/ч у A800. Китайская экспансия стала многослойной: компактные JETINNO и функциональный Dr.Coffee закрывают бюджетно средний сегмент, а Caye Technology Smart X/Smart X Master стремится в «премиум скорость» (официально заявлен ресурс - 175/350 эспрессо/час и модульная з

Мы заметили, что в сегменте самых производительных кофемашин возможны потенциальные изменения. Решили сравнить текущие предложения и поделиться с вами, вот что у нас получилось.

B2B компании, потребители кофе с высоким трафиком в 2026 году покупают не «кофемашину», а предсказуемую выручку без очередей: пик час, повторяемость вкуса, скорость восстановления при сбое, доступные расходники. Поэтому сравнивать нужно не только «чашек/час», но и инфраструктуру (220/380 В, вода/слив, место под охлаждение молока) и управляемость и доступность сервиса. В верхнем сегменте производительности на объектах с очередями лидируют платформы Franke Coffee Systems A1000 и A800: в официально заявляется 238 эспрессо/час у A1000 и до 240 эспрессо/ч у A800.

Thermoplan AG Black&White4 закрывает сценарий «качество + регламент»: заявлен ресурс приготовления до 240 эспрессо/ч и сервисный интервал по счётчику (первое обслуживание по регламенту 48 000 напитков/335 дней, далее 50 000 напитков/365). В России есть публичный кейс пекарен Shirshov & Co с использованием Thermoplan Black&White во всей сети.
Thermoplan AG Black&White4 закрывает сценарий «качество + регламент»: заявлен ресурс приготовления до 240 эспрессо/ч и сервисный интервал по счётчику (первое обслуживание по регламенту 48 000 напитков/335 дней, далее 50 000 напитков/365). В России есть публичный кейс пекарен Shirshov & Co с использованием Thermoplan Black&White во всей сети.

Китайская экспансия стала многослойной: компактные JETINNO и функциональный Dr.Coffee закрывают бюджетно средний сегмент, а Caye Technology Smart X/Smart X Master стремится в «премиум скорость» (официально заявлен ресурс - 175/350 эспрессо/час и модульная замена узлов).

Что считать «самой производительной» машиной в B2B-сегменте

«Чашек в час» имеет смысл только с оговорками:  это пиковое значение, которое “на деле” встречается крайне редко.

Практический расчёт: измерьте ваш пик (сколько напитков реально продаётся в 30–60 минут «часа X») и сравнивайте не с эспрессо в час, а с вашими «сложными напитками» (обычно капучино/латте). Если молочные напитки — 60–70% общего объема, покупка «по эспрессо» почти гарантирует очередь. На АЗС это критично: в отраслевой практике сети авто заправок отмечают, что кофе есть «в каждом третьем чеке», а напитки на точках готовят часто на Franke - и нагрузка регулярная.

Статья полностью на Coffeetehnika.ru

Принцип выбора суперавтоматической кофемашины для проекта с высоким траффиком
Принцип выбора суперавтоматической кофемашины для проекта с высоким траффиком

Мы постарались в ней оценить молную картину по оценке ситуации. Но, совершенно забыли про некоторые актуальные модели, точнее - одну модель кофемашины. Обещаем исправиться. Если есть предположения, что мы забыли, пожалуйста, напишите в комментариях.

Кофе
124,2 тыс интересуются