Добавить в корзинуПозвонить
Найти в Дзене

ВПР по математике в 6 классе. 2026 год. 1, 2, 13 задания. Образцы решения.

Решение: 1) 94 – 100 = -6 (знаки разные (+ 94, -100), будем искать разность, от большего модуля отнимем меньший 100-94 = 6, в ответе поставим «-» , так как перед числом с большим модулем стоит знак «-»). (проще, от ста отнимали, перед 100 стоит минус, в ответе поставим минус). 2) -5 ∙ (-6) = 30 (при умножении отрицательного числа на отрицательное число, сначала умножим их модули 5 ∙ 6 = 30, в ответе поставим знак плюс) (проще (-) ∙ (-) = (+), минус на минус даёт плюс, такого правила нет конечно, но для запоминания, можно так сказать). Ответ: 30 Решение: 1) -94 + 100 = 6 (знаки разные (- 94, +100), будем искать разность, от большего модуля отнимем меньший 100-94 = 6, в ответе поставим «+» , так как перед числом с большим модулем стоит знак «+», то есть (+100)) (проще, от ста отнимали, перед 100 стоит плюс, в ответе поставим плюс). 2) -5 ∙ 6 = -30 (при умножении отрицательного числа на положительное число, сначала умножим их модули 5 ∙ 6 = 30, в ответе поставим знак минус) (проще (-) ∙
Оглавление

1 задание ВПР по математике в 6 классе

(Проверяемый элемент содержания - Положительные и отрицательные числа) проверяет умение выполнять арифметические действия с натуральными и целыми числами, обыкновенными и десятичными дробями, положительными и отрицательными числами.

Верно решённое 1 задание оценивается одним баллом.

Разберём 1 задание по ВПР по математике в 6 классе:

1 (1)задание

Вычислить: -5 ∙ (94-100) = 30

Решение:

1) 94 – 100 = -6 (знаки разные (+ 94, -100), будем искать разность, от большего модуля отнимем меньший 100-94 = 6, в ответе поставим «-» , так как перед числом с большим модулем стоит знак «-»).

(проще, от ста отнимали, перед 100 стоит минус, в ответе поставим минус).

2) -5 ∙ (-6) = 30 (при умножении отрицательного числа на отрицательное число, сначала умножим их модули 5 ∙ 6 = 30, в ответе поставим знак плюс)

(проще (-) ∙ (-) = (+), минус на минус даёт плюс, такого правила нет конечно, но для запоминания, можно так сказать).

Ответ: 30

1 (2) задание

Вычислить: -5 ∙ (-94 +100) = -30

Решение:

1) -94 + 100 = 6 (знаки разные (- 94, +100), будем искать разность, от большего модуля отнимем меньший 100-94 = 6, в ответе поставим «+» , так как перед числом с большим модулем стоит знак «+», то есть (+100))

(проще, от ста отнимали, перед 100 стоит плюс, в ответе поставим плюс).

2) -5 ∙ 6 = -30 (при умножении отрицательного числа на положительное число, сначала умножим их модули 5 ∙ 6 = 30, в ответе поставим знак минус)

(проще (-) ∙ (+) = (-) , минус на плюс даёт минус).

Ответ: - 30

1 (3) задание

Вычислить: 5 ∙ (94-100) = - 30

Решение:

1) 94 – 100 = - 6 (знаки разные, будем искать разность, от большего модуля отнимем меньший, в ответе поставим знак числа большего модуля).

2) 5 ∙ (-6) = -30 (при умножении положительного числа на отрицательное число, сначала умножим их модули 5 ∙ 6 = 30, в ответе поставим знак минус)

(проще (+) ∙ (-) = (-), плюс на минус даёт минус).

Ответ: - 30

1 (4) задание

Вычислить: 5 ∙ (-94 +100) = 30

Решение:

1) -94 + 100 = 6 (знаки разные, будем искать разность, от большего модуля отнимем меньший, в ответе поставим знак числа большего модуля)

2) 5 ∙ 6 = 30 (при умножении положительного числа на положительное число, умножим их модули 5 ∙ 6 = 30)

( (+) ∙ (+) = (+)).

Ответ: 30

1 (5)задание

Вычислить: -15 : (95-100) = 3

Решение:

1) 95 – 100 = - 5 (знаки разные, будем искать разность, от большего модуля отнимем меньший, в ответе поставим знак числа большего модуля)

2) -15 : (-5) = 3 (при делении отрицательного числа на отрицательное число, сначала разделим их модули 15 : 5 = 3, в ответе поставим знак плюс)

((-) : (-) =(+)).

Ответ: 3

1 (6) задание

Вычислить: -15 : (-95 +100) = - 3

Решение:

1) -95 + 100 = 5 (знаки разные, будем искать разность, от большего модуля отнимем меньший, в ответе поставим знак числа большего модуля)

2) -15 : 5 = - 3 (при делении отрицательного числа на положительное число, сначала разделим их модули 15 : 5 = 3, в ответе поставим знак минус)

( (-) : (+) = (-)).

Ответ: - 3

1 (7) задание

Вычислить: 15 : (95-100) = -3

Решение:

1) 95 – 100 = -5 (знаки разные, будем искать разность, от большего модуля отнимем меньший, в ответе поставим знак числа большего модуля).

2) 15 : (-5) = -3 (при делении положительного числа на отрицательное число, сначала разделим их модули 15 : 5 = 3, в ответе поставим знак минус)

((+) : (-) = (-)).

Ответ: - 3

1 (8) задание

Вычислить: 15 : (-95 +100) = 3

Решение:

1) -95 + 100 = 5 (знаки разные, будем искать разность, от большего модуля отнимем меньший, в ответе поставим знак числа большего модуля)

2) 15 : 5 = 3 (при делении положительного числа на положительное число, разделим их модули)

( (+) : (+) = (+)).

Ответ: 3

1 (9) задание

Вычислить: 150 : (-15 -35) = -3

Решение:

1) -15 - 35= -50 (знаки одинаковые (-15; -35), будем прибавлять, сначала складываем модули этих чисел 15+35=50, затем, в ответе поставим знак минус)

2) 150 : (-50) = -3 (при делении положительного числа на отрицательное число, разделим их модули, в ответе поставим знак минус)

( (+) : (-) = (-)).

Ответ: - 3

1 (10) задание

Вычислить: -160 : (-15 -25) = 4

Решение:

1) -15 - 25= - 40 (знаки одинаковые (-15; -25), будем прибавлять, сначала складываем модули этих чисел 15+25=40, затем, в ответе поставим знак минус)

2) -160 : (-40) = 4 (при делении отрицательного числа на отрицательное число, разделим их модули, в ответе поставим знак плюс)

( (-) : (-) = (+)).

Ответ: 4

1 (11) задание

Вычислить: (-15 -35) ∙ (-6) = 300

Решение:

1) -15 - 35= -50 (знаки одинаковые (-15; -35), будем прибавлять, сначала складываем модули этих чисел 15+35=50, затем, в ответе поставим знак минус)

2) -50 ∙ (-6) = 300

(-) ∙ (-) = (+).

Ответ: 300

1 (12) задание

Вычислить: 6 ∙ (-15 -25) = -240

Решение:

1) -15 - 25= - 40 (знаки одинаковые (-15; -25), будем прибавлять, сначала складываем модули этих чисел 15+25=40, затем, в ответе поставим знак минус)

2) 6 ∙ (-40) = - 240

( (+) ∙ (-) = (-)).

Ответ: - 240

Давайте проверим свои знания:

1 задание

Вычислите: (24 - 56) : (-2)

Ответ:

2 задание

Вычислите: 12 ∙ (-16+6)

Ответ:

3 задание

Вычислите: 44 : (-45+67)

Ответ:

4 задание

Вычислите: (-45+65) : ( - 4)

Ответ:

5 задание

Вычислите: -106 : (-62+64)

Ответ:

6 задание

Вычислите: (-17+20) ∙ 24

Ответ:

7 задание

Вычислите: -70 ∙ (12+88)

Ответ:

8 задание

Вычислите: (24 - 56) ∙ (-2)

Ответ:

9 задание

Вычислите: 4 ∙ (-16-6)

Ответ:

10 задание

Вычислите: -180 : (-4 - 6)

Ответ:

11 задание

Вычислите: (-24-56) ∙ (-2)

Ответ:

12 задание

Вычислите: (-16 - 54) : 2

Ответ:

Ответы и решения:

1 задание

Вычислите: (24 - 56) : (-2) = 16

1) 24 – 56 = - 32 (знаки разные… ищем разность...)

2) -32 : (-2) = 16 (-) : (-)=(+)

Ответ: 16

2 задание

Вычислите: 12 ∙ (-16+6)= -120

1) -16 + 6 = -10 (знаки разные… ищем разность...)

2) 12 ∙ (-10) = -120 (+) ∙ (-) = (-)

Ответ: - 120

3 задание

Вычислите: 44 : (-45+67) = 2

1) - 45 + 67 = 22 (знаки разные… ищем разность…)

2) 44 : 22 = 2

Ответ: 2

4 задание

Вычислите: (-45+65) : ( - 4) = - 5

1) -45 + 65 = 20 (знаки разные… ищем разность…)

2) 20 : ( - 4) = - 5 (+) : (-) = (-)

Ответ: -5

5 задание

Вычислите: -106 : (-62+64) = - 53

1) -62 + 64 = 2 (знаки разные… ищем разность…)

2) -106 : 2 = - 53 (-) : (+)=(-)

Ответ: -53

6 задание

Вычислите: (-17+20) ∙ 24 = 72

1) -17+20 = 3 (знаки разные… ищем разность…)

2) 3∙ 24 = 72

Ответ: 72

7 задание

Вычислите: -70 ∙ (12+88) = - 7000

1) 12+88 = 100

2) -70 ∙ 100 = - 7000 (-) ∙ (+) = (-)

Ответ: - 7000

8 задание

Вычислите: (24-56) ∙ (-2) = 64

1) 24-56 = -32 (знаки разные… ищем разность…)

2) -32 ∙ (-2) = 64 (-) ∙ (-) = (+)

Ответ: 64

9 задание

Вычислите: 4 ∙ (-16 - 6) = - 88

1) -16 – 6 = -22 (знаки одинаковые… будем прибавлять…)

2) 4 ∙ (-22) = - 88 (+) ∙ (-) = (-)

Ответ: -88

10 задание

Вычислите: -180 : (- 4 - 6) = 18

1) - 4 – 6 = - 10 (знаки одинаковые… будем прибавлять…)

2) -180 : (- 10) = 18 (-) : (-)=(+)

Ответ: 18

11 задание

Вычислите: (-24-56) ∙ (-2) = 160

1) -24 – 56 = - 80 (знаки одинаковые… будем прибавлять…)

2) – 80 ∙ (-2) = 160 (-) ∙ (-) = (+)

Ответ: 160

12 задание

Вычислите: (-16 - 54) : 2 = - 35

1) -16 – 54 = -70 (знаки одинаковые… будем прибавлять…)

2) -70 : 2 = - 35 (-) : (+) = (-)

Ответ: -35

2 задание ВПР по математике в 6 классе (Проверяемый элемент содержания – Дроби) проверяет умение выполнять арифметические действия с натуральными и целыми числами, обыкновенными и десятичными дробями, положительными и отрицательными числами. Верно решённое 2 задание оценивается одним баллом.

Разберём 2 задание по ВПР по математике в 6 классе

(1. Обыкновенные дроби и смешанные числа):

-2

Примечание: при выполнении действий с положительными и отрицательными числами, нужно быть очень внимательным, чтобы не потерять знак «-» .

-3
-4
-5
-6
-7
-8
-9
-10
-11
-12
-13
-14

Давайте проверим свои знания:

-15
-16
-17
-18
-19
-20
-21

Разберём 2 задание по ВПР по математике в 6 классе

(2. Десятичные дроби):

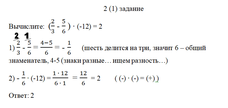
2 (9) задание

-22

2) 3,25 – 5,36 = - 2,11 (знаки разные… ищем разность; при сложении и вычитании десятичных дробей целые пишем под целыми, десятые под десятыми, запятую под запятой и тд)

Ответ: - 2,11

2 (10) задание

Вычислите: -4,3 ∙ 2,3 – 0,01= - 9,9

Решение:

1) – 4,3 ∙ 2,3 = - 9,89

2) – 9,89 – 0,01 = - 9,9 (знаки одинаковые, будем прибавлять….)

Ответ: - 9,9

-23

2) – 0,4 + 2,59 = 2,19 (знаки разные… ищем разность…)

Ответ: 2,19

2 (12) задание

Вычислите: -5,94 : 5,4 – 0,9 = - 2

Решение:

1) – 5,94 : 5,4 = - 1,1 ( (-) : (+) = (-) )

2) – 1,1 – 0,9 = - 2 (знаки одинаковые… будем прибавлять…)

Ответ: -2

2 (13) задание

Вычислите: -14,5 + 6,1 ∙2 = - 2,3

Решение:

1) 6,1 ∙ 2 = 12,2

2) – 14,5 + 12,2 = - 2,3

Ответ: - 2,3

2 (14) задание

Вычислите: -1,15 – 2,7 ∙ (- 3,1) = -1,15 + 2,7 ∙ 3,1 = 7,22

Решение:

1) (-) ∙ (-) = (+)

2) 2,7 ∙ 3,1 = 8,37

3) – 1,15 + 8,37 = 7,22 (знаки разные… ищем разность…)

Ответ: 7,22

2 (15) задание

Вычислите: 17,2 – 31,5 : (- 6,3) = 17,2 + 31,5 : 6,3= 22,2

Решение:

1) 31,5 : 6,3 = 5

2) 17,2 + 5 = 22,2 (17 целых плюс 5 целых = 22 целых)

Ответ: 22,2

Давайте проверим свои знания:

1 задание

Вычислите: 0,5 ∙ 2,6 – 4,77

Ответ:

2 задание

Вычислите: - 3,5 ∙ 1,2 – 0,56

Ответ:

3 задание

Вычислите: 1,62 : (- 2,7) + 5,9

Ответ:

4 задание

Вычислите: -8,25 : 2,5 – 0,7

Ответ:

5 задание

Вычислите: -17,5 + 3,4 ∙ 3

Ответ:

6 задание

Вычислите: -12,1 – 6,5 ∙ (- 1,4)

Ответ:

7 задание

Вычислите: 0,3 – 52,2 : (- 6)

Ответ:

Ответы:

1 задание

Вычислите: 0,5 ∙ 2,6 – 4,77= - 3,47

2 задание

Вычислите: - 3,5 ∙ 1,2 – 0,56 = - 4,76

3 задание

Вычислите: 1,62 : (- 2,7) + 5,9 = 5,3

4 задание

Вычислите: -8,25 : 2,5 – 0,7 = - 4

5 задание

Вычислите: -17,5 + 3,4 ∙ 3 = - 7,3

6 задание

Вычислите: -12,1 – 6,5 ∙ (- 1,4) = - 3

7 задание

Вычислите: 0,3 – 52,2 : (- 6) = 9

13 задание по ВПР по математике в 6 классе

Проверяемый элемент содержания - Дроби

13 задание – это задание 2 части, решение оформляется и проверяется экспертом. Верно решённое 13 задание оценивается двумя баллами.

При решении этого задания нужно уметь выполнять действия над положительными и отрицательными целыми числами или обыкновенными и десятичными дробями, смешанными числами.

Например:

-24

За верно решенные 1, 2 и 13 задания можно получить четыре балла.

Рекомендации по переводу первичных баллов в отметки по пятибалльной шкале

Отметка по пятибалльной шкале «2» «3» «4» «5»

Первичные баллы 0–6 7–12 13–18 19–24

Ставьте лайки, подписывайтесь на мой канал «Математика. Информатика. Просто. Интересно» на Дзене и на Рутубе.

Также, предлагаю вам подписаться на Премиум, где много видеоуроков по подготовке к ВПР, ОГЭ, ЕГЭ. А также курс уроков за 5 класс, это обыкновенные дроби, десятичные дроби и многое другое.

Всего доброго и успехов вам в изучении математики!