Добавить в корзинуПозвонить
Найти в Дзене

Малый домашний гитаризм. Часть 19: Ламповый комбик – перезагрузка.

Мой ламповый комбик уже третий год к ряду служит мне верой и правдой, пережив без единой поломки не одну репетицию, запись или концерт. И вроде б жить - не тужить, но смущал меня в его звуке один нюанс☝️. Будучи производной от «Peavay Valve king 8», схема так и норовила скатиться в заметный перегруз при положении ручки «Gain» выше 9-ти часов. Частично эта проблема была решена с помощью гасящего

Мой ламповый комбик уже третий год к ряду служит мне верой и правдой, пережив без единой поломки не одну репетицию, запись или концерт. И вроде б жить - не тужить, но смущал меня в его звуке один нюанс☝️. Будучи производной от «Peavay Valve king 8», схема так и норовила скатиться в заметный перегруз при положении ручки «Gain» выше 9-ти часов. Частично эта проблема была решена с помощью гасящего резистора 470кОм после первого триодного каскада, но, увы, не полностью. И моя новая гитара🎸 с более мощным «выходом» этому тоже не способствовала. Частично данная проблема решалась заменой ЕСС85 на 6Н23П, благо, цоколёвка полостью совпадает. Однако звук становился менее ярким и выразительным🤷‍♂️.

В итоге было решено увеличить номинал резистора R5, попутно проведя ревизию всей схемы усилителя. И уже в процессе модернизации пришла идея сделать отключаемый режим «Fat», дабы иметь под рукой два разных варианта звучания.

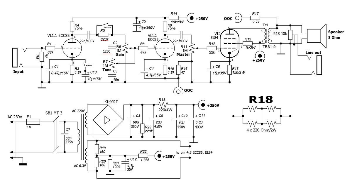
Итоговая схема:

Как видно из неё, сопротивление резистора R5 увеличено до 820кОм, который, в свою очередь, в режиме «Fat» шунтируется контактами тумблера; в этот момент вторая его половинка «добавляет» в катодную цепь первого каскада электролитический конденсатор 10мкФ/16В, что и поднимает усиление. Также увеличена ёмкость С2 до 1250пФ.

Несмотря на свои скромные размеры, после "легкого движения руки" комбик начинает заметно «рычать», что напрямую отразилось на его новом названии😸😸😸:

-2

-3

Кроме того, новый режим, как выяснилось, весьма хорошо подходит для бас-гитары🎸. Все примеры звучания – в ближайших выпусках рубрики «Тест-драйв», не пропустите☝️😉!