Добавить в корзинуПозвонить
Найти в Дзене
Сельский учитель

Главные враги ЕГЭ – авторы контрольно-измерительных материалов

В течение многих лет наблюдаю за деятельностью авторов заданий ЕГЭ по информатике. Создаётся впечатление, что своей задачей авторы ставят не выявление знаний выпускников школы, а желание «поставить подножку бегущему к финишу». Тем самым дискредитируют ЕГЭ. На обычном экзамене, где выпускника слушают учителя, задают вопросы, анализируют ответы, было бы понятно, что ошибка в ответе – это не отсутствие знаний, а невнимательность, волнение, описка. Существующая бесчеловечная система ЕГЭ, тупо сравнивает число в памяти компьютера с ответом выпускника. Ошибка в написании числа по невнимательности приводит к потере балла. И авторы заданий изощряются в составлении таких заданий, которые провоцируют выпускника на ошибку. Вот образец такого шедевра от изуверов ФИПИ. На предприятии каждой изготовленной детали присваивают серийный номер, состоящий из 119 символов. В базе данных для хранения каждого серийного номера отведено одинаковое и минимально возможное число байт. При этом используется посимв

В течение многих лет наблюдаю за деятельностью авторов заданий ЕГЭ по информатике. Создаётся впечатление, что своей задачей авторы ставят не выявление знаний выпускников школы, а желание «поставить подножку бегущему к финишу». Тем самым дискредитируют ЕГЭ.

На обычном экзамене, где выпускника слушают учителя, задают вопросы, анализируют ответы, было бы понятно, что ошибка в ответе – это не отсутствие знаний, а невнимательность, волнение, описка. Существующая бесчеловечная система ЕГЭ, тупо сравнивает число в памяти компьютера с ответом выпускника. Ошибка в написании числа по невнимательности приводит к потере балла. И авторы заданий изощряются в составлении таких заданий, которые провоцируют выпускника на ошибку.

Вот образец такого шедевра от изуверов ФИПИ.

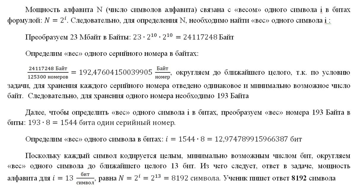
На предприятии каждой изготовленной детали присваивают серийный номер, состоящий из 119 символов. В базе данных для хранения каждого серийного номера отведено одинаковое и минимально возможное число байт. При этом используется посимвольное кодирование серийных номеров, все символы кодируются одинаковым и минимально возможным числом бит. Известно, 125 300 серийных номеров занимают более 23 Мбайт памяти. Определите минимально возможную мощность алфавита, используемого для записи серийных номеров. В ответе запишите только целое число.

Как рассуждает выпускник школы(не забывайте, что решает он в состоянии близком к стрессу)

-2

Всё, «ловушка» сработала, ученик потерял балл на экзамене.

-3