Найти в Дзене
Старые схемы...

Зачем устанавливают сопротивление на выходе стабилизатора.

Иногда у радиолюбителей возникает вопрос о назначении сопротивления стоящего на выходе стабилизатора. Для того чтобы понять назначение этого сопротивления собрал типовую схему стабилизатора на составном транзисторе. В качестве стабилитрона использовал светодиод, он так же является индикатором наличия входного напряжения. Стабилизатор можно использовать для питания низковольтного устройства, работающего от одной батарейки. В качестве источника входного напряжения можно использовать USB зарядку. К такому стабилизатору можно подключить нагрузку с током потребления 0,2 – 0,3 А, при большем токе нагрузки будет наблюдаться значительное уменьшение выходного напряжения. На фото показано выходное напряжение стабилизатора без нагрузки, с подключенным на его выходе сопротивлении. Напряжение на выходе стабилизатора с отключенным сопротивлением. Без этого сопротивления выходное напряжение без нагрузки выросло. Выходное напряжение стабилизатора возрастает из-за того, что при малом токе базы, напряже
Рисунок 1.
Рисунок 1.

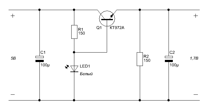
Иногда у радиолюбителей возникает вопрос о назначении сопротивления стоящего на выходе стабилизатора.

Рисунок 2.
Рисунок 2.

Для того чтобы понять назначение этого сопротивления собрал типовую схему стабилизатора на составном транзисторе. В качестве стабилитрона использовал светодиод, он так же является индикатором наличия входного напряжения.

Стабилизатор можно использовать для питания низковольтного устройства, работающего от одной батарейки. В качестве источника входного напряжения можно использовать USB зарядку. К такому стабилизатору можно подключить нагрузку с током потребления 0,2 – 0,3 А, при большем токе нагрузки будет наблюдаться значительное уменьшение выходного напряжения.

Фото 1.
Фото 1.

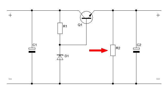
На фото показано выходное напряжение стабилизатора без нагрузки, с подключенным на его выходе сопротивлении.

Фото 2.
Фото 2.

Напряжение на выходе стабилизатора с отключенным сопротивлением. Без этого сопротивления выходное напряжение без нагрузки выросло.

Выходное напряжение стабилизатора возрастает из-за того, что при малом токе базы, напряжение база-эмиттер падает, что приводит к росту выходного напряжения, при малых токах нагрузки.

Рисунок 3.
Рисунок 3.

На рисунке показана зависимость напряжения база-эмиттер от тока базы.