Найти в Дзене
В мире CAD/CAM

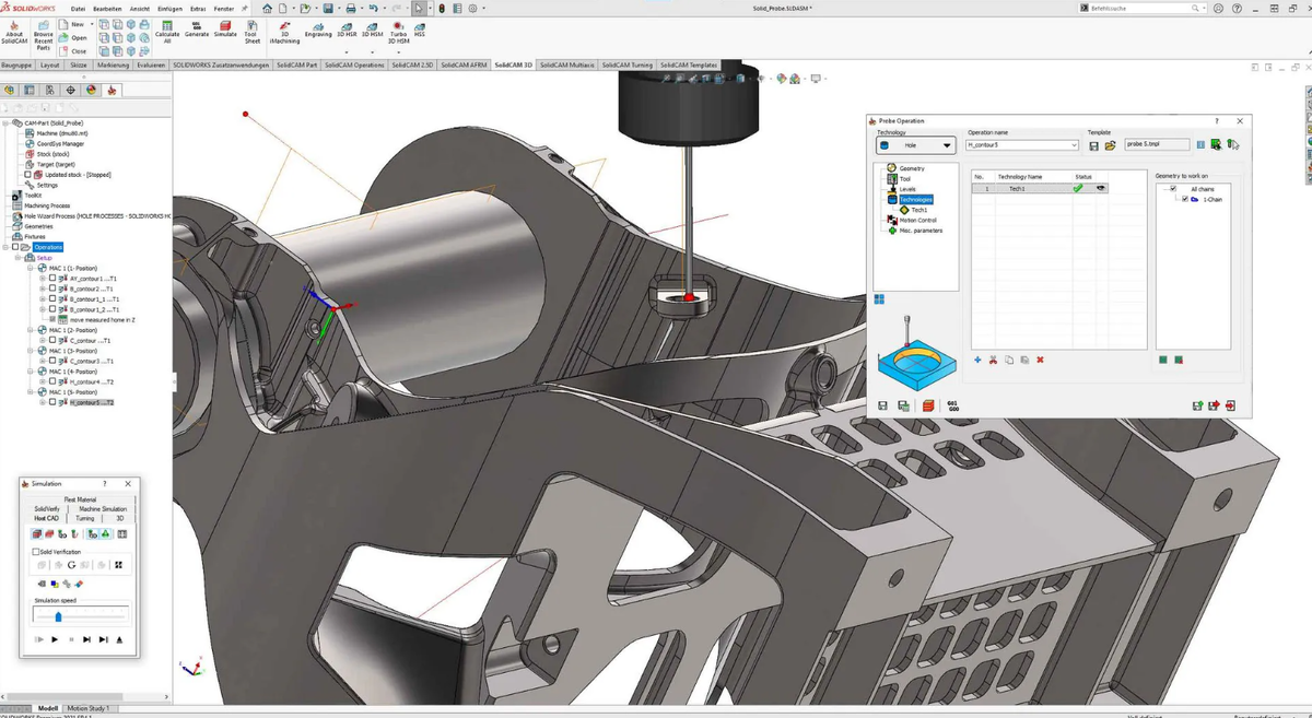
Измерения на станке: как модуль Solid Probe упрощает работу с деталями и инструментом

Современные производства требуют высокой точности и скорости — каждый лишний шаг может обернуться потерей времени и денег. Особенно это касается операций измерения и базирования деталей на станках с ЧПУ. Решить эти задачи помогает модуль Solid Probe системы SolidCAM. Разберёмся, как он работает и какие преимущества даёт. Solid Probe — это модуль для программирования измерительных щупов в системе SolidCAM. Он позволяет выполнять измерения прямо на станке, без переноса детали на координатно‑измерительную машину (КИМ). В основе работы — та же геометрия, что и для фрезерных 2.5D‑переходов. Это упрощает интеграцию измерений в процесс обработки. Одно из главных преимуществ Solid Probe — возможность программировать переходы обработки и измерения в одном проекте. Раньше для точного контроля размеров деталь приходилось снимать со станка и переносить на КИМ. Это: С Solid Probe цикл измерений выполняется прямо на станке. Вы: Базирование — ключевой этап перед обработкой. От него зависит точность
Оглавление

Современные производства требуют высокой точности и скорости — каждый лишний шаг может обернуться потерей времени и денег. Особенно это касается операций измерения и базирования деталей на станках с ЧПУ. Решить эти задачи помогает модуль Solid Probe системы SolidCAM. Разберёмся, как он работает и какие преимущества даёт.

🔗 Что такое Solid Probe?

Solid Probe — это модуль для программирования измерительных щупов в системе SolidCAM. Он позволяет выполнять измерения прямо на станке, без переноса детали на координатно‑измерительную машину (КИМ). В основе работы — та же геометрия, что и для фрезерных 2.5D‑переходов. Это упрощает интеграцию измерений в процесс обработки.

-2

🔗 Ключевые возможности модуля

  1. Простота базирования. Модуль поддерживает 16 циклов для базирования — они заменяют ручные процедуры. С Solid Probe вы быстро находите «ноль» детали, что критично для точности последующих операций
  2. Измерения на станке. Проверяйте размеры обработанных поверхностей, не снимая деталь со станка. Это экономит время и исключает ошибки при переустановке
  3. Измерения инструмента. Модуль включает циклы проверки токарного и фрезерного инструмента. Проверки можно проводить между переходами обработки или после смены инструмента
  4. Удобный выбор геометрии. Работайте с CAD‑моделью: выбирайте нужные поверхности и элементы для измерений
  5. Поддержка большого количества циклов измерения. Широкий набор готовых циклов покрывает большинство типовых задач
  6. Визуализация перемещений щупа. Перед запуском вы видите все движения щупа на экране. Это помогает избежать столкновений и повреждений
  7. Поддержка разных контроллеров. Модуль совместим с распространёнными системами ЧПУ, что делает его универсальным решением
  8. Проверка поломки инструмента. Процедуры контроля помогают вовремя выявить проблемы и предотвратить брак

🔗 Совмещение измерений и обработки

Одно из главных преимуществ Solid Probe — возможность программировать переходы обработки и измерения в одном проекте.

  • Используется единая CAD‑модель: геометрия для обработки и измерений берётся из одного источника
  • При изменении модели все переходы (и обработки, и измерения) автоматически синхронизируются
  • Вы экономите время: не нужно создавать отдельные программы для измерений и обработки

🔗 Контроль на станке: без лишних перемещений

-3

Раньше для точного контроля размеров деталь приходилось снимать со станка и переносить на КИМ. Это:

  • тратило время
  • повышало риск ошибок при переустановке
  • требовало дополнительного оборудования

С Solid Probe цикл измерений выполняется прямо на станке. Вы:

  • проверяете размеры обработанных поверхностей
  • контролируете допуски
  • получаете отчёт о соответствии детали чертежу — всё без снятия заготовки

🔗 Базирование: быстро и точно

Базирование — ключевой этап перед обработкой. От него зависит точность всей детали. Solid Probe предлагает:

  • 16 готовых циклов для нахождения «нуля» детали
  • автоматизацию ручных операций
  • снижение влияния человеческого фактора

Результат — быстрое и точное базирование даже сложных заготовок

🔗 Настройка инструмента: контроль на каждом этапе

Модуль Solid Probe позволяет проверять инструмент:

  • перед началом обработки
  • между переходами
  • после смены инструмента

Поддерживаются процедуры проверки поломки. Если инструмент повреждён, система предупредит вас до начала работы — это снижает риск брака и порчи заготовки

🔗 Предварительный просмотр: защита от ошибок

Функция визуализации перемещений щупа — ваш «страховой полис» от повреждений. Перед запуском цикла:

  • видите траекторию движения щупа
  • можете скорректировать её при необходимости
  • исключаете столкновения с элементами станка или детали

Это особенно важно при работе с дорогими инструментами и сложными заготовками

-4

🔗 Solid Probe — не просто модуль для измерений, а комплексное решение для повышения эффективности производства.

  • сокращает время на базирование и контроль
  • минимизирует ошибки за счёт автоматизации
  • интегрируется в единый процесс обработки
  • защищает оборудование от повреждений

Внедрение Solid Probe на производстве — шаг к более точным, быстрым и надёжным процессам обработки деталей. Хотите узнать больше о возможностях модуля? Пишите в комментариях — обсудим!

📌 Наши соц.сети:

▫️Офиц.сайт
▫️
Телеграмм
▫️
ВКонтакте
▫️
Рутуб
▫️
Ютуб
▫️
Дзен

📌 Наши контакты:

▫️Эл. почта: Info@camsyst.ru
▫️Тел.: 8 (812) 318-57-67