Найти в Дзене
Сделай сам - своими руками

Плавный пуск болгарки на доступных деталях

Владельцы электроинструментов иногда сталкиваются с проблемой резкого запуска двигателя. Это характерно для таких устройств, как болгарки, циркулярные пилы, рубанки и другие. Резкий старт приводит к ряду негативных последствий: во-первых, возникает высокий пусковой ток, который может повредить проводку; во-вторых, из-за резкого старта быстрее изнашиваются механические компоненты инструмента; в-третьих, уменьшается удобство использования, так как при включении болгарку приходится крепко держать, чтобы она не вырвалась из рук. В дорогих моделях электроинструментов уже предусмотрена система плавного пуска, которая решает эти проблемы. Однако если такой системы нет, можно самостоятельно собрать схему плавного запуска. Кроме того, эта схема может быть полезна для лампочек накаливания, которые часто перегорают при включении. Плавный пуск значительно снижает вероятность быстрого перегорания лампочки. В сети часто обсуждается схема плавного пуска, основанная на редкой отечественной микросхеме
Оглавление

Владельцы электроинструментов иногда сталкиваются с проблемой резкого запуска двигателя. Это характерно для таких устройств, как болгарки, циркулярные пилы, рубанки и другие. Резкий старт приводит к ряду негативных последствий: во-первых, возникает высокий пусковой ток, который может повредить проводку; во-вторых, из-за резкого старта быстрее изнашиваются механические компоненты инструмента; в-третьих, уменьшается удобство использования, так как при включении болгарку приходится крепко держать, чтобы она не вырвалась из рук.

В дорогих моделях электроинструментов уже предусмотрена система плавного пуска, которая решает эти проблемы. Однако если такой системы нет, можно самостоятельно собрать схему плавного запуска. Кроме того, эта схема может быть полезна для лампочек накаливания, которые часто перегорают при включении. Плавный пуск значительно снижает вероятность быстрого перегорания лампочки.

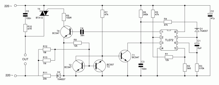
Схема

В сети часто обсуждается схема плавного пуска, основанная на редкой отечественной микросхеме К1182ПМ1Р. Однако достать её сейчас не всегда просто. Поэтому я предлагаю альтернативную схему, которая не менее эффективна. В её основе лежит доступная микросхема TL072 или её аналог LM358. Параметры разгона двигателя задаются конденсатором С1, который определяет время, необходимое для достижения полных оборотов. Оптимальная ёмкость конденсатора составляет 2,2 мкФ. Конденсаторы С1 и С2 должны выдерживать напряжение не менее 50 вольт, а конденсатор С5 — не менее 400 вольт. Резистор R11 выделяет значительное количество тепла, поэтому его мощность должна быть не менее 1 Ватта. Для этой схемы подойдут любые маломощные транзисторы. Транзисторы Т1, Т2 и Т4 имеют структуру n-p-n и могут быть заменены на BC457 или КТ3102. Транзистор Т4 с p-n-p структурой можно заменить на BC557 или КТ3107. Симистор Т5 должен быть выбран с учётом его мощности и рабочего напряжения, например, BTA12 или ТС-122.

-2

Изготовление плавного пуска

Печатная плата для схемы имеет размеры 45 х 35 мм и выполнена максимально компактно, чтобы её можно было разместить внутри корпуса инструмента, который нуждается в плавном запуске. Рекомендуется пайка проводов питания непосредственно на плату, однако при небольшой нагрузке можно использовать клеммники, как это сделал я. Плата изготавливается методом ЛУТ, и процесс её создания проиллюстрирован на фотографиях ниже.

Скачать плату:

https://sdelaysam-svoimirukami.ru/4452-plavnyy-pusk-bolgarki-na-dostupnyh-detalyah.html

-3
-4
-5

Перед тем как впаивать детали, рекомендуется залудить дорожки. Это улучшит их проводимость. Для удобства можно установить микросхему в панельку, что позволит легко снять её с платы. Сначала следует запаять резисторы, диоды и мелкие конденсаторы, и только потом переходить к крупным компонентам. После завершения сборки плату необходимо проверить на правильность монтажа, протестировать дорожки и удалить остатки флюса.

-6
-7

Первый запуск и испытания

После завершения сборки платы её следует протестировать на работоспособность. Для начала необходимо подключить к плате маломощную лампочку (5-10 ватт) и подать на неё напряжение 220 вольт. Плата и лампочка должны быть соединены последовательно, при этом выход OUT остаётся неподключённым. Если плата не вышла из строя и лампочка не загорелась, можно подключить схему напрямую к сети. Ту же лампочку можно использовать для проверки выхода OUT: при правильном подключении она должна плавно увеличивать яркость до максимальной. Если схема работает корректно, можно подключать более мощные устройства. Симистор во время работы может слегка нагреваться, что является нормальным явлением. При наличии свободного пространства рекомендуется установить его на радиатор.

Важно помнить, что на плате во время работы присутствует опасное напряжение сети, поэтому необходимо соблюдать меры предосторожности. Запрещено прикасаться к элементам платы, когда она подключена к источнику питания. Перед включением убедитесь, что плата надёжно закреплена и к ней не могут попасть металлические предметы, которые могут вызвать короткое замыкание. Для дополнительной защиты рекомендуется покрыть плату лаком или эпоксидной смолой, что обеспечит её устойчивость к влаге. Удачи в сборке!

-8
Как подключить двигатель по схеме «звезда-треугольник»
Как сделать устройство плавного пуска из доступных деталей и продлить жизнь электроприборам
Как собрать простейший удлинитель с плавным пуском для электроинструмента
Устройство плавного пуска для электроинструмента
4 полезных применения механизма от DVD привода
Плавный пуск болгарки на доступных деталях
Подключение двигателя стиральной машинки, реверса и регулятора оборотов
Лайфхак: выпайка многоконтактных деталей при помощи кисти