Найти Π² Π”Π·Π΅Π½Π΅
HamRadio. Π Π°Π΄ΠΈΠΎΠ»ΡŽΠ±ΠΈΡ‚Π΅Π»ΠΈ

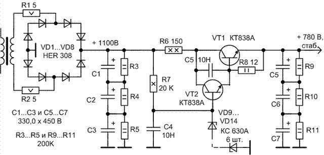
πŸ†˜ Π”ΠΎΠ±Ρ€Ρ‹ΠΉ дСнь участникам сообщСства, Π½ΡƒΠΆΠ½Π° ΠΊΠΎΠ½ΡΡƒΠ»ΡŒΡ‚Π°Ρ†ΠΈΡ ΠΏΠΎ сборкС Π±Π»ΠΎΠΊΠ° питания для усилитСля Π½Π° старых Π΄ΠΎΠ±Ρ€Ρ‹Ρ… Π³ΠΊ71, интСрСсуСт Ρ‡Π°ΡΡ‚ΡŒ

стабилизации напряТСния экранных сСток, ΠΏΠ»Π°Π½ΠΈΡ€ΡƒΡŽ ΡΠΎΠ±Ρ€Π°Ρ‚ΡŒ ΠΏΠΎ Π΄Π°Π½Π½ΠΎΠΉ схСмС ΠΏΡ€ΠΈΠ²Π΅Π΄Ρ‘Π½Π½ΠΎΠΉ Π½ΠΈΠΆΠ΅, вопрос Ρ‚Π°ΠΊΠΎΠΉ ΠΌΠΎΠΆΠ½ΠΎ вмСсто транзисторов сСрии КВ ΠΈΡΠΏΠΎΠ»ΡŒΠ·ΠΎΠ²Π°Ρ‚ΡŒ транзисторы ΠΎΡ‚ строчной Ρ€Π°Π·Π²Ρ‘Ρ€Ρ‚ΠΊΠΈ Ρ‚Π΅Π»Π΅Π²ΠΈΠ·ΠΎΡ€ΠΎΠ² ΠΈΠ»ΠΈ ΠΊΠΎΠΌΠΏΡŒΡŽΡ‚Π΅Ρ€Π½Ρ‹Ρ… ΠΌΠΎΠ½ΠΈΡ‚ΠΎΡ€ΠΎΠ²??? ΠΏΠ°Ρ€Π°ΠΌΠ΅Ρ‚Ρ€Ρ‹ Π±ΡƒΠ΄ΡƒΡ‚ ΠΏΡ€ΠΈΠΌΠ΅Ρ€Π½ΠΎ Ρ‚Π°ΠΊΠΈΠ΅, 800-900 Π²ΠΎΠ»ΡŒΡ‚ выпрямлСнного напряТСниС, ΠΈ Π½Π° Π²Ρ‹Ρ…ΠΎΠ΄Π΅ стабилизатора планируСтся +600 Π²ΠΎΠ»ΡŒΡ‚ ΠΈ Ρ‚ΠΎΠΊ ΠΎΠΊΠΎΠ»ΠΎ 80мА Ρ‡Ρ‚ΠΎ соотвСтствуСт мощности ΠΎΠΊΠΎΠ»ΠΎ 50 Π²Π°Ρ‚Ρ‚ Π½Π° Π΄Π²Π΅ Π»Π°ΠΌΠΏΡ‹ #вопрос_подписчика πŸš€ Канал для Ρ€Π°Π΄ΠΈΠΎΠ»ΡŽΠ±ΠΈΡ‚Π΅Π»Π΅ΠΉ -Β» https://dzen.ru/id/6910b1091b8336643ecb4f3f

πŸ†˜ Π”ΠΎΠ±Ρ€Ρ‹ΠΉ дСнь участникам сообщСства, Π½ΡƒΠΆΠ½Π° ΠΊΠΎΠ½ΡΡƒΠ»ΡŒΡ‚Π°Ρ†ΠΈΡ ΠΏΠΎ сборкС Π±Π»ΠΎΠΊΠ° питания для усилитСля Π½Π° старых Π΄ΠΎΠ±Ρ€Ρ‹Ρ… Π³ΠΊ71, интСрСсуСт Ρ‡Π°ΡΡ‚ΡŒ стабилизации напряТСния экранных сСток, ΠΏΠ»Π°Π½ΠΈΡ€ΡƒΡŽ ΡΠΎΠ±Ρ€Π°Ρ‚ΡŒ ΠΏΠΎ Π΄Π°Π½Π½ΠΎΠΉ схСмС ΠΏΡ€ΠΈΠ²Π΅Π΄Ρ‘Π½Π½ΠΎΠΉ Π½ΠΈΠΆΠ΅, вопрос Ρ‚Π°ΠΊΠΎΠΉ ΠΌΠΎΠΆΠ½ΠΎ вмСсто транзисторов сСрии КВ ΠΈΡΠΏΠΎΠ»ΡŒΠ·ΠΎΠ²Π°Ρ‚ΡŒ транзисторы ΠΎΡ‚ строчной Ρ€Π°Π·Π²Ρ‘Ρ€Ρ‚ΠΊΠΈ Ρ‚Π΅Π»Π΅Π²ΠΈΠ·ΠΎΡ€ΠΎΠ² ΠΈΠ»ΠΈ ΠΊΠΎΠΌΠΏΡŒΡŽΡ‚Π΅Ρ€Π½Ρ‹Ρ… ΠΌΠΎΠ½ΠΈΡ‚ΠΎΡ€ΠΎΠ²??? ΠΏΠ°Ρ€Π°ΠΌΠ΅Ρ‚Ρ€Ρ‹ Π±ΡƒΠ΄ΡƒΡ‚ ΠΏΡ€ΠΈΠΌΠ΅Ρ€Π½ΠΎ Ρ‚Π°ΠΊΠΈΠ΅, 800-900 Π²ΠΎΠ»ΡŒΡ‚ выпрямлСнного напряТСниС, ΠΈ Π½Π° Π²Ρ‹Ρ…ΠΎΠ΄Π΅ стабилизатора планируСтся +600 Π²ΠΎΠ»ΡŒΡ‚ ΠΈ Ρ‚ΠΎΠΊ ΠΎΠΊΠΎΠ»ΠΎ 80мА Ρ‡Ρ‚ΠΎ соотвСтствуСт мощности ΠΎΠΊΠΎΠ»ΠΎ 50 Π²Π°Ρ‚Ρ‚ Π½Π° Π΄Π²Π΅ Π»Π°ΠΌΠΏΡ‹

#вопрос_подписчика

πŸš€ Канал для Ρ€Π°Π΄ΠΈΠΎΠ»ΡŽΠ±ΠΈΡ‚Π΅Π»Π΅ΠΉ -Β» https://dzen.ru/id/6910b1091b8336643ecb4f3f