Добавить в корзинуПозвонить
Найти в Дзене

Ремонт источников питания на микросхеме ШИМ UC3842

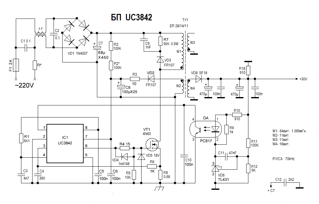
Данная статья призвана помочь тем, кто испытывает затруднения в ремонте импульсных источников питания, собранных на базе микросхемы ШИМ UC3842 и её вариантных исполнений (3843, 3844, 3845, KA3882). Рассмотрим пример схемы такого источника Не обращайте внимания на выходное напряжение +30 вольт. Выходных напряжений может быть несколько, на работу источника питания это не влияет. Я выбрал именно эту схему лишь потому, что на ней есть позиционные обозначения деталей. Естественно, что в схеме источника, который будет у вас в ремонте, позиционные обозначения будут другими. Важно понимать назначение компонентов, применённых в схеме. Я буду рассматривать схему исключительно с точки зрения поиска неисправностей и ремонта, поэтому обойдёмся без многостраничных описаний предохранителя, входного фильтра радиопомех, выпрямительного моста и конденсатора фильтра. Для нас важно, что на конденсаторе фильтра при поданном на источник напряжении сети будет напряжение порядка 300 вольт. В данной схеме этот

Данная статья призвана помочь тем, кто испытывает затруднения в ремонте импульсных источников питания, собранных на базе микросхемы ШИМ UC3842 и её вариантных исполнений (3843, 3844, 3845, KA3882). Рассмотрим пример схемы такого источника

Вариант схемы источника на микросхеме UC3842
Вариант схемы источника на микросхеме UC3842

Не обращайте внимания на выходное напряжение +30 вольт. Выходных напряжений может быть несколько, на работу источника питания это не влияет. Я выбрал именно эту схему лишь потому, что на ней есть позиционные обозначения деталей. Естественно, что в схеме источника, который будет у вас в ремонте, позиционные обозначения будут другими. Важно понимать назначение компонентов, применённых в схеме.

Я буду рассматривать схему исключительно с точки зрения поиска неисправностей и ремонта, поэтому обойдёмся без многостраничных описаний предохранителя, входного фильтра радиопомех, выпрямительного моста и конденсатора фильтра. Для нас важно, что на конденсаторе фильтра при поданном на источник напряжении сети будет напряжение порядка 300 вольт. В данной схеме этот конденсатор обозначен как С7.

Исходное состояние: источник при включении в сеть не выдаёт выходное напряжение, не держит нагрузку, запускается периодически или ведёт себя ещё каким-либо ненужным для нас образом. С чего начинать-то?

Начинать нужно с отключения источника от сети и измерения напряжения на этом самом конденсаторе С7. Переключаем вольтметр постоянного напряжения на предел 500 вольт (600 вольт, 1000 вольт) и измеряем. Если это напряжение больше 2 — 3 вольт, то конденсатор перед началом работ необходимо разрядить. Не разрядишь конденсатор — получишь удар током или испортишь какие-либо компоненты схемы. Нам такие приключения не нужны. Поэтому берём проволочный резистор 1 кОм (сопротивление некритично, можно 300 Ом — 3 кОм) мощностью 5 — 10 Вт и разряжаем с помощью этого резистора конденсатор С7. Резистор далеко не убираем, он нам ещё неоднократно потребуется, поскольку при поиске неисправностей порой приходится много раз подавать на источник напряжение питания.

Пользуясь случаем, настоятельно порекомендую ознакомиться со статьёй

и сделать себе разделительный трансформатор 230/230 вольт для гальванической развязки ремонтируемой аппаратуры от первичной сети. Мы же работаем с импульсным преобразователем, большая часть деталей которого непосредственно связана с сетью. Без разделительного трансформатора ремонтировать такие устройства очень опасно.

А ещё полезно при экспериментах подавать питание на ремонтируемый источник через лампу накаливания на напряжение 230 вольт мощностью 40 — 60 Вт. В случае каких-либо аварийных явлений лампа ограничит ток, потребляемый источником от сети. Рекомендую!

Идея создания этой статьи возникла у меня в процессе ремонта источника питания с выходным напряжением 5 вольт и максимальным током 2 ампера, который не выдаёт выходное напряжение. Выглядит это устройство так

Схемы ремонтируемого источника у меня нет, поэтому будем пользоваться принципиальной схемой, приведённой в статье.

Начнём с проверки напряжения на конденсаторе С7. Напряжение — 0, хорошо. Можно проверять компоненты источника. Предохранитель F1 не оборван, терморезистор Rt исправен, диоды выпрямительного моста VD1 не пробиты, ключевой транзистор VT1 не пробит, выпрямительный диод VD8 не пробит. Я не пишу «исправен», поскольку я всего лишь оценил состояние компонентов, не проверяя их полностью. В данном случае вполне достаточно такой прикидочной проверки. Короткого замыкания на выходе источника нет.

Очень желательно проверить ёмкость конденсатора С7 (в нашем случае 22 мкФ, 400 вольт). Если конденсатор деградировал или вообще в обрыве, то источник нормально не работает, или выходит из строя транзистор VT1. Ёмкость конденсатор можно проверить прямо в плате, в моём случае его ёмкость 20,7 мкФ — полагаем конденсатор исправным.

Явных пробоев нет, можно попробовать подать на источник напряжение 230 вольт и понять, как он себя ведёт.

Напряжение на выходе отсутствует, это понятно. Нам же нужно проверить режимы работы схемы и снять осциллограммы в контрольных токах. Напряжение на конденсаторе С7 — 298 вольт, напряжение на выводе 7 микросхемы U1 (питание) – 7,65 вольта, напряжение на выводе 8 микросхемы U1 (выход источника образцового напряжения) — 0,2 вольта.

Неправильно. Если микросхема работает нормально, то на выводе 8 должно быть напряжение 5 вольт с отклонением 5% в любую сторону. А в моём случае этого напряжения нет.

Снимем осциллографом с открытым входом осциллограммы относительно вывода 5 микросхемы U1:

  • вывод 4 (тактовый генератор микросхемы) - импульсов нужной частоты нет, есть какие-то случайные выбросы напряжения с амплитудой порядка 0,5 вольта и периодом 5 - 10 миллисекунд;
  • вывод 6 (выход импульсов управления ключевым транзистором) - импульсов нет;
  • вывод 7 (питание) - ровная линия на уровне порядка 7,5 вольта без пульсаций;
  • вывод 8 (выход источника образцового напряжения) - случайные пики амплитудой порядка 0.5 вольта и изменяющимся периодом.

Проверим мультиметром в режиме прозвонки отсутствие пробоев выводов 1, 2, 4, 6, 7, 8 микросхемы U1 на вывод 5 (общий провод). Пробоев нет. Какой простой и доступный вывод можно сделать - микросхема неисправна. Я тоже так подумал и оказался неправ. Замена микросхемы ничего не изменила в картинке неисправности. Я специально описываю все свои действия при поиске неисправности, чтобы читатели могли представить, будто сидели рядом со мной за столом в мастерской и сами выполняли эти действия. Погружение в реальность.

А что же виновато? Как то ни странно, виноват оказался конденсатор С8 в цепи питания микросхемы (в моём случае это 47 мкФ, 25 вольт). Я измерил ёмкость выпаянного из платы конденсатора - всего 40,1 мкФ при номинале 47 мкФ. Хорошо бы ещё измерить ESR (Equivalent Series Resistance - эквивалентное последовательное сопротивление) конденсатора, но у меня нет измерителя ESR. Поэтому полагаем конденсатор деградировавшим, заменяем на новый ёмкостью 47 мкФ, 25 вольт, подаём на плату источника напряжение 230 вольт и измеряем напряжение на его выходе - 5,16 вольта без нагрузки. Источник запустился, мы победили! Виноват оказался конденсатор в цепи питания микросхемы, что никак не обнаруживалось на осциллограмме, между прочим. Теперь нужно проверить источник под нагрузкой. Нагрузим его набором из четырёх проволочных резисторов 10 Ом, 10 Вт каждый, подключённых параллельно, и измерим напряжение на нагрузке - 4,98 вольта. Неплохо!

Я рассмотрел всего лишь один пример ремонта источника. Теперь опишу возможные неисправности в подобных источниках. Не конденсатором единым решаются все проблемы!

При ремонте таких источников необходим мультиметр (даже самый простой, типа 830, вполне подойдёт) и осциллограф с полосой пропускания не менее 1 МГц с открытым входом. Я использую аналоговый осциллограф С1-94, допустимы и другие модели, в том числе аналоговые ламповые или современные цифровые осциллографы.

Если в источнике есть пробитые компоненты (диоды, транзистор), не нужно бездумно заменять пробитые исправными и подавать на источник напряжение питания. Частый случай - пробой транзистора VT1. Заменил транзистор - источник всё равно не работает. Почему? Причин может быть несколько, и самая печальная из них - обрыв первичной обмотки трансформатора Tr1 (легко определяется проверкой омметром). В этом случае стоит выпаять трансформатор и внимательно осмотреть его. Нередко провод первичной обмотки обрывается около вывода каркаса, и обмотку получается восстановить. Если же обрыв внутри обмотки, то придётся или разбирать и перематывать трансформатор, или подбирать какой-либо трансформатор из других источников. Работа крайне мучительная в обоих случаях.

Допустим, что первичная обмотка трансформатора при проверке омметром показывает некое сопротивление (обычно несколько Ом). Можно ли полагать, что трансформатор исправен? В большинстве случаев - да. Если же в обмотке есть короткозамкнутые витки, то трансформатор работать не будет. Омметром эти витки не выявить, к сожалению.

Будем полагать, что с трансформатором разобрались. Теперь нужно проверить исправность резистора R8 (датчик тока) в цепи истока транзистора VT1, а также резистор R6, через который подаётся сигнал с датчика тока на вывод 3 микросхемы U1 (вход Isen). По опыту ремонтов, резистор в позиции R8 часто сгорает при пробое транзистора VT1. Если же сгорел резистор R6, то я обязательно заменяю микросхему U1. Нам не нужны приключения с повторными выходами источника из строя в процессе ремонта.

Представим себе, что резисторы R6 и R8 не пострадали. Останавливаться на этом не стоит, необходимо проверить исправность стабилитрона VD5, резисторов R4 и R5. Если диод VD4 установлен на плате источника - проверяем и его. Есть сомнения - выпаиваем один вывод и проверяем отдельно от платы. SMD компоненты приходится выпаивать полностью, конечно. Неисправные компоненты заменяем.

Не стоит «тупо» заменять все подозрительные компоненты. Проверяем, делаем вывод об исправности, потом принимаем решение о необходимости замены. Мы же ремонтировать взялись, а не заменять. Разница очевидна?

Заменили все неисправные компоненты, транзистор пока не устанавливаем. Нужно проверить, выдаёт ли микросхема импульсы управления на затвор транзистора. Подаём на источник питание 230 вольт и осциллографом проверяем наличие и форму импульсов на выводе 6 микросхемы относительно общего провода: могут быть отдельные импульсы или пачки импульсов с периодом повторения несколько миллисекунд. Существенно, чтобы амплитуда этих импульсов была не менее 10 вольт для полного открытия транзистора VT1.

Если импульсы есть, можно выключить питание источника, разрядить конденсатор фильтра, проверить отсутствие напряжения на нём, установить транзистор в позицию VT1. Теперь источник должен запуститься, что обычно и происходит.

А если импульсов на выходе микросхемы U1 нет? Тогда нужно осциллографом проверить напряжение на выводе 7 микросхемы. Там может быть периодически изменяющееся напряжение от 7 до 15 вольт, может быть постоянное напряжение в указанных пределах. Есть напряжение? Хорошо. Теперь нужно осциллографом проверить напряжение на выводе 8: должно быть порядка 5 вольт. Есть 5 вольт? Проверяем на выводе 4 наличие пилообразных импульсов с периодом повторения порядка 5 - 20 микросекунд. Если и на выводе 4 есть нужная картинка, а на выводе 6 импульсов нет, то возникает повод задуматься о неисправности самой микросхемы.

Замечание: при отсутствии или неисправности резисторов R6 или R8 импульсов на выходе микросхемы U1 не будет. Поэтому нужно установить все компоненты, кроме транзистора VT1, и только потом проверять наличие импульсов на выводе 6.

Если же на выводе 7 микросхемы нет напряжения, то вариантов несколько:

  • неисправна сама микросхема (пробой от вывода 7 к выводу 5);
  • неисправен конденсатор С8 (вот он у народа много крови попил!!!);
  • неисправны резисторы R2 и R2' (обрыв цепи, напряжение на вывод 7 микросхемы не поступает).

Добиваемся появления напряжения питания на выводе 7, потом проверяем напряжение на выводе 8, импульсы на выводах 4 и 6. Период повторения импульсов на выводе 6 в два раза больше периода повторения импульсов на выводе 4.

Если микросхема вышла из строя с пробоем выводов 6 или 7 на вывод 5 или со сгоранием резистора R6, имеет смысл заменить и оптрон DA (тип 4N35, PC817 или аналогичный), чтобы избежать аварии при включении источника в сеть.

На вторичной стороне источника часто выходят из строя электролитические конденсаторы, выпрямительный диод VD8 (редко), очень редко - фотодиод оптрона DA и уж совсем в единичных случаях выходил из строя управляемый стабилитрон VD8 (тип TL431). Будьте внимательны: неисправность этого компонента может вызвать самые чудесные эффекты! В практике ремонтов я встречал TL431 в корпусах TO-92, SO-8 и даже SOT-23-3.

Один раз столкнулся с обрывом конденсатора С11. Проявление неисправности было такое, в которое не верится: случайным образом пропадали импульсы на выходе микросхемы U1. Смотришь осциллографом: три импульса есть, потом одного нет, ещё один есть, потом одного нет. И так случайным образом. Источник при этом издавал звук, схожий с шипением, транзистор VT1 перегревался. А оказался всего лишь оборванный конденсатор С11. Так что будьте внимательны: этот конденсатор очень важен для нормальной работы TL431!

Естественно, что схема источника, который вам придётся ремонтировать, может не совпадать с приведённой в статье. Но основные компоненты и принципы их взаимодействия остаются неизменными. На мой взгляд, источник на микросхеме UC3842 весьма хорошо разработан и удобен в ремонте.

Есть варианты источников без оптрона в цепи обратной связи микросхемы U1. Подход к поиску неисправностей в них точно такой же.

Вообще причин неисправности источника может быть много. Я рассматриваю только те, что встречались в практике ремонтов. У вас есть чем дополнить мою статью? Пишите в комментариях или присылайте мне на электронную почту.

Если я что-то упустил в статье - пишите в комментариях, дополню. Вопросы будут - обращайтесь, чем смогу - помогу.

Публикации моих статей на Дзен не приносят мне никакого дохода. И ладно бы просто доход не приносили! Ведь подготовка материалов требует больших усилий и затрат времени. Поэтому, если вам интересно читать статьи по ремонту электроники, и вы хотите помочь развитию моего канала, то я буду весьма благодарен вашим пожертвованиям на карту Сбер 2202 2061 0277 2519