Добавить в корзинуПозвонить
Найти в Дзене
Мой канал

ST запускает драйвер LVDS, обеспечивающий высокоскоростную передачу данных и работу с низковольтной логикой

Компания STMicroelectronics представила четырехъядерный линейный драйвер quad LVDS космического класса. Устройство RHFLVDS41 предназначено для высокоскоростной передачи данных в спутниковой электронике и системах дальнего космоса. Оно обеспечивает пропускную способность до 600 Мбит/с, совместимо с CMOS и соответствует стандарту QML-V. Driver RHFLVDS41 подходит для приложений, требующих надежной передачи данных в основной полосе частот. Он работает с межсоединениями, имеющими регулируемое сопротивление, и эффективно взаимодействует с современной низковольтной цифровой логикой. LVDS по-прежнему остается лучшим выбором для передачи данных в космических аппаратах. Он используется в телеметрических шинах, объединительных платах датчиков и стандартизированных каналах, таких как SpaceWire. За последние десять лет изменились условия работы этих каналов. ПЛИС и ASIC-модули для космоса теперь работают при более низком напряжении ядра и ввода-вывода. При этом скорость передачи данных и полезной н
Оглавление

Компания STMicroelectronics представила четырехъядерный линейный драйвер quad LVDS космического класса. Устройство RHFLVDS41 предназначено для высокоскоростной передачи данных в спутниковой электронике и системах дальнего космоса. Оно обеспечивает пропускную способность до 600 Мбит/с, совместимо с CMOS и соответствует стандарту QML-V.

Driver RHFLVDS41 подходит для приложений, требующих надежной передачи данных в основной полосе частот. Он работает с межсоединениями, имеющими регулируемое сопротивление, и эффективно взаимодействует с современной низковольтной цифровой логикой.

RHFLVDS41.
RHFLVDS41.

LVDS по-прежнему остается лучшим выбором для передачи данных в космических аппаратах. Он используется в телеметрических шинах, объединительных платах датчиков и стандартизированных каналах, таких как SpaceWire.

За последние десять лет изменились условия работы этих каналов. ПЛИС и ASIC-модули для космоса теперь работают при более низком напряжении ядра и ввода-вывода. При этом скорость передачи данных и полезной нагрузки продолжает расти.

Гибкость логики питания и ввода

RHFLVDS41 — это четырехъядерный LVDS-драйвер, совместимый со стандартом TIA/EIA-644. Он обеспечивает номинальную дифференциальную выходную мощность 350 мВ при нагрузке 100 Ом. Согласно стандарту ST, типичная скорость передачи данных составляет 600 Мбит/с. Это соответствует примерно 300 МГц для сигналов, что позволяет RHFLVDS41 значительно превышать пропускную способность, необходимую для линий связи класса SpaceWire. При этом сохраняются преимущества для более быстрых фирменных интерфейсов.

Драйвер работает от одного источника питания с напряжением от 2,3 до 3,6 вольт. Он принимает входы LVCMOS, соответствующие уровням JEDEC JESD80 и JESD64-A. Это позволяет RHFLVDS41 напрямую взаимодействовать со многими современными космическими ПЛИС без преобразования промежуточного уровня. Даже если банки ввода-вывода работают не на устаревшей шине 3,3 В, это упрощает синхронизацию, сокращает количество компонентов и устраняет потенциально чувствительные к излучению элементы из сигнального тракта.

 Эквивалентная схема ввода-вывода.
Эквивалентная схема ввода-вывода.

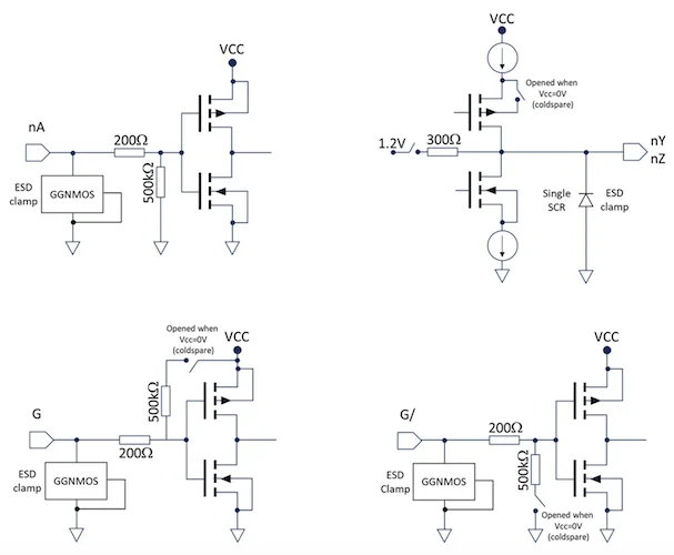
Компания ST уделила особое внимание компоновке и работе на системном уровне. Она разработала унифицированную распиновку, чтобы упростить маршрутизацию и минимизировать перекосы и перекрестные помехи на плотных платах. Каждый канал оснащен функциями управления и защиты от сбоев. Выходы поддерживают холодный резерв, позволяя устройствам без питания оставаться подключенными к общей LVDS-шине.

Радиационная эффективность 300 крад (Si)

RHFLVDS41 — устройство, соответствующее стандарту QML-V. Оно имеет стандартный чертеж микросхемы, указанный в ST. Микросхема работает в диапазоне температур от -55°C до 125°C и выпускается в герметичном керамическом плоском корпусе с заземленной крышкой. Этот форм-фактор широко используется в авиационном оборудовании из-за термических и механических преимуществ.

Данные о радиационной стойкости, представленные в техническом описании, указывают на допустимую дозу ионизации до 300 крад (Si) при высоких мощностях излучения. При этом не наблюдается единичных запаздываний при линейных уровнях передачи энергии до 125 МэВ/см²/мг. ST также сообщает об отсутствии единичных переходных процессов и сбоев в работе при тестировании. Как и в большинстве систем космической логики, характеристики тяжелых ионов определяются для квалификационных партий, а не для каждой производственной пластины.

Устройство рассчитано на напряжение до 8 кВ. ESD на выходных выводах LVDS соответствует модели человеческого тела, а абсолютное максимальное напряжение питания составляет 4,8 В. Эти параметры не кажутся впечатляющими, но они способствуют повышению живучести при эксплуатации и интеграции.

Современные интерфейсы без изменения дизайна

Сам по себе LVDS вполне может быть зрелым интерфейсом, но требования к системе продолжают меняться. Датчики с более высоким разрешением, более производительная встроенная обработка и увеличенная пропускная способность нисходящего канала связи - все это усложняет передачу внутренних данных. В то же время энергетические ресурсы остаются ограниченными, особенно для небольших спутников и систем дальнего космоса.

Определение напряжения и тока.
Определение напряжения и тока.

Благодаря высокой скорости передачи данных LVDS и широкому диапазону питания, совместимому с низким напряжением, драйвер RHFLVDS41 позволяет работать с различными нагрузками без необходимости создания нового физического уровня. Это позволяет разработчикам использовать проверенные методы передачи сигналов LVDS, интегрируя их с современной цифровой логикой и избегая лишних потерь мощности на каскадах преобразования напряжения.

Новый драйвер ST хорошо вписывается в современные космические системы, где постепенные улучшения скорости и радиационной стойкости расширяют проверенные архитектуры, а не заменяют их. Компоненты, такие как RHFLVDS41, позволяют инженерам модернизировать интерфейсы, оставаясь в рамках привычных методов проектирования и обеспечения надежности.