Добавить в корзинуПозвонить
Найти в Дзене
Сделай сам - своими руками

Как изменить выходное напряжение практически любого блока питания

Выходное напряжение импульсного источника питания можно легко изменить или даже значительно скорректировать. Например, если у вас есть блок питания на 12 В, вы можете настроить его на любое значение в диапазоне от 4 до 19 В. Однако в моем случае требуется лишь небольшая корректировка, и вот почему. Я приобрел блок питания на 12 В, но на практике он выдает 12,5 В. Мне необходимо питать светодиодную ленту, и даже незначительное превышение напряжения приведет к значительному увеличению мощности, учитывая вольт-амперные характеристики светодиодов. Это вызовет излишний нагрев ленты и нерациональное потребление энергии. Итак, разбираем корпус блока. В моем случае все просто - он был на защелках и легко отщелкнулся. Если у вас корпус заклеен, то ЭТА инструкция для вас. Сейчас объясню суть. Все импульсные блоки питания, представленные на современном рынке, имеют схожую конструкцию. В качестве стабилизатора в них используется микросхема «TL431» или её аналоги. Не буду вдаваться в технические де
Оглавление

Выходное напряжение импульсного источника питания можно легко изменить или даже значительно скорректировать. Например, если у вас есть блок питания на 12 В, вы можете настроить его на любое значение в диапазоне от 4 до 19 В. Однако в моем случае требуется лишь небольшая корректировка, и вот почему. Я приобрел блок питания на 12 В, но на практике он выдает 12,5 В. Мне необходимо питать светодиодную ленту, и даже незначительное превышение напряжения приведет к значительному увеличению мощности, учитывая вольт-амперные характеристики светодиодов. Это вызовет излишний нагрев ленты и нерациональное потребление энергии.

Доработка блока питания 12В

Итак, разбираем корпус блока. В моем случае все просто - он был на защелках и легко отщелкнулся.

Если у вас корпус заклеен, то ЭТА инструкция для вас.

Сейчас объясню суть. Все импульсные блоки питания, представленные на современном рынке, имеют схожую конструкцию. В качестве стабилизатора в них используется микросхема «TL431» или её аналоги.

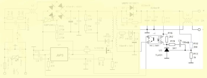
Схема и суть изменения

Не буду вдаваться в технические детали и описывать принцип работы источника бесперебойного питания (ИБП). Сосредоточусь на сути переделки. Вот перед вами случайная схема и выделенный на ней фрагмент. В этом фрагменте вы можете увидеть микросхему TL431 и делитель, составленный из резисторов R10 и R13.

-2

Изменение соотношения данного делителя приведет к изменению выходного напряжения. Как я уже отметил, это очень просто. Самое простое, это выпаять эти резисторы и вместо них запаять переменный резистор, как сделано ТУТ. Регулировать стало проще и быстрее. Я выбрал альтернативный метод: параллельно резистору R10 установил свой резистор на проводах и изолировал его термоусадкой.

-3
-4
-5

Номинальное сопротивление резистора составляло около 10 кОм. В результате напряжение на выходе уменьшилось с 12,5 В до 11,5 В, что полностью соответствовало моим ожиданиям. Затем я собрал блок питания в обратном порядке, разместив резистор под печатной платой.

-6

Закрыл крышку, проверил мультиметром под нагрузкой и без. Остался доволен.

-7

Так же, из ИБП можно сделать универсальный БП с регулировкой напряжения, об этом можно прочитать тут.

Вот собственно и все.

Кстати, если у вас другой блок, и там вдруг не оказалось TL431, то скорее всего, вам подойдет эта инструкция по переделке.

Пишите разумные комментарии и замечания. Всем хорошего настроения! Спасибо что дочитали!

Как разобрать корпус блока питания от ноутбука
Как изменить выходное напряжение блока питания ноутбука
Как обычный блок питания 12 В переделать в лабораторный регулируемый источник питания 3-25 В
Как повысить напряжение блока питания с 5 до 12 Вольт
Как изменить выходное напряжение импульсного источника питания
Как перенести красивые надписи на панель усилителя
Как сделать блок питания регулируемым 3-25 В
Компактный регулируемый блок питания 24В 5А