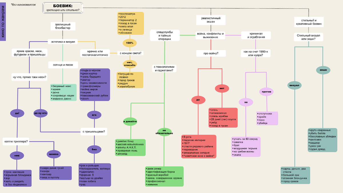
Делюсь подборкой боевиков с блок-схемой, просто иди по настроению и надеюсь найдешь что-нибудь интересное для просмотра. Выбирай, сохраняй картинку, делись с друзьями и пиши в комментариях - что в итоге выпало и зашел ли фильм?
Делюсь подборкой боевиков с блок-схемой, просто иди по настроению и надеюсь найдешь что-нибудь интересное для просмотра. Выбирай, сохраняй картинку, делись с друзьями и пиши в комментариях - что в итоге выпало и зашел ли фильм?
...Читать далее
Делюсь подборкой боевиков с блок-схемой, просто иди по настроению и надеюсь найдешь что-нибудь интересное для просмотра.
Выбирай, сохраняй картинку, делись с друзьями и пиши в комментариях - что в итоге выпало и зашел ли фильм?