Добавить в корзинуПозвонить
Найти в Дзене
Electronics && Oleg Gorshkov

Светофор на CD4017 (К561ИЕ8)

Идея сделать игрушечный светофор на счётчике возникла после прочтения статьи в журнале «Радио» № 9 за 2024 год. Там автор предлагает свою версию на микросхеме К561ИЕ9 (CD4022B) — восьмеричный счетчик-делитель с дешифратором.
Счётчик считает до восьми, по одному такту горит желтый Выходы 0, 4), по три такта зелёный и красный (остальные выходы, объединенные по три).
Задумка интересная, но

Идея сделать игрушечный светофор на счётчике возникла после прочтения статьи в журнале «Радио» № 9 за 2024 год. Там автор предлагает свою версию на микросхеме К561ИЕ9 (CD4022B) — восьмеричный счетчик-делитель с дешифратором.

Схема из журнала радио
Схема из журнала радио

Счётчик считает до восьми, по одному такту горит желтый Выходы 0, 4), по три такта зелёный и красный (остальные выходы, объединенные по три).

Задумка интересная, но реализация мне не понравилась по нескольким причинам.

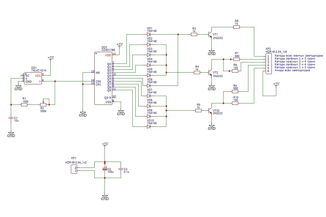
Во первых выходы счётчика соединяются через резисторы, создавая элементы «ИЛИ» - это не верный подход, через резисторы и выходы с нулями создаются делители напряжения, значительно понижающие величину выходной единицы. Не каждый транзистор откроется при таком уровне. Предлагаю заменить резисторы диодами, я использовал советские КД522 – аналог 1N4148.

Во вторых у меня нет К561ИЕ9 (CD4022B), но есть CD4017 (К561ИЕ8)— это популярная КМОП (CMOS) микросхема, представляющая собой десятичный счетчик с дешифратором. Применение счётчика до десяти будет лучше в данном случае, так как позволит сделать желтые по одному такту, а красный и зелёный по четыре, что больше похоже на реальный светофор.

В третьих, задающий генератор реализован К561ТЛ1 (CD4093B) — это четыре логических элемента «2И-НЕ» с триггерами Шмитта на входах. Я решил использовать вместо неё одноканальный инвертор с триггером Шмитта 74LVC1G14.

Схема принципиальная
Схема принципиальная

Задающий генератор обеспечивает период примерно от одной до пяти секунд, регулируется потенциометром R2. Диоды можно практически любые поставить. Транзисторы тоже любые маломощные n-p-n. Резисторы R6 - R10 нужно подбирать под светодиоды, в моём случае зелёные светили ярче всех, но нужно оставлять хороший запас по току, так как применяется параллельное соединение светодиодов. Светодиоды трехмиллиметровые, каждый цвет должен быть из одной партии.

Микросхема 74LVC1G14 у меня в корпусе TSOP-23-5, шаг выводов 0.95 мм, для ЛУТ технологии это нормально, я так и сделал, но если кто-то хочет спаять на макетной плате, то предлагаю версию с генератором на NE555.

Вариант на NE555
Вариант на NE555

В качестве основы для самого светофора используется игрушечный светофор с Али экспресс, как и предлагалось в журнале.

Я заказывал здесь

ali.click

Светофор собран на защёлках, легко разбирается. Сначала нужно выковырять нижнюю крышку, затем извлечь столб из основания, после чего располовинить светофор по шву. Стёклышки выталкиваются изнутри. Под светодиоды нужно просверлить отверстия по 3 мм, установить светодиоды, и распаять их в соответствии со схемой ниже. Я светодиоды фиксировал на термоклей изнутри. Затем собирается в обратной последовательности.

соединить в самом светофоре
соединить в самом светофоре

Печатную плату разработал в EasyEDA, пользовался авто трассировщиком, размеры получились 40 на 70 мм, и 4 перемычки. Не очень согласен, но габариты для меня в данном случае не принципиальны.

Архив с платой под 74LVC1G14 можно скачать здесь

Яндекс

Вытравил в смеси перекиси водорода с лимонной кислотой и солью.

Фото готовой платы
Фото готовой платы

Не пугайтесь, выглядит страшненько, потому что я настолько обленился, что резал стеклотекстолит ножницами по металлу, с отступом от контуров конечно. Так делать не нужно, лучше потрудиться с резаком. Вместо подстроечного резистора решил использовать переменный резистор на корпусе. На место подстроечника впаял гребёнку.

Питание от трёх мизинчиковых батареек (ААА), через повышающий преобразователь на 5В.

Разместил всё это в корпусе из распаячной коробки 100*100 мм. Крышку основания светофора прикрутил к своему корпусу винтами М3, по центру крышки просверлил отверстие под провода. Так же на корпусе установил тумблер включения питания, в разрыв плюсового провода между батарейным отсеком и повышающим преобразователем.

Видео