Добавить в корзинуПозвонить
Найти в Дзене
Старый радио любитель

Старые журналы. "Радио-Парад", №1, 2004г.

Пришлось столкнуться с ранее неизвестным мне журналом "Радио-Парад", который выпускался украинским издательством "Радиоаматор" и предназначался для продвинутых радиолюбителей. В этом сборнике (я нашел всего 5 номеров) примерно половина места была занята рекламой и текстовым обзорам иностранных журналов, но и схемы тоже были. Одна из них меня заинтересовала. Это была перепечатка из журнала "Elector Electronics" №1 за 2004 год статьи Х. Брейцке "RIAA предусилитель на полевых транзисторах". Как я узнал из интернета, RIAA-усилитель — это устройство, которое восстанавливает исходный звуковой сигнал при воспроизведении виниловых пластинок. Оно компенсирует искажения, внесённые при записи по стандарту RIAA (Recording Industry Association of America), который корректирует амплитудно-частотную характеристику (АЧХ) для оптимизации качества звука и уменьшения шума. А ведь такой усилитель нынче в теме: на днях я услышал по радио, что в последние годы увеличиваются продажи виниловых пластинок

Пришлось столкнуться с ранее неизвестным мне журналом "Радио-Парад", который выпускался украинским издательством "Радиоаматор" и предназначался для продвинутых радиолюбителей.

Рис. 1. Из журнала "Радио-Парад" №1, 2004 год
Рис. 1. Из журнала "Радио-Парад" №1, 2004 год

В этом сборнике (я нашел всего 5 номеров) примерно половина места была занята рекламой и текстовым обзорам иностранных журналов, но и схемы тоже были. Одна из них меня заинтересовала.

Это была перепечатка из журнала "Elector Electronics" №1 за 2004 год статьи Х. Брейцке "RIAA предусилитель на полевых транзисторах". Как я узнал из интернета, RIAA-усилитель — это устройство, которое восстанавливает исходный звуковой сигнал при воспроизведении виниловых пластинок. Оно компенсирует искажения, внесённые при записи по стандарту RIAA (Recording Industry Association of America), который корректирует амплитудно-частотную характеристику (АЧХ) для оптимизации качества звука и уменьшения шума.

А ведь такой усилитель нынче в теме: на днях я услышал по радио, что в последние годы увеличиваются продажи виниловых пластинок и проигрывателей.

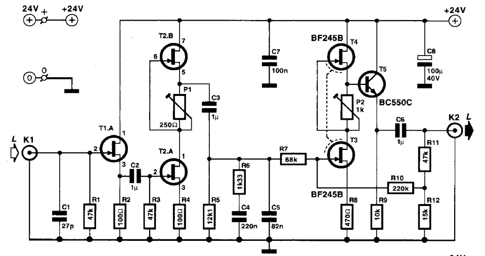
Усилитель состоит из двух идентичных каналов. Вот схема одного из них.

Рис. 2. Из журнала "Радио-Парад" №1, 2004 год
Рис. 2. Из журнала "Радио-Парад" №1, 2004 год

В статье написано, что в схеме работают каскады SRPP. Оказалось, что SRPP (Shunt Regulated Push-Pull) — аббревиатура, которая обозначает конфигурацию усилительного каскада с динамической нагрузкой. В такой схеме два одинаковых триода, один из которых работает в качестве усилителя, а второй — в роли динамической нагрузки (регулятор тока).

Впервые схема SRPP на вакуумных лампах была описана в патенте Генри Клафа компании Marconi в 1940 году. Для УНЧ схему адаптировали и запатентовали в 1951 году. После 1960-х годов появились версии на полевых транзисторах.

В представленном усилителе первый транзистор работает в режиме истокового повторителя. По идее он может иметь очень высокое сопротивление, но в данном случае входное сопротивление каскада определяется сопротивлением резистора R1.

С истока Т1 через неполярный конденсатор С2 сигнал подается на усилитель динамической нагрузкой. К выходу этого каскада подключена схема коррекции, после которой сигнал поступает на второй каскад с динамической нагрузкой, к которому непосредственно подключен эмиттерный повторитель. Этот каскад охвачен ООС по переменному току и постоянному току.

В первых трех каскадах используются транзисторы типа 2SK382 Думал, что это транзисторы с нормированным уровням шума, но ничуть не бывало - это оказались мощные транзисторы с рассеиваемой мощностью 30 Вт. Вот уж неисповедимы пути схемотехнике :)). И еще, они MOSFET, а на схеме изображены как обычные.

Во втором каскаде с динамической нагрузкой используются уже маломощные высокочастотные транзисторы BF245B.

Теперь о характеристиках этого усилителя: чувствительность - около 2 мВ, отношение сигнал/шум - около 71 дБ, КНИ - 0,054%, потребляемый ток - около 21 мА.

Вот такая схема.

Всем здоровья и успехов!