Добавить в корзинуПозвонить
Найти в Дзене
Факториал удачи

Экосистема компании ПАО «Артген» - тенденции!

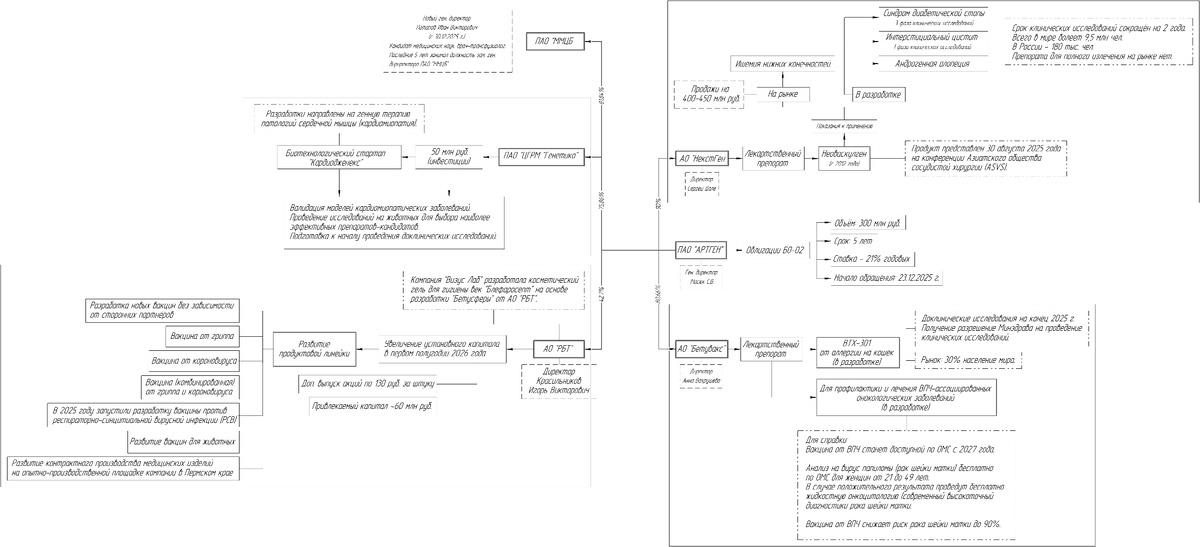
Экосистема компании ПАО «Артген» не стоит не месте, а активно развивается. Хотя гладким этот процесс назвать нельзя. Не на всех дочерних и аффилированных компаниях, в которых имеется долевое участие, есть позитив. Консолидированный годовой отчёт по итогам 2025 года пока не представлен. Кое-какие тенденции уже ясны и прослеживаются. Полноразмерная копия здесь. Под конец 2025 года у ПАО «ММЦБ» сменился генеральный директор. До этого также был заменён генеральный в компании ПАО «ЦГРМ «Генетико» с опытом работу на международной арене. Две компании мыслят перспективами по экспансии своих продуктов на международной арене. Возможно, к этому мы придёт в ближайшие годы. И в отчётах сможем наблюдать строчку по выручке международного сегмента компании. ПАО «ММЦБ» начало разработку своих оригинальных лекарственных препаратов. Следовательно, есть большие шансы превращение «ММЦБ» из банка биоматериала в полноценную биотехнологическую компанию. Разумеется это перспективы не ближайших лет. ПАО «ЦГРМ «
Оглавление

Экосистема компании ПАО «Артген» не стоит не месте, а активно развивается. Хотя гладким этот процесс назвать нельзя. Не на всех дочерних и аффилированных компаниях, в которых имеется долевое участие, есть позитив.

Консолидированный годовой отчёт по итогам 2025 года пока не представлен. Кое-какие тенденции уже ясны и прослеживаются.

Полноразмерная копия здесь.

Публичные «дочки»

Под конец 2025 года у ПАО «ММЦБ» сменился генеральный директор.

До этого также был заменён генеральный в компании ПАО «ЦГРМ «Генетико» с опытом работу на международной арене.

Две компании мыслят перспективами по экспансии своих продуктов на международной арене. Возможно, к этому мы придёт в ближайшие годы. И в отчётах сможем наблюдать строчку по выручке международного сегмента компании.

Перспективы публичных «дочек»

ПАО «ММЦБ» начало разработку своих оригинальных лекарственных препаратов. Следовательно, есть большие шансы превращение «ММЦБ» из банка биоматериала в полноценную биотехнологическую компанию. Разумеется это перспективы не ближайших лет.

ПАО «ЦГРМ «Генетико» тоже не отстаёт и начинает разработку новых линеек лекарственных препаратов.

Хотя не всё так гладко

С апреля 2023 года минуло уже почти 3 года, компания «Генетико» так и не стала прибыльным предприятием, не смотря на все заверения и обещания руководства.

В 2023 году состоялось pre-IPO компании АО «РБТ», в которой ПАО «Артген» имеет долю 42,7%.

Обещания, что её к 2027 году выведут на IPO весьма призрачны и не совсем реалистичны. Прибыли нет! Законченных продуктов нет! Что показывать инвесторам?

Оферты по выкупу акций, скорее всего также не будет, учитывая, что в этом году они делают допэмиссию для привлечения 60 млн руб. на развитие.

Послесловие

Биотех это не быстрая инвестиционная идея, если конечно, не готовится представить общественности готовой продукт. Оригинальные препараты разрабатываются очень долго и требуют дорогого финансирования. На чужом интеллектуальном труде могут быстро расти только такие компании, как «Промомед», который выпускает лекарственные аналоги патентная защита которых истекла.

Да, государству сейчас нужно быстро заменить значительный спектр импортных лекарств, чтобы снизить риски для населения от возможного демарша иностранных производителей и прочей санкционной войны.

На сколько устойчивая данная бизнес-модель окажется по наращиванию выручки в будущие годы, учитывая, сколько конкурентов вокруг, покажет время!

Бизнес-модель компании «Артген» подразумевает выходить на рынки, где конкуренты отсутствуют, так как оригинальный препарат не имеет аналогов, либо их количество минимально!

Впрочем, не умоляю заслуги «Промомеда». Ребята молодцы. Нашли свою нишу и работают! Может в будущем тоже прикуплю их акции!

Не важно, какой там будет годовой отчёт по финансовой части. Главное, что вся экосистема «Артгена» находится в развитии. С обширным спектром препаратов из разных областей.

Учитывая, что один их блокбастер «Неоваскулген» имеет выручку не менее 400 млн руб., тогда, если у каждой из дочек что-то выстрелит по одному продукту, вполне реально пробить отметку в 5 млрд по выручке. 10 млрд руб., о которых мечтает компания, это, конечно, фантастика на сегодняшний день. И даже в ближайшие 5 лет совсем в это не верится! Даже, если расширят применение «Неоваскулген»! Международные рынки почти закрыты, на которых можно многократно нарастить выручку, пока не закончится СВО!

---
Всё что было сказано выше, сугубо личное мнение автора и не является индивидуальной инвестиционной рекомендацией!