Добавить в корзинуПозвонить
Найти в Дзене
РИА КАТЮША

Семьи под угрозой «Профилактики» от Минпросвета: ювенальная база данных заработала почти во всех регионах России

В начале декабря прошлого года в Минпросвете состоялось совещание , на котором директор департамента цифровой трансформации Минпросвета Андрей Горобец заявил о запуске и начале работы одного из кошмаров всех думающих родителей, государственной информационной системы профилактики безнадзорности и правонарушений несовершеннолетних (ГИС «Профилактика»). Эта самая ГИС, предполагающая сбор персональных данных о детях и семьях по всей стране, с возможностью доступа самого широкого круга лиц, включая НКО, создана постановлением Правительства РФ в нарушение Конституции и законов. Ее функционирование, превращающее школу из места где учат, в место где стучат и собирают компромат, угрожает каждой российской семье т.к. любая семья может оказаться под прицелом «системы профилактики безнадзорности», а доступ к сведениям ГИС получат также т.н. наставники, которых будут закреплять за признанными проблемными семьями, вероятно, и организации (НКО) волонтеров-наставников. При этом все персональные данные

В начале декабря прошлого года в Минпросвете состоялось совещание , на котором директор департамента цифровой трансформации Минпросвета Андрей Горобец заявил о запуске и начале работы одного из кошмаров всех думающих родителей, государственной информационной системы профилактики безнадзорности и правонарушений несовершеннолетних (ГИС «Профилактика»). Эта самая ГИС, предполагающая сбор персональных данных о детях и семьях по всей стране, с возможностью доступа самого широкого круга лиц, включая НКО, создана постановлением Правительства РФ в нарушение Конституции и законов. Ее функционирование, превращающее школу из места где учат, в место где стучат и собирают компромат, угрожает каждой российской семье т.к. любая семья может оказаться под прицелом «системы профилактики безнадзорности», а доступ к сведениям ГИС получат также т.н. наставники, которых будут закреплять за признанными проблемными семьями, вероятно, и организации (НКО) волонтеров-наставников. При этом все персональные данные о детях и родителях вносятся в ГИС без согласия граждан, а огромное количество разделов этих ПД выглядит избыточно, создает большие риски для утечек, потенциального шантажа их обладателей, злоупотреблений субъектами профилактики и наставниками на местах.

Для начала небольшая предыстория внедрения «Профилактики»:

В августе 2024 Думой тайно, без общественных дискуссий и обсуждений в СМИ, были приняты изменения в ФЗ от 24.06.1999 N 120-ФЗ «Об основах системы профилактики безнадзорности и правонарушений несовершеннолетних» (далее — ФЗ № 120) Речь о ФЗ 08.08.2024 N 322-ФЗ "О внесении изменений в отдельные законодательные акты Российской Федерации". Обратите внимание на «никакое» название закона (это чтобы незаметно провести через ГД, без попадания в общественную дискуссию).

Данным ФЗ введена новая глава ФЗ № 120 - «Государственная информационная система профилактики безнадзорности и правонарушений несовершеннолетних». Без огласки в СМИ принято и постановление Правительства РФ от 1 апреля 2025г. №411 "О государственной информационной системе профилактики безнадзорности и правонарушений несовершеннолетних". Министерству просвещения дано поручение до 1 декабря 2025 года внедрить в России информационную систему по массовому сбору данных о российских детях и их семьях.

Уже 1 декабря 2025 г. был издан приказ Минпросвета №881, из которого следует, что оператором ГИС а также одноименной федеральной витрины данных (да, все данные ГИС будут частью цифровой «витрины» данных, к которым будут иметь доступ различные органы власти через СМЭВ) является сам же Минпросвет.

Ключевые исполнители по работе ГИС – тот же департамент цифровой трансформации и приоритетных проектов во главе с Горобцом, а также департамент госполитики в сфере защиты прав детей с руководителем Ларисой Фальковской. Горобцу поручено организовать документацию, касающуюся защиты ПД внесенных в «Профилактику», создать техусловия в Минпросвете для работы ГИС, обучить должностных лиц работе с системой.

А теперь к последним новостям. Как заявил Горобец на совещании Минпросвета в конце 2025 года, ГИС «Профилактика» введена в эксплуатацию по расписанию. Поставщики информации в нее: органы и учреждения системы профилактики безнадзорности и правонарушений несовершеннолетних, организация, осуществляющая формирование и ведение единой информационной системы в сфере развития добровольчества (волонтерства), Уполномоченный при Президенте РФ по правам ребенка, уполномоченные по правам ребенка в субъектах РФ. Вход в нее для пользователя – через портал Госуслуг.

Тут нужны пояснения, которые возьмем из прошлогоднего материала «Катюши», где мы подробно разбирали техзадание Минпросвета по созданию ГИС «Профилактика» на 30,5 млн. рублей, опубликованное на портале госзакупок.

Целевое обоснование создания ГИС:

«…деятельность субъектов системы профилактики ориентирована как на работу с несовершеннолетними, которые нуждаются в оказании социальной помощи и (или реабилитации) в силу нарушения их прав, так и на своевременное выявление детей, нуждающихся в оказании помощи и поддержке».

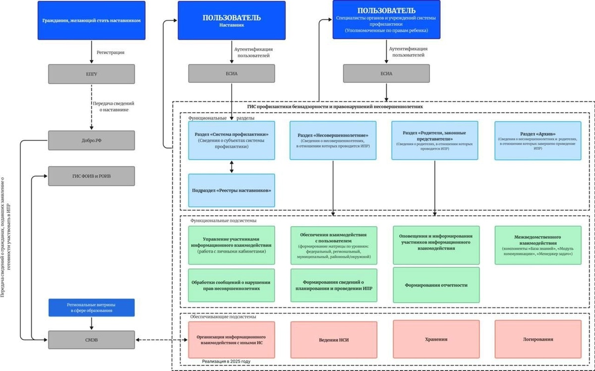
«Профилактика» и «раннее выявление» - это столпы западной ювенальной машины, которая не жалеет ни одну семью, попавшую на карандаш. А какие методы «профилактирования» при выявлении детей, «нуждающихся в помощи», предлагаются посредством ГИС? Ими займется единая система волонтерства «Добро.РФ», что также следует из представленной в госконтракте схеме обработки данных.

-2

Из схемы видим, что федеральная единая база волонтеров «Добро.РФ» будет предоставлять свои сведения в ГИС «Профилактика» через СМЭВ (прежде всего – о наставниках из своей базы), но обратный доступ к сведениям, якобы, ГИС не получит. А вот наставники (физлица), идентифицированные в ЕСИА, имеют обратную связь (т.е. доступ) от ГИС, причем со всеми ее разделами, в том числе – с базами данных детей и родителей, в отношении которых ведется «профилактическая работа». Такой же доступ через СМЭВ получат федеральные и региональные органы власти. И еще обращает на себя внимание, что региональные витрины в сфере образования (т.е. витрины данных всех обучающихся для ФГИС «Моя школа») также будут взаимодействовать с ГИС «Профилактика».

«Добро.РФ» - проект, поддерживаемый Росмолодежью, по сути – огромная сетевая НКО на федеральном бюджете и само ее участие в ГИС «Профилактика» вызывает большие вопросы и опасения. Помощь ее наставников и волонтеров в отношении «профилактируемых» школьников и их семей будут предоставлять исключительно добровольно или навязчиво? Скорее всего – второе, потому что уже сейчас в регионах органы опеки активно делегируют свои функции подобным волонтерским «социальным фондам».

Но вернемся к презентации ГИС. Минпросвет поставил себе задачу – в срок до 15 декабря 2025 г. получить от каждого субъекта России подписанное соглашение об информационном взаимодействии и копию документа, подтверждающего полномочия подписавшего его руководителя.

Всего 7 регионов на декабрь прошлого года не предоставили сведения о заключенных соглашениях с Минпросветом: Карачаево-Черкесская республика, Московская область, Республика Адыгея, Республика Марий Эл, Республика Калмыкия, Республика Тыва и Самарская область. Но это не значит, что «Профилактика» не придет и туда – вопрос ближайшего времени.

Как мы отмечали не раз в аналитике по ГИС «Профилактика», а также ее  пермском «предке» - АИС «Траектория» ( https://t.me/riakatysha/36618 ), в систему может попасть подробная информация практически на каждую российскую семью (включая данные о «личной характеристике» ребенка, о его досуге, о жилищных условиях, о родителях и др. - перечень собираемой информации огромен), с доступом крайне широкому кругу лиц для целей «профилактики» (сопровождения) «проблемной» семьи.

Сам подход к работе в ГИС («цветовая карта» каждой семьи, в зависимости от рисков неблагополучия) игнорирует конституционные положения о неприкосновенности частной жизни и обработке данных о личной жизни только с согласия граждан. Попадание в ГИС «Профилактика» может привести к самым негативным последствиям для семьи, включая использование личных данных о детях в преступных и мошеннических целях. Уже молчим о добровольно-принудительном сопровождении семьи каким-нибудь «наставником» - студентом. Чтобы ребенок вел себя менее девиантно, ага.

Аналогичная система «Контингент обучающихся» в 2018 году была ветирована президентом Путиным именно по той причине, что в ней подразумевался рамочный характер набора ПД семей и детей и доступ к ней неограниченного круга лиц. Однако мы наблюдаем ее реинкарнацию и легализацию под другим соусом (как «профилактика правонарушений и безнадзорности»). Крайне опасный для страны ювенальный проект, который еще больше ударит по нашей и без того ужасной демографии, развяжет руки «волонтерам» и НКО, не говоря об «органах профилактики», в части вмешательства в семьи, подвергнет риску в том числе семьи наших силовиков и спецслужбистов, потому что через внесение в «Профилактику» можно легко оказывать давление на любого родителя. Считаем, что надо срочно наложить мораторий на использование ювенальной ГИС.

РИА Катюша

ЧИТАЙТЕ ПО ТЕМЕ УГРОЗЫ ЦИФРОВИЗАЦИИ И ИИ: