Найти в Дзене

Моделирование процесса оценивания профессионально важных качеств студента-практиканта по выполняемым им задачам

Для цитирования: Смирнов Д.С., Кортенко Л.В. Моделирование процесса оценивания профессионально важных качеств студента-практиканта по выполняемым им задачам // Цифровая трансформация общества и информационная безопасность. Материалы II Всероссийской научно-практической конференции . Отв.за выпуск А.Ю. Коковихин, отв. редактор М.А. Панов. Екатеринбург, 2023. С. 136-140. Аннотация. Описывается модель веб-сервиса, позволяющего оценивать профессионально важные качества практиканта во время прохождения им производственной практики. Модель объединяет в себе функции планировщика задач и оценочных форм. Ключевые слова: моделирование процессов, автоматизация оценки персонала. Цифровизация трудовой деятельности позволяет снизить время, затрачиваемое на рутинные операции. В сфере управления персоналом такой рутиной можно считать ручную обработку тестов, анкет, заполняемых на собеседовании или во время аттестаций. Оценка профессионально важных качеств студента-практиканта позволяет спрогнозировать

Для цитирования: Смирнов Д.С., Кортенко Л.В. Моделирование процесса оценивания профессионально важных качеств студента-практиканта по выполняемым им задачам // Цифровая трансформация общества и информационная безопасность. Материалы II Всероссийской научно-практической конференции . Отв.за выпуск А.Ю. Коковихин, отв. редактор М.А. Панов. Екатеринбург, 2023. С. 136-140.

Аннотация. Описывается модель веб-сервиса, позволяющего оценивать профессионально важные качества практиканта во время прохождения им производственной практики. Модель объединяет в себе функции планировщика задач и оценочных форм.

Ключевые слова: моделирование процессов, автоматизация оценки персонала.

Цифровизация трудовой деятельности позволяет снизить время, затрачиваемое на рутинные операции. В сфере управления персоналом такой рутиной можно считать ручную обработку тестов, анкет, заполняемых на собеседовании или во время аттестаций. Оценка профессионально важных качеств студента-практиканта позволяет спрогнозировать успешность его последующей адаптации у работодателя.

Под профессионально важными качествами (ПВК) принято понимать любые качества субъекта, включенные в процесс деятельности и обеспечивающие эффективность ее исполнения по параметрам производительности, качества труда и надежности [1, с. 8].

В течение 2022/2023 учебного года студенты Уральского федерального университета (УрФУ) в ходе проектного практикума дорабатывают веб-сервис «Личный кабинет стажера» для оценивания ПВК кураторами и участниками проектных команд. В основу сервиса положена методика «Оценка 360°» [2]. В первоначальном проекте процедура оценивания не привязывалась к конкретным задачам, которые выполнял студент-практикант. В то же время логичным является оценить ПВК, продемонстрированные им в работе над большой задачей, в которой участвовало несколько исполнителей.

Далее стр.137:

В осеннем семестре 2022 г. команда 3 курса ИРИТ УрФУ на проектном практикуме разрабатывала веб-сервис для планирования работы в команде. Полученный результат показал, что студентам по силам разработать планировщик задач.

В этом же семестре для организации взаимосвязанной работы команд мы применяли сервис «Битрикс24». В нем использовали функционал «Диаграммы Ганта» и «Канбан доски», чтобы командам удобнее было планировать работы по общим задачам. В «Битриксе» есть функция «Оценить задачу», но она позволяет только дать положительную или отрицательную оценку полученному результату.

Оценивая наработки студентов по сервисам «Личный кабинет стажера» и «Планировщик задач» и опыт применения «Битрикс24», мы решили попробовать объединить их функционал. Новый сервис должен позволять студентам, занимающимся общей проектной задачей, оценивать друг друга по критериям ПВК: в какой мере каждый из них проявил требуемые качества. В весеннем семестре 2023 г. были сформированы две студенческие команды, разрабатывающие планировщик задач со следующим функционалом:

— карточка с описанием задачи и исполнителями;

— диаграмма Ганта;

— канбан доска.

В результате мы получаем два веб-сервиса, которые нужно интегрировать друг с другом. Для этого требуется смоделировать процедуру оценивания по выполненным задачам и сформулировать функционал для обновленного сервиса. Процесс разработки адекватных моделей и их последующего конструктивного применения требует соответствующих изобразительных средств или языков для фиксации результатов моделирования. Естественный язык не вполне подходит для этой цели, поскольку обладает неоднозначностью и неопределенностью. В текстовом виде процедура оценивания по задачам может быть формулирована следующим образом.

1. Проектная команда декомпозирует цель проекта на этапы и задачи.

2. Задачам определяются исполнители и сроки.

3. Куратор команды выбирает, по каким задачам будет проводиться оценивание. В таких задачах должно быть 2 и более исполнителей и у каждого определен свой участок работы.

4. Для выбранных задач активируется функция «Дать оценку». После этого куратор команды выбирает критерии, по которым будет проводиться оценивание.

5. Когда задача получает статус «Завершена», формируется оценочная форма для исполнителей, тимлида и куратора.

6. Пользователи видят новую форму с названием завершенной задачи в «Личном кабинете стажера» и дают оценку исполнителям, участвовавших в реализации задачи.

Для проектирования процедуры оценивания был выбран язык UML, который является простым средством моделирования и может быть использован для построения концептуальных, логических и графических моделей сложных систем самого различного целевого назначения [Леоненков А. Самоучитель UML // Библиотека электронной литературы в формате]. Были оформлены диаграмма деятельности (activity diagram) fb2. URL: https://litresp.ru/kniga/ru/%D0%9B/leonenkov-aleksandr/samouchitelj-uml] и диаграмма последовательностей (sequence diagram).

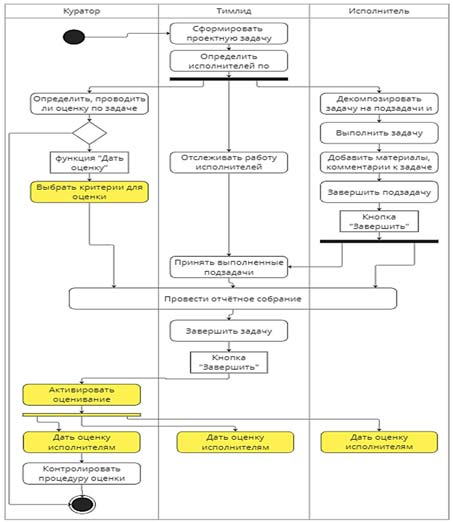
Диаграмма деятельности позволила визуализировать последовательность действий всех участников процесса и определить, которые из них нужно реализовать в веб-сервисе. На рис. 1 блоки с соответствующими действиями выделены заливкой.

Рис. 1. Модель действий участников процедуры оценивания
Рис. 1. Модель действий участников процедуры оценивания

Далее стр.139:

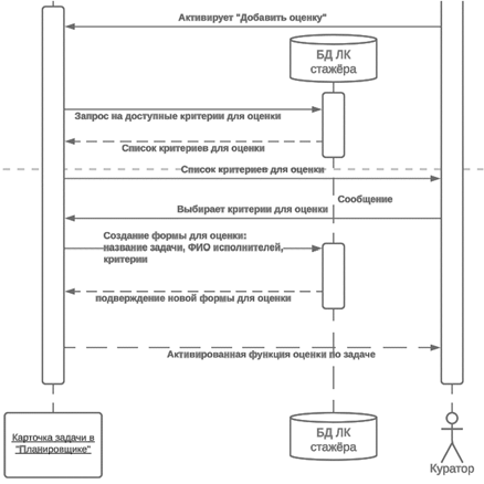
Разрабатываемый функционал подразумевает обмен между базами данных обоих сервисов. Диаграмма последовательности помогает визуализировать действия пользователей в сервисах и обмен данными между базами. Модели представлены на рис. 2 и 3.

Рис. 2. Модель активации процедуры оценивания по задаче
Рис. 2. Модель активации процедуры оценивания по задаче
Рис. 3. Модель реализации процедуры оценивания по задаче
Рис. 3. Модель реализации процедуры оценивания по задаче

Далее стр.140:

На рис. 3 курсивом выделены функции, которые были осознаны в процессе моделирования. Их реализация позволит улучшить контроль процедуры оценивания со стороны куратора и тимлида.

Проведенное моделирование процесса оценивания профессионально важных качеств, проявленных в ходе работы над общими проектными задачами, позволило конкретизировать функционал нового сервиса, а также определить, обмен какими данными потребуется реализовать между двумя базами данных:

— в карточку задачи требуется добавить функцию, активизирующую создание оценочной формы. А также появление счетчика, показывающего куратору команды, кто еще не дал оценку ПВК;

— в базу данных «Планировщика» из «Личного кабинета стажера»

должны передаваться данные о доступных критериях для оценки ПВК.

А обратно – данные об исполнителях и названии задачи, по которой проводится оценивание.

Библиографический список

Батаршев А. В., Алексеева И. Ю., Майорова Е. В. Диагностика профессионально важных качеств. СПб.: Питер, 2007. 192 с.

Иванова С., Болдогоев Д., Борчанинова Э., Глотова А., Жигилий О. Развитие потенциала сотрудников: профессиональные компетенции, лидерство, коммуникации. М.: Альпина Паблишер, 2020. 315 с.