Добавить в корзинуПозвонить
Найти в Дзене

Программа для пресса. (памятка себе)

Положение пресса определяется четырмя концевиками SQ1..SQ4. Есть два режима работы: ручное перемещение, полуавтомат. (выбор переключателем) . Условия работы. Сработка SQ5, запуск насоса, отсутствие блокирующих аварий (ПЧ насоса, аварийная кнопка, реле контроля фаз, уровень масла ...) Ручное- управляем кнопками. Полуавтомат - после нажатия "цикл прессования" встаем на SQ1, быстро движемся на SQ2, далее цикл "прессование" либо до SQ3 либо прекращаем по давлению, возвращаемся. Если доехали до SQ4, то "Авария", "полуавтомат" невозможен. Возврат только в ручном режиме. Примерная структура программы. Описание составляющих. Блок "moderator" - принимает датчики, концевики, кнопки и переключатели панели. Разрешает. или запрещает включение режимов и устройств. В зависимости от режима, отдает на модуль управления клапанов команды от полуавтомата, или ручные, или блокирует работу. если в аварии, насос не включен или в режиме теста клапанов. Man_move - ручной режим, получает от модератора тек

Общее:

Положение пресса определяется четырмя концевиками SQ1..SQ4.

Есть два режима работы: ручное перемещение, полуавтомат. (выбор переключателем) .

Условия работы. Сработка SQ5, запуск насоса, отсутствие блокирующих аварий (ПЧ насоса, аварийная кнопка, реле контроля фаз, уровень масла ...)

Ручное- управляем кнопками.

Полуавтомат - после нажатия "цикл прессования" встаем на SQ1, быстро движемся на SQ2, далее цикл "прессование" либо до SQ3 либо прекращаем по давлению, возвращаемся.

Если доехали до SQ4, то "Авария", "полуавтомат" невозможен. Возврат только в ручном режиме.

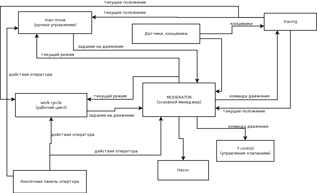
Примерная структура программы.

-2

Описание составляющих.

Блок "moderator" - принимает датчики, концевики, кнопки и переключатели панели. Разрешает. или запрещает включение режимов и устройств. В зависимости от режима, отдает на модуль управления клапанов команды от полуавтомата, или ручные, или блокирует работу. если в аварии, насос не включен или в режиме теста клапанов.

Man_move - ручной режим, получает от модератора текущий режим, если совпадает с его собственным, то воспринимает кнопки панели и отдает свои команды.

Work_cyrcle - полуавтоматический режим. Получает от модератора текущий режим, если совпадает с его собственным, то воспринимает кнопки панели и отдает свои команды.

Tracing - рассчитывает положение плунжера в зависимости от текущей команды и сигналов от концевиков. В месте с командой может выдавать промежуточной значение. (например нажата SQ2 и есть движение влево, когда съезжаем с концевика, значит оказываемся между SQ2 и SQ3). Нужен в основном для полуавтоматического режима. (была идея, сделать его так, чтобы с его помощью ловить несработавший концевик, но похоже в другой раз). Делался под концевики без фиксации. По факту SQ3 оказался с фиксацией.

Y_control - получает команды : "вперед", "быстрый вперед", "назад", "быстрый назад", "сброс давления", "прессование". Также получает флаг "ускоренная работа". В зависимости от этого включает разные комбинации клапанов. В режиме теста клапанов можно включить каждый клапан отдельно.

Остальное более менее понятно.

Панель нарисована, чтобы облегчить жизнь сервисникам. На нее выведены все индикаторы, переключатели и кнопки на панели оператора. (подсвечиваются при срабатывании).

В процессе наладки были проблемы с датчиками уровня, фильтров. Оказалось, что светодиоды в клеммных головках мешали нормальной работе. (сигнал пролезал через сборку "резистор-светодиод" и вызывал срабатывание дискретного входа).

Возникла потребность определять наличие связи с модулем расширения. Проблем не вызвало, но есть особенность. Описана здесь.