Добавить в корзинуПозвонить
Найти в Дзене

Этапы докторского исследования: 5. Разработка ядра диссертации

Ядро докторской диссертации – это совокупность новых научных результатов докторского уровня, лежащие в основе диссертационного исследования. Результаты, входящие в состав ядра, формируют эмерджентный эффект, именно благодаря которому докторская работа приобретает новое научное содержание и не сводится к аддитивной сумме известных исследований, например, отдельных кандидатских работ. Рассматривая теорию систем и системный анализ, как универсальный подход к формированию докторской исследования, в состав ядра диссертации следует включит: В основе новой концепции и методов докторского исследования лежит операция теоретического обобщения. Теоретическое обобщение – операция по приращению научных знаний путем перехода от частного к общему, что обычно соответствует и переходу на более высокую ступень абстракции; вскрытие и формулирование общих для каких-либо категорий предметной области или науки сущности явлений, закономерностей возникновения, развития и изменения изучаемого объекта, которые
Оглавление

Что такое ядро докторской диссертации?

Ядро докторской диссертации – это совокупность новых научных результатов докторского уровня, лежащие в основе диссертационного исследования. Результаты, входящие в состав ядра, формируют эмерджентный эффект, именно благодаря которому докторская работа приобретает новое научное содержание и не сводится к аддитивной сумме известных исследований, например, отдельных кандидатских работ.

Рассматривая теорию систем и системный анализ, как универсальный подход к формированию докторской исследования, в состав ядра диссертации следует включит:

  • новая концепция (идея, подход, гипотеза, принцип и т. п.), получаемая путем теоретического обобщения ранее известных результатов на новом более высоком абстрактном уровне и лежащая в основе докторской работы;
  • методы анализа – условное наименование совокупности методов докторской диссертации по качественному (направленному на понимание сути) или количественному (направленному на измерение характеристик) анализу объекта исследования, а также теоретического и эмпирического его исследования с целью выявления его свойств, природы, сути, закономерностей поведения по различным основаниям с учетом разнообразных условий и влияющих факторов;
  • методы синтеза – условное наименование совокупности методов докторской диссертации, которые в прикладных науках ориентированы на целенаправленное изменение свойств, природы, сути, закономерностей поведения объекта исследования с целью получения положительного эффекта его использования в практике, а в фундаментальных науках – во-первых, на прогнозирование новых ранее неизвестных свойств, закономерностей и явлений, во-вторых, на формирование системы наблюдений, опытов и экспериментов, которые бы подтвердили или опровергли предполагаемое их наличие;
  • приемы переноса научных результатов в практику – условное наименование совокупности практических результатов докторской диссертации, которые в прикладных науках ориентированы на практическое достижение положительных эффектов, ранее обоснованных теоретически путем использования методов синтеза, а в фундаментальных науках – на практическую реализацию способов и средств наблюдений, проведения опытов и экспериментов, которые бы подтвердили или опровергли предполагаемое наличие свойств, закономерностей и явлений, ранее выявленных теоретически на основе использования методов синтеза.

В основе новой концепции и методов докторского исследования лежит операция теоретического обобщения.

Теоретическое обобщение – операция по приращению научных знаний путем перехода от частного к общему, что обычно соответствует и переходу на более высокую ступень абстракции; вскрытие и формулирование общих для каких-либо категорий предметной области или науки сущности явлений, закономерностей возникновения, развития и изменения изучаемого объекта, которые позволяют не только объяснить ранее известные факты и закономерности, но также и предсказать новые. Teopeтичecкoe обобщение не сводится к обзору, к простому реферативному суммированию имеющихся знаний, a представляет собой выход на качественно новый уровень знаний, когда известные научные результаты (например, модели, методики или факты и явления), полученные ранее, оказываются частными случаями вновь предлагаемых более общих (например, обобщенной модели, метода или закономерности) [1].

1. Формулирование концепции исследования

После многоитерационного осмысления докторантом места и роли своего исследования, сначала смутного – на этапе анализа имеющегося задела и уже сделанного в вашей предметной области, потом все более и более глубокого – на этапах выбора тематики и разработки плана-проспекта, у него должна появится четкая ясность в ответе на вопросы: «Что составляет суть новизны и фундаментальности вашей работы? Как ее можно лаконично, но при этом ёмко выразить в виде идеи, концепции, гипотезы, обобщенного подхода?». Именно эта мета-надстройка над диссертацией и придает исследованию докторский уровень. И чем более оригинальной, революционной и нетривиальной она является, тем лучше. Главное, чтобы она удовлетворяла критерию фальсифицируемости.

Примерами таких мета-идей могут быть: идея Н. И. Лобачевского о неверности постулата об отсутствии пересечения параллельных прямых в евклидовой геометрии, что в дальнейшем привело к разработке неевклидовой геометрии; принцип неопределенности В. Гейзенберга устанавливающий, что чем точнее измеряется одна характеристика частицы, тем менее точно можно измерить вторую, лежащий в основе современной квантовой механики; принцип обратной связи Н. Винера, являющейся фундаментом современных систем автоматического управления; гипотеза Р. Коха и о том, что некоторые болезни передаются и развиваются под воздействием конкретных микробов, подтверждение которой сформировало современную медицину, гигиену и вакцинацию; идея З. Фрейда о взаимосвязи бессознательных процессов, влечений и детского опыта, которая привела к основанию психоанализа.

Вот так процесс формирования концепции докторской диссертации описывает А. М. Новиков в работе [2] – на первом этапе основой для теоретического обобщения зачастую является подход, основанный на совокупном использовании методов индукции и классификации. Диссертант ищет соответствующие основания классификаций, которые могут объединить, «стянуть», обобщить имеющиеся результаты (как его, так и других авторов в исследуемой предметной области (разумеется со ссылками на них)). Он начинает группировать известные, но еще не получившие своего обобщения знания, «стягивать» их по различным основаниям классификаций в первичные обобщения, затем – в обобщения второго порядка (уже по более обобщенным основаниям), и так далее. Происходит итерационный индуктивный процесс абстрагирования – восхождение от конкретного к абстрактному, пока все известные результаты не сведутся в авторскую концепцию (идею, гипотезу, подхода) – короткую, буквально на 5-7 строк емкую формулировку, отражающую в самом общем сжатом виде всю совокупность результатов, всю суть докторской работы.

Необходимо отметить, что во многих докторских диссертациях такая концепция в явном виде – в виде четкой короткой формулировки не приводится, хотя она вполне определенно подразумевается. Но лучше такую формулировку дать – это лучше и для самого соискателя, и для будущих читателей диссертации, автореферата – работа сразу приобретает четкость и ясность .

2. Разработка методов анализа

По завершении этапа индукции – определения и формулирования центрального системообразующего звена исследования – концепции (идеи, гипотезы, подхода), наступает этап анализа, дедуктивного процесса и конкретизации – восхождения от абстрактного к конкретному. Докторанту целесообразно снова обратиться к анализу как объекта исследования, так и предметной области, но уже в контексте сформированной им концепции. На этом этапе задачей докторанта является формирование совокупности обобщенных методов анализа объекта исследования по его различным предметам с целью поиска и заполнения «пустот» в полноте исследования нужных соискателю аспектов – не изученных в известных работах свойств, природы, сути, закономерностей поведения объекта с учетом разнообразных условий и влияющих факторов. Важное дополнение – выявление «пустот» в изучении объекта исследования идет не спонтанно и эвристически, а в строгом соответствии с концепцией докторанта, где методы анализа редуцируются в частные методики анализа частных свойств и параметров.

Например, для такого объекта исследования как пассажирский пилотируемый самолет, анализируемыми взаимосвязанными предметами исследования могут быть: его аэродинамика; управление им как сложной системой; совокупность потребительских качеств для пассажиров; психологические и педагогические аспекты подготовки экипажа. Содержание этих предметов исследования, с одной стороны, неразрывно связано с объектом исследования, а, с другой, лежат в совершенно разных отраслях науки. Аэродинамические свойства самолета являются предметом исследования в области физико-математических наук, в частности областей классической механики, термодинамики и гидродинамики. В качества методов анализа этого предмета исследования могут быть закон Бернули, методы численных решений уравнения Навье-Стокса и т. д. Управление самолетом – в области технических наук, в частности – теории управления, а в качестве методов анализа – например, методы робастного и адаптивного управления, метод оценки устойчивости Ляпунова, частотные методы анализа и проч. Потребительские качества самолета лежат как в области экономических, так и психологических наук, а различные аспекты подготовки экипажа – в области педагогических и психологических наук, которым присущи свои методы анализа, соответствующие этим наукам. Таким образом самолет, как объект исследования, декомпозируется как бы на свои проекции по различным предметам исследования. При чем эти предметы исследования могут лежат в различных отраслях знаний, соответствовать разнообразным множествам оцениваемых параметров и специфичным методам их исследования.

Цель докторанта на этом этапе – с одной стороны, сформировать методы анализа различных проекций объекта исследования по различным предметам исследования. Нужно стремиться к максимальной полноте анализа объекта в рамках замысла диссертации при необходимости используя полимодельный подход. Чем с большей полнотой и адекватностью описывают объект исследования методы анализа и их производные (модели и методики анализа и проч.), тем больше их теоретическая значимость и вклад в предметную область в контексте изучения именно этого объекта. При этом, с другой стороны, нужно постоянно соотносить получаемые обобщения и предметную область с совокупностью получаемых результатов анализа как в аспекте требования полноты, так и в аспекте непротиворечивости с ранее сформулированной концепцией. Выявленные «пустоты» в анализе объекта могут составить суть частных задач анализа – заполняемых, возможно, за счет дополнительной опытно-экспериментальной работы, или путем постановки кандидатских задач своим ученикам, или заимствованием результатов у других авторов (естественно, со ссылками). Эти частные задачи могут быть делегированы, а вот разработку методов анализа должен провести докторант самостоятельно.

3. Разработка методов синтеза

После того, как объект исследования изучен в достаточной степени, соискатель может переходить к этапу разработки методик синтеза. На данном этапе в прикладных науках используются методы синтеза, композиции и декомпозиции. Цель их использования – пошагово наиболее лучшим, гармоничным образом преобразовать выявленные на этапе анализа эффекты, свойства и закономерности в соответствующие улучшения, которые могут быть реализованы в практике. К примеру, в технических науках это будет выражаться в усовершенствовании параметров технических систем, в медицинских – в усовершенствовании клинических рекомендаций по лечению, в экономических – в повышении эффективности функционирования бизнес процессов или агентов рыночной экономики.

В фундаментальных науках на этом этапе используются обобщенный подход и прогнозирование. Цель их применения – на основе сформированного с необходимой полнотой результатов анализа объекта исследования выдвинуть предположения о наличии у него ранее неизвестных аспектов – новых свойств, эффектов, поведения и т. д. При этом методы синтеза, композиции и декомпозиции используются для формирования системы наблюдений, опытов и экспериментов, которые бы подтвердили или опровергли предполагаемое их наличие.

На этапе разработки методов синтеза докторская концепция проявляет либо свою полезную практико-ориентированную сущность (для прикладных наук), либо прогнозные возможности (для фундаментальных наук). И чем большими улучшающими или прогнозными свойствами обладают методы синтеза, тем больше их теоретическая значимость и вклад в развитие теории предметной области.

Методы синтеза могут развиваться, разворачивается в совокупности учета новых факторов, условий, формирования новых моделей, методик, алгоритмов, прогнозирования новых эффектов, явлений, требующих проверки. Иногда, когда в концепции прослеживается несколько относительно независимых аспектов, тогда она расчленяется на несколько концептуальных положений – а те уже, далее развиваются в совокупности отдельных научных результатов – классы моделей, методы и комплексы методик. Разработку этих частных методик, моделей, выявление учета новых факторов и условия докторант может делегировать ученикам и коллегам. А вот разработку методов синтеза он должен провести самостоятельно, так же, как и общего концептуального подхода к прогнозированию или улучшению объекта исследования.

4. Возврат в практику

На последнем этапе разработки диссертации, для прикладных наук, необходимо вернуться в практику и сформировать рекомендации, средства и способы реализации ранее синтезированных теоретических усовершенствований на практике. Для фундаментальных наук – сформировать практические предложения по эмпирической проверке спрогнозированных эффектов, явлений, свойств (если такие предложения возможны).

Так выстраивается логика докторского исследования. Причем этот путь диссертанту чаще всего приходится циклически проходить несколько раз, проверяя и перепроверяя, уточняя логику своего исследования.

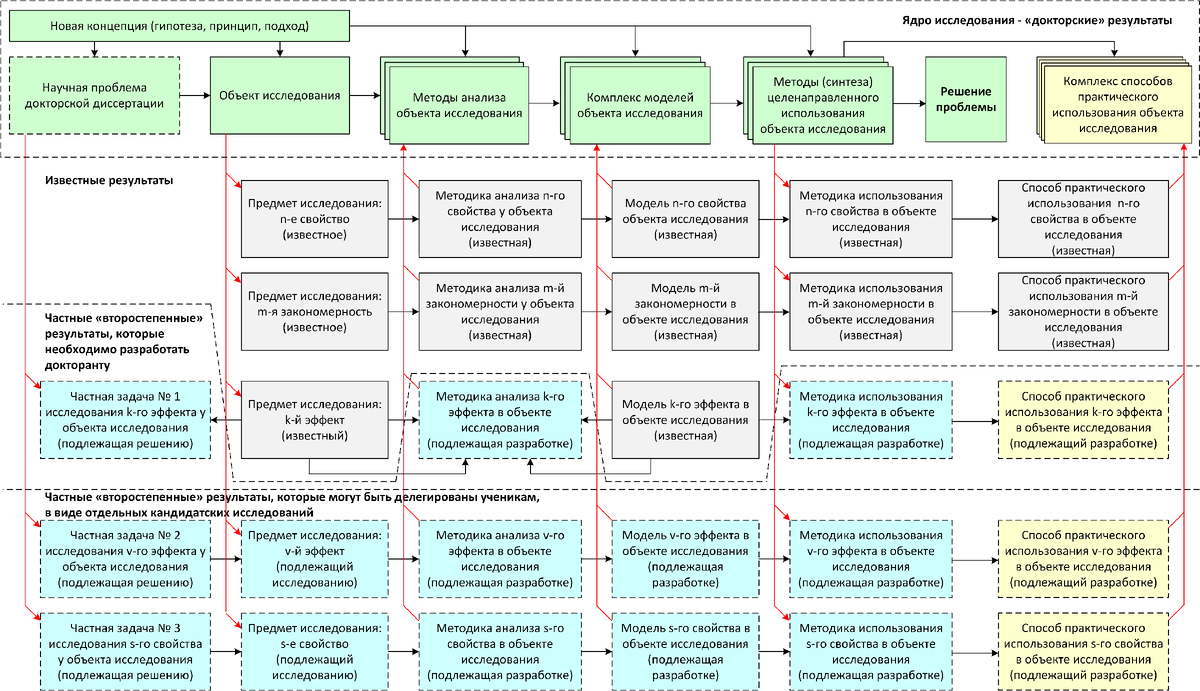
5. Карта исследования и взаимосвязи диссертационных результатов

В результате разработки ядра докторского исследования соискатель должен сформировать «карту» иерархически упорядоченных категорий (рис. 1) – мета-результатов «верхнего» уровня, так называемых «докторских результатов», – концепции (идеи, гипотезы, принципа), формулировки проблемы, концептуальных моделей, методов анализа, методов синтеза, общего подхода по воплощению теоретических результатов в практике или их практической проверке, и совокупности «второстепенных» результатов – частных моделей, методик, алгоритмов, эффектов, свойств, закономерностей, заполняющих «пустоты» авторской концепции. Задача докторанта – лично разработать именно «докторские» результаты». А те результаты, которые необходимы для демонстрации универсальности и теоретической общности «докторских» результатов, показывающие их развитие или многоаспектность могут быть демонстративно обозначены (без их разработки), либо их разработка может быть делегирована ученикам и коллегам.

Рис. 1.
Рис. 1.

6. Примеры из области естественных, технических, гуманитарных и медицинских наук

Примерами исследований, в которых прослеживается диалектическая связь: «концепция» – «методы анализа» – «методы синтеза» – «возврат в практику», могут быть работы Ч. Дарвина, Н. Винера, Д. Рикардо и Х. Хаузена, выполненные в различных отраслях наук.

В исследованиях Ч. Дарвина, в области естественных науках, в качестве концепции использовалась гипотеза о естественном отборе и изменчивости видов в процессе их эволюции. В качестве методов анализа использовались сравнительная анатомия, а также статистическое обобщение наблюдаемых видовых признаков и результатов палеонтологии. В качестве методов синтеза – прогнозирование новых видов с определенными свойствами в гипотетических условиях, а также формирование системы наблюдений и опытов по селекции для подтверждения гипотезы. Возврат результатов исследования в практику проявился в виде формирования предложений по селекции сельскохозяйственных культур и животноводческих видов в интересах улучшения их потребительских свойств.

В исследованиях Н. Винера, выполненных в технических науках, роль концепции сыграл постулат «управление через обратную связь». В качестве методов анализа – декомпозиция сложных технических систем и анализ существующих инженерных решений в области создания автоматов и регуляторов в них. В качестве методов синтеза – методы использования положительной и отрицательной обратной связи в системах автоматического управления, методы анализа их эффективности и устойчивости. Возврат результатов исследования в практику проявился в виде разработки широкого класса устройств (регуляторов, следящих механизмов, автопилотов и проч.) реализующих управление без участия человека.

В исследованиях Д. Рикардо, выполненных в гуманитарных науках, в качестве концепции использовалась гипотеза о том, что страны выигрывают от торговли, даже если одна из них менее эффективна во всех отраслях, однако специализируется на производстве товаров с наименьшими относительными издержками. В качестве методов анализа – анализ и обобщение исторических данных о параметрах международной торговли Англии и Португалии в XIX в. В качестве методов синтеза – формирование теоретических основ моделирования международной торговли, оценки последствий протекционизма и торговых войн. Возврат в практику – формирование предложений по рациональному уровню тарифов и квот в международной торговли, порядку субсидирования экспортных отраслей, политики ведения международной торговли с учетом национальной специфики.

В исследованиях Х. Хаузена, выполненных в медицинских науках, в качестве концепции использовалась гипотеза о том, что вирус папилломы человека является основной причиной рака шейки матки. В качестве методов анализа использовался статистический анализ результатов эпидемиологических исследований, корреляционный анализ исторических данных о инфицированных вирусом папилломы человека и больных раком шейки матки за 1970-1980 гг., морфологический анализ биопсий больных женщин. В качестве методов синтеза – формирование методов исследования онкогенеза, развитие теории вирусного канцерогенеза, формирование профильных скрининговых программ и противовирусных вакцин. Возврат в практику – формирование предложений по программе вакцинации против вируса папилломы человека, внедрение скрининга в национальные программы здравоохранения.

Литература:

1. Макаренко С. И. Справочник научных терминов и математических обозначений. – СПб.: Наукоемкие технологии, 2025. – 348 с.

2. Новиков А. М. Докторская диссертация? Пособие для докторантов и соискателей ученой степени доктора наук. Издание 3-е, переработанное и дополненное. – М.: Издательство Эгвес, 2003. – 120 с.

Автор будет рад конструктивным комментариям, направленным на улучшение представленного в данной статье материала.

Об авторе: Макаренко Сергей Иванович, доктор технических наук, профессор, эксперт ВАК. Подробности здесь.

P.S. В помощь соискателям ученой степени автором подготовлено методическое издание «Макаренко С.И. Оформление и защита кандидатской диссертации по техническим наукам - Часть 1 и Часть 2». Скачать электронные версии этих книг можно на сайте издательства «Наукоемкие технологии» или в РИНЦ. Заказ бумажных версий книг доступен в интернет-магазине вышеуказанного издательства. Данная публикация - фрагмент будущей книги автора, посвященной написанию и защите докторской диссертации.