Добавить в корзинуПозвонить
Найти в Дзене

Этапы докторского исследования: 4. Начало исследования. Планирование работы

Планирование научного исследования имеет исключительно важное значение для рациональной организации самостоятельной работы. Докторская диссертация – это такой же многолетний крупный личный проект, подобный строительству космодрома или проектированию новой космической системы, который надо тщательно планировать и к которому применимы принципы проектного управления [1]. С самого начала работы над диссертацией должны быть сформированы планирующие документы, как для внешней презентации сути работы, так и внутреннего использования самим докторантом. К таким документам можно отнести: Независимо от содержания планов, опыт показывает, что процессы их исполнения практически всегда реализуются с отклонениями. Якобы линейные процессы на практике отрабатываются не строго поступательно, а многоэтапно, с неоднократными возвратами к предыдущим этапам работы с целью коррекции, уточнения, а иногда и коренного пересмотра ранее достигнутых результатов. Д. Эйзенхауэр отмечал: «При подготовке к битве я вс
Оглавление

Планирование научного исследования имеет исключительно важное значение для рациональной организации самостоятельной работы. Докторская диссертация – это такой же многолетний крупный личный проект, подобный строительству космодрома или проектированию новой космической системы, который надо тщательно планировать и к которому применимы принципы проектного управления [1].

С самого начала работы над диссертацией должны быть сформированы планирующие документы, как для внешней презентации сути работы, так и внутреннего использования самим докторантом. К таким документам можно отнести:

  1. план-проспект диссертации;
  2. план написания диссертации (последовательности разработки результатов исследования);
  3. план экспериментальных исследований;
  4. план публикаций;
  5. план формирования социальных связей в академической среде;
  6. план участия в конференциях.

Независимо от содержания планов, опыт показывает, что процессы их исполнения практически всегда реализуются с отклонениями. Якобы линейные процессы на практике отрабатываются не строго поступательно, а многоэтапно, с неоднократными возвратами к предыдущим этапам работы с целью коррекции, уточнения, а иногда и коренного пересмотра ранее достигнутых результатов. Д. Эйзенхауэр отмечал: «При подготовке к битве я всегда обнаруживал, что планы бесполезны, но планирование – незаменимо», а Дж. Безос метко заметил: «Ни один бизнес-план не выдерживает проверку реальностью. Реальность всегда отличается от картины, представленной в плане». Поэтому отклонения от плана – это нормальное явление. Плюс в наличии планов не в слепом следовании им, а в зримом воплощении процессов написания работы, в котором докторант последовательно «закрывает» отдельные достигнутые результаты и пройденные стадии, при необходимости корректируя будущие этапы. Это позволяет ему наглядно видеть, что движение к цели идет, а цель в виде защиты диссертации становиться все более и более достижимой. По этой причине не стоит излишне глубоко конкретизировать планы, ведь они все равно будут корректироваться. Составьте их широкими «мазками», которые при необходимости в дальнейшем, при «встрече с реальностью», будут уточнены и скорректированы.

Рассмотрим роль и содержание этих планирующих документов более подробно.

1. План-проспект диссертации

После ревизии имеющегося задела и выбора тематики исследований, необходимо продумать замысел будущей диссертации и зафиксировать его в четких формулировках – разработать план-проспект диссертации.

В плане-проспекте диссертации рекомендуется отразить следующее сведения.

а) На заглавных листах плана-проспекта:

  • предварительная тема диссертации;
  • ФИО, должность и научные регалии научного консультанта (НК) либо предполагаемые кандидатуры в НК (если в этом вопросе пока нет ясности);
  • научная специальность, конкретные пункты паспорта специальности, отрасль наук по которым планируется защита диссертации, либо перечень наиболее подходящих научных специальностей (если в вопросе выбора окончательной научной специальности пока нет ясности);
  • диссертационный совет (ДС) в котором планируется защита, либо перечень ДС в которых может состоятся защита (если в вопросе выбора ДС пока нет ясности);
  • дата начала исследований и предполагаемая дата завершения работы и представления диссертации в ДС.

б) Обоснование актуальности исследования:

  • анализ предметной области и ее прикладных нужд. Обоснование прикладной цели исследования – какова потребность практики в данном исследовании?
  • анализ известных научных работ и исследований. Обоснование научной проблемы исследования – каких знаний в науке недостаточно, чтобы достичь цели исследования? При этом надо сосредоточится на доказательстве того, что рассматриваемая в работе проблема не имеет известных аналогов в существующих работах и исследованиях;
  • анализ аналогов и схожих проблем в смежных отраслях, работ предшественников, которые могут быть положены в основу данного исследования.

в) Предварительные основные формальные положения исследования:

г) Имеющийся задел по диссертационному исследованию:

  • степень разработанности результатов и положений, планируемых к выносу на защиту, выраженный в процентах или в ином количественном показателе;
  • перечень публикаций по тематике исследования с указанием, в первую очередь, квалификационных публикаций, в оставшуюся – все остальные (публикации в других рецензируемых изданиях, тезисы конференций, отчеты по НИР, ОКР, грантам и проч.). Указать в каких журналах из Перечня рецензируемых изданий опубликованы статьи, по каким научным специальностям и отраслям наук эти журналы входят в Перечень;
  • апробация предварительных результатов на конференциях, семинарах, конгрессах;
  • имеющиеся акты реализации результатов исследования в научной работе организаций.

д) Структура исследования или оглавление будущей диссертации.

Получившийся план-проспект следует обсудить с НК (если он уже есть на данном этапе), а также с несколькими опытными учеными, мнению которых вы доверяете. При коррекции плана-проспекта необходимо добиться полной ясности изложения вашего замысла работы, исчерпывающего анализа результатов исследований ваших конкурентов на «научной поляне», четкого выделения новизны работы и вашей авторской позиции, как будущего доктора наук.

При формировании плана диссертационной работы предпочтительны, как показывает опыт, не осторожные, умеренные наименования положений, разделов, подразделов, пунктов и подпунктов работы, а, если так можно выразиться, максималистские, зовущие соискателя к научному творчеству на уровне предполагаемых пределов его способностей. Это обусловлено тем, что в подавляющем большинстве случаев соискатель, опасаясь рассеивания усилий, сосредотачивает всё свое внимание на удовлетворении того, к чему призывают имеющиеся основные положения диссертации, служащие естественными границами его творческих поисков. При умеренных заголовках соискатель чувствует себя уютней, однако именно попытки обеспечить выполнение максималистских положений, выражающих «сверхзадачи», несмотря на возникающие трудности (а это и есть истинные муки творчества), во многих случаях приводят к тем крупицам научных достижений, которые оказываются гордостью соискателя и составляют наиболее оригинальную часть работы. От положений, осилить которые не удалось, можно отказаться на заключительном этапе работы, заменив их более умеренными, соответствующими реально полученным результатам: ведь план-проспект диссертации – это не догма, а руководство к дальнейшим действиям, которые заранее, особенно в области научного творчества, трудно предвидеть.

Первоначально план-проспект может представлять собой черновой набросок, который в дальнейшем будет обрастать конкретными чертами. Представленные в плане-проспекте основные положения и структура работы, скорее всего, будут отличаться от тех, которые будут в окончательно оформленной диссертации. Ничего страшного в этом нет. В план могут вноситься изменения, его содержание допускает известную вариабельность.

Важный аспект плана-проспекта – возможность выделить необходимое «докторское ядро» будущего исследования, разработка которого обязательна и составляет саму суть диссертации, и так называемые «рюшечки» – необязательные элементы, которые придают работе более лучший вид, но от разработки можно отказаться или передать их разработку своим ученикам.

План-проспект выполняет несколько важных функций:

  • дисциплинирующе-организационная функция для соискателя – формирует четкое понимание того, в направлении получения каких результатов он должен двигаться, какие работы уже выполнены и зафиксированы в нужных публикациях, а какие работы нужно планировать в будущем;
  • представительская функция для академического сообщества – позволяет соискателю быстро ознакомить других ученых с сутью своих исследований, полученных и планирующихся результатах;
  • политически-разведывательная функция в отношении профильного научного сообщества, ведущего исследования в вашей предметной области – рассылка плана-проспекта на отзыв по основным научным школам, ведущим ученым и профильным организациям, позволяет соискателю еще в начале исследования вскрыть «научно-политический ландшафт» и оценить восприятие себя и своей работы в профильной академической среде.

Последний аспект очень важен и на нем хотелось бы остановиться подробнее. Многие соискатели стремятся разослать свой план-проспект заведомо дружественным ученым, которые гарантировано дадут положительные отзывы на него, которые потом можно предъявить для якобы положительного обоснования актуальности своего исследования. При таком подходе соискатели оказывается в ловушке неадекватного «дружественного пузыря», который не позволяет вскрыть недостатки замысла исследования, получить объективную оценку работы со стороны сложившихся традиционных темодержателей в изучаемой предметной области, а также вскрыть не только возможности для новых контактов и вероятного сотрудничества, но и угрозы научных конфликтов.

В связи с этим, автор рекомендует рассылать план-проспект по всем научным школам, ведущим ученым и профильным организациям, которые были выявлены вами на этапе анализа предметной области. По стилистике отзывов, конструктивности и степени критичности замечаний, расположенности их составителей идти на контакт вы оперативно сформируете обширный круг тех, с кем можно плодотворно сотрудничать в дальнейших исследованиях, и круг своих потенциальных «научных врагов» – тех, кто по отношению к вам выбрал открытую или скрытую форму враждебной позиции. Выявление последних еще на самом начальном этапе исследования, даст вам временную и научную фору для систематической научно-политической работы с ним – обсуждения, убеждения и, в конце концов, принятия вашей позиции.

В качестве контраргумента этому некоторые читатели отметили следующее: «В наше время расцвета научной нечистоплотности и ИИ велика вероятность, что по твоему плану-проспекту путем использования ИИ будет сгенерирована «липовая» докторская диссеретация для какого-либо бизнесмена или большого начальника. А для того чтобы ликвидировать тебя, как свидетеля и конкурента, ты не только получишь отрицательный отзыв, с тобой еще и будет бороться вся мощь такой «диссеродельной фабрики». Поэтому кому попало свой план проспект лучше не рассылать!»

Отметим, что не все негативно-критические отзывы на ваш план-проспект однозначно свидетельствуют о враждебном отношении именно к вам. Многие соискатели пишут план-проспект не затрудняя себя изучением требований руководящих документов, не доведя до ясных формулировок смутные зачатки своих идей, не удосуживаясь четко структурировать будущий докторский замысел. В результате формируется некий аморфный «винегрет» про очередного «абсолютно упругого сферического коня в вакууме», который соискатель бодро рассылает по стране и пожинает негатив в свой адрес, который главным образом обусловлен не негативным восприятием идеи диссертации, а исключительно неспособностью соискателя четко и ясно выражать свои мысли. В этом случае, конструктивная критика и критические замечания опытных ученых-методистов, будут весьма полезными как для упорядочивания замысла работа, так и для генерации новых интересных направлений и слабо изученных аспектов будущей работы, которые были упущены соискателем. В этой связи, например, автор всегда дает план-проспекты своих докторантов на отзыв профильным экспертам ВАК. Эти люди имея за спиной колоссальный научный опыт экспертизы десятков докторских диссертаций оперативно вскрывают значимые методические недостатки будущего исследования, дают дельные советы по ее «доворачиванию» в направлении большей актуальности, значимости и новизны. К сожалению такие эксперты не доступны большинству соискателей, однако к обсуждению замысла своей работы как можно с большем количеством высококвалифицированных ученых-методистов надо обязательно стремиться.

2. План написания диссертации (последовательности разработки результатов исследования)

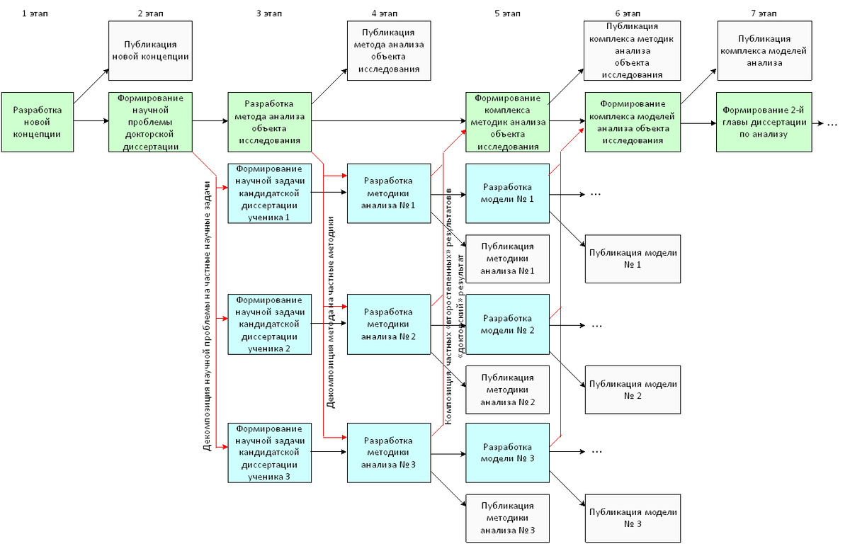
Зачем нужен план написания диссертации, когда в плане-проспекте уже представлена ее планируемая структура? Дело в том, что диссертация не пишется линейно, раздел за разделом, как это представлено в плане-проспекте. Ее разделы формируются в соответствии с логикой взаимного вывода научных результатов – сначала формируются исходные посылки, затем – наиболее важные «докторские результаты», из которых выводятся «второстепенные» результаты, потом дополнительные «второстепенные» результаты еще в большей степени подкрепляют и расширяют «докторские результаты». Именно эта логика вывода результатов работы и должна быть положена в основу плана написания диссертации. При этом в таком плане разработка 1-й главы оказывается на последнем месте т. к. по итогам уже реально полученной совокупности результатов надо будет скорректировать все формальные положения работы (противоречия в науке и практике, предмет и объект исследования, цель и научную проблему), которые традиционно обосновываются в 1-й главе. Если разработка «второстепенных» результатов планируется вести с конкретными учениками или коллегами, это также нужно отразить в этом плане. Рекомендуемой формой этого плана является сетевой график, элементами которого выступают отдельные результаты (модель, методика…) или бизнес-процессы (проведение эксперимента, публикация статьи…) работы. Соискатель должен стремиться сократить в этом графике критический путь, за счет распараллеливания разработки и делегирования части исследовательской работы, которая может выполнена параллельно, различным своим ученикам и совместно работающим коллегам (рис. 1).

Рис. 1. Пример фрагмента плана написания диссертации (последовательности разработки результатов исследования). Зеленым цветом обозначены «докторские» результаты, голубым – «второстепенные» результаты, которые делегированы ученикам докторанта, серым – публикации
Рис. 1. Пример фрагмента плана написания диссертации (последовательности разработки результатов исследования). Зеленым цветом обозначены «докторские» результаты, голубым – «второстепенные» результаты, которые делегированы ученикам докторанта, серым – публикации

3. План экспериментальных исследований

Если исследование носит эмпирический характер, то важным элементом планирования работы является план экспериментальных исследований.

Первый вариант такого плана может быть подробным и содержать все интересующие варианты экспериментов. Затем проводится анализ этих вариантов. Чтобы снизить трудоемкость экспериментальной работы, необходимо выяснить, а действительно ли этот исследуемый вопрос нельзя решить на основе уже имеющихся теоретических зависимостей и известных данных. Известны случаи, когда ученые «увязали» в экспериментальных исследованиях так и не добираясь до защиты. Нужно провести глубокий анализ имеющихся публикаций – возможно, некоторые из планируемых экспериментов уже проводились, и тогда можно использовать их результаты. При сокращении количества экспериментов стоит руководствоваться следующими принципами [2]:

а) не забыть о базовом варианте эксперимента (чаще всего уже известном, до его улучшения). Эксперименты должны проводиться так, чтобы всегда можно было их сравнивать с базовым вариантом, чтобы можно было определять прирост эффективности именно ваших результатов;

б) лучше потратить время на 2-3 трудных варианта, но перспективных и дающих четкий ответ на исследуемый вопрос, чем делать 10-15 упрощенных вариантов, но не дающих однозначного закрытия исследуемого вопроса;

в) необязательно выполнять весь объем экспериментов. Можно заранее определить, что некоторые зависимости принципиально не важны и поэтому соискателя они не интересуют, так как в реальных условиях они не возникают. Надо ограничиться только действительно значимыми искомыми зависимостями, важными при практической реализации;

г) можно сократить объем экспериментов при той же надежности результатов, применяя методы многофакторного планирования экспериментов, и современный инструментарий обработки многочисленных выходных данных.

В плане экспериментальных исследований отражаются:

а) наименование эксперимента (испытания, опыта, наблюдения);

б) суть проводимого эксперимента, планируемые к получению результаты (эффекты, свойства, закономерности), ключевые анализируемые параметры, фиксируемые параметры, состав условий и влияющих факторов;

в) экспериментальное оборудование. Если оборудование дорогостоящее или редкое, то здесь же указывается где оно расположено и чье разрешение (согласование) необходимо для его использования в интересах докторанта;

г) состав команды экспериментаторов. Если эксперимент довольно трудозатратен, то здесь же необходимо указать какие человеческие ресурсы (организации, команды, конкретные специалисты) должны быть привлечены и чье разрешение (согласование) необходимо для их использования в интересах докторанта;

д) состав итоговых документов, оформляемых по итогам эксперимента.

При организации и проведении экспериментов следуют изучить и руководствоваться соответствующими методическими руководящими документами. По состоянию на 2026 г. к таким руководящим документам можно отнести:

  • ГОСТ Р 15.301 – 2016 «Система разработки и постановки продукции на производство. Продукция производственно-технического назначения. Порядок разработки и постановки продукции на производство»;
  • ГОСТ 16504-81 «Система государственных испытаний продукции. Испытания и контроль качества продукции. Основные термины и определения»;
  • ГОСТ Р 15.101 – 2021 «Система разработки и постановки продукции на производство. Порядок выполнения научно-исследовательских работ»;
  • ГОСТ 24026-80 «Исследовательские испытания. Планирование эксперимента. Термины и определения».

Для производства ваших личных экспериментов не требуется слепое следование этим документам, но их знание позволит вам понять, как организован этот процесс на «профессиональном» уровне, заимствовать оттуда нужные вам аспекты и избежать многих ошибок.

Для проведения каждого эксперимента разрабатываются программа и методика эксперимента, после эксперимента результаты документируются в протоколе эксперимента.

В программу эксперимента могут включаться:

а) разработка рабочих гипотез;

б) построение моделей объекта исследований (формирование макетов, экспериментальных образцов);

в) обоснование рамок исследования;

г) формирование конкретных исследуемых параметров (коэффициентов) и способов их измерений;

д) разработка методик экспериментальных исследований;

е) подготовка условий эксперимента и моделей (макетов, экспериментальных образцов), а также испытательного и измерительного оборудования;

ж) разработка планов экспериментов;

з) проведение экспериментов;

и) обработка экспериментальных данных;

к) сопоставление результатов эксперимента с теоретическими исследованиями и рабочими гипотезами;

л) корректировка моделей объекта, проведение дополнительных экспериментальных исследований (при необходимости).

В каждую из методик проведения экспериментов включают:

а) порядок проведения (метод) измерений, испытаний, наблюдений;

б) оцениваемые характеристики (свойства, показатели) объекта исследований;

в) условия и средства проведения измерений, испытаний, наблюдений;

г) отбор проб;

д) алгоритмы выполнения операций по оцениванию характеристик объекта исследований;

е) способы обработки, анализа и оценки результатов измерений (испытаний, наблюдений); формы представления данных; оценку точности и достоверности результатов;

ж) используемые средства измерений (испытаний, наблюдений), контроля и измерений;

з) отчетность об эксперименте.

Программы и методики экспериментов разрабатывают на основе типовых программ, типовых стандартизованных методик испытаний и стандартов в части организации и проведения испытаний (экспериментов). Для документального фиксирования результатов проведения экспериментов создается комиссия.

В протоколе эксперимента отражают:

а) объект исследований;

б) порядок проведения, методы, средства и условия эксперимента;

в) результаты эксперимента.

Для упрощения использования результатов экспериментов в диссертационной работе по каждому эксперименту рекомендуется сформировать акт экспериментальных исследований, который в дальнейшем включить в диссертацию.

4. План публикаций

Качественно проведенный анализ предметной области позволит вам вскрыть те научные журналы, которые входят в Перечень рецензируемых журналов по вашей научной специальности (группе специальностей, если вы у ваше исследование имеет возможность быть защищенным по нескольким специальностям) и на регулярной основе публикуют узкоспециализированные статьи именно по вашей тематике. Последнее говорит о том, что главным редакторам этих журналов ваша тематика не является чуждой, а с журналами на постоянной основе сотрудничают профильные рецензенты – специалисты в вашей области. Составив перечень таких подходящих вам журналов в количестве 3-5, надо установить личные контакты с их редакциями и договориться о возможности публикации многолетнего цикла статей по вашему исследованию в режиме «step-by-step», где каждая отдельная статья будет соответствовать отдельному результату диссертации, и ссылаться на предыдущие статьи как на предшествующие исследования. С учетом того, что рецензирование и публикация в журнале занимает 3-6 месяцев, сотрудничество с 3-5 журналами позволит вам запустить вам «публикационный конвейер» и распараллелить публикацию своих результатов.

Имея на руках разработанный план написания диссертации, а также дружественные контакты с редакциями журналов, нетрудно сформировать план публикаций – какой результат, за каким авторством, в какие сроки и в каком журнале будет опубликован. При публикации значимых интересных результатов следует отдавать предпочтение журналам с высокой академической репутацией, публикующих статьи в режиме открытого доступа, в электронном виде, что делает их доступными через системы Интернет-поиска. Такой план будет полезен не только вам. Редакции журналов весьма заинтересованы в ритмичном заполнении своего портфеля высококачественными цитируемыми статьями. Представив им свой план, в котором вы как докторант, будете обеспечивать высокое качество статей, а многолетняя «step-by-step» работа – обеспечит их последующее цитирование, при этом вы обязуетесь выдавать, например, не менее 1 статьи в полгода, вы станете желанном автором в журнале. Главное, чтобы качество статей оставалось на высоком уровне, а их цитирование приумножалось.

5. План формирования социальных связей в академической среде

Качественно проведенный анализ предметной области позволит вам вскрыть научные школы, ведущих ученых и профильные организации, ведущие исследования по вашей тематике. Для формирования собственной сети социальных связей, составьте список тех ученых и организация, с которыми необходимо установить научные контакты, которые в дальнейшем будут использованы для проведения совместных научных исследования, политической поддержки, вхождения в профильные ДС, получения отзывов на АР и оппонирования.

Данный список должен включать как крупных профильных ученых, имеющих большой политический вес в академической среде (руководителей научных школ, экспертов ВАК, топ-менеджеров профильных организаций, председателей ДС, руководителей крупных профильных проектов и т. д.), так и докторантов, параллельно с вами ведущих исследования по схожей тематике, а также соискателей кандидатской степени, аспирантов (адъюнктов), которые могут быть привлечены к вашему исследования для разработки «второстепенных» результатов в рамках выполнения их работ.

Формирование социальных связей в академической среде – это важная часть общей научной работы докторанта. Это аспирант может пройти весь цикл подготовки и защиты кандидатской диссертации исключительно с опорой на научные контакты своего руководителя. Докторант же должен активно работать над формированием все более и более разветвленной сети контактов как «наверху» академического сообщества, от наличия которых во много зависит само получение им ученой степени доктора наук, так и в «паралеле» и «внизу» – в целях поиска коллег для совместного получения результатов и их публикации.

План формирования социальных связей в академической среде может включать в себя:

а) ФИО ученого, его научные регалии, должность или роль;

б) аффилированная с ученым организация (группа организаций);

в) членство в ДС, научных советах, редколлегиях журналов, организационных комитетах конференций и проч.;

г) контактные сведения ученого;

д) потенциальная польза (вред) или возможная положительная (негативная) роль в исследованиях докторанта;

е) возможности для установления контакта (через общих знакомых, доступных соавторов, на конкретных конференциях и проч.).

6. План участия в конференциях

Аналогично действиям по составлению плана публикаций, качественный анализ предметной области позволит вам вскрыть те научные конференции, на которых ваша тематика является обсуждаемой на постоянной основе, либо те, на которых присутствуют нужные вам ученые, с которыми целесообразно установить личный контакт.

Таким образом, при составлении плана участия в конференциях докторанту (в отличие от аспиранта) в последнюю очередь нужно заботится о «механистическом» расширении географического охвата апробации результатов. Основная цель участия докторанта в конференциях – установление личного контакта с нужными людьми, очное обсуждение с ними своих результатов, возможностей совместных исследований, перспектив оппонирования и защиты. Поэтому принимать участие в конференциях нужно очно, а основная полезная работа на конференциях, это не доклад своих результатов, а их обсуждение в кулуарах, личное общение с ведущими учеными страны, формирование своего положительного имиджа в их глазах, в расчете на их последующую политическую поддержку.

Еще один фактор, который стоит учитывать при планировании конференций, это необходимость посещения организаций, научных коллективов (научных школ, редколлегий, ДС) или личный контакт с нужными людьми, постоянно проживающих в каком-то отдаленном городе. В таком случае в этот город следует запланировать участие в любой проводимой там конференции, но не с целью участия в ней, а с целью получить возможность во время длительной командировки в этот город посетить нужную вам организацию или пообщаться с нужным специалистом.

План участия в конференциях может включать в себя:

а) название конференции;

б) место и время проведения конференции;

в) цель участия в конференции (доклад результатов, обсуждение с конкретными специалистами, установление личного контакта с кем-то, посещение какой-то конкретной организации, достижение определенных договоренностей);

г) сведения о контрольных сроках участия и требованиях по регистрации и подаче материалов;

д) сведения о контактном лице и способах связи с ним от оргкомитета конференции.

В план участия в конференциях можно также включить не только конференции, но и инициативные семинары, которые соискатель планирует провести в профильных дружественных научных школах и организациях.

Литература:

1. Алферов П. Проектное управление: как правильно делать правильные вещи. Настольная книга слоновщика. – М., 2024. – 400 с.

2. Евсюков В. Н. Методика работы над кандидатской диссертацией: учебное пособие. – Изд. 5-е, допол. – Оренбург: ГОУ «ОГУ», 2009. – 539 с.

Автор будет рад конструктивным комментариям, направленным на улучшение представленного в данной статье материала.

Об авторе: Макаренко Сергей Иванович, доктор технических наук, профессор, эксперт ВАК. Подробности здесь.

P.S. В помощь соискателям ученой степени автором подготовлено методическое издание «Макаренко С.И. Оформление и защита кандидатской диссертации по техническим наукам - Часть 1 и Часть 2». Скачать электронные версии этих книг можно на сайте издательства «Наукоемкие технологии» или в РИНЦ. Заказ бумажных версий книг доступен в интернет-магазине вышеуказанного издательства. Данная публикация - фрагмент будущей книги автора, посвященной написанию и защите докторской диссертации.