Найти в Дзене
Uralnovosti

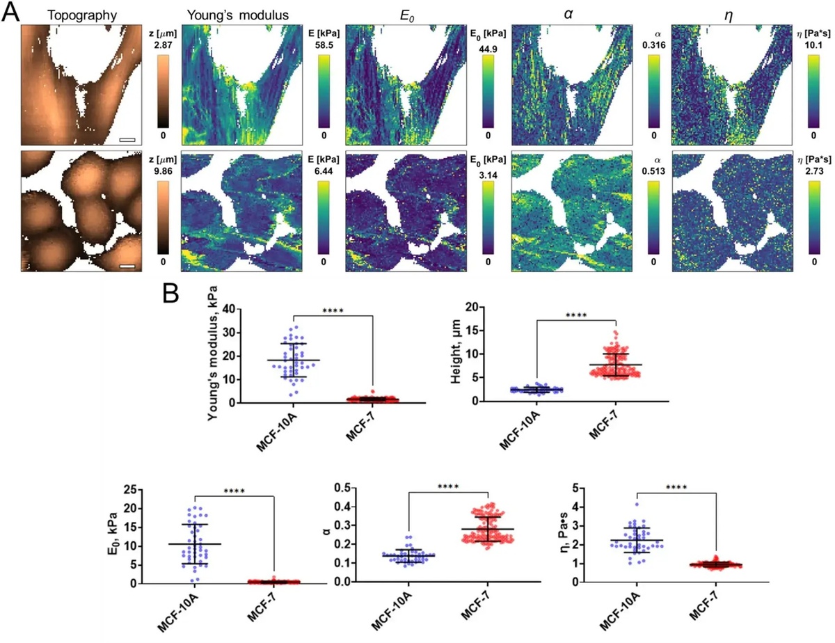
Сеченовский Университет и ПИМУ исследуют раковые клетки

Учёные выяснили, что раковые клетки молочной железы становятся мягче и гибче, зато их мембрана - плотнее и вязче. Это помогает им мигрировать и выживать. Эти открытия помогут улучшить диагностику и лечение рака. Круто, да? 📢 Подробнее: uralnovosti.ru 🏞 Фото автора: indicator.ru 📢 Подписывайтесь на наш канал: uralnovost

Сеченовский Университет и ПИМУ исследуют раковые клетки

Учёные выяснили, что раковые клетки молочной железы становятся мягче и гибче, зато их мембрана - плотнее и вязче. Это помогает им мигрировать и выживать. Эти открытия помогут улучшить диагностику и лечение рака. Круто, да?

📢 Подробнее: uralnovosti.ru

🏞 Фото автора: indicator.ru

📢 Подписывайтесь на наш канал: uralnovost