Добавить в корзинуПозвонить
Найти в Дзене
СМК-консультант

Алгоритм проверок на технологическую точность

Как правило, задача любого алгоритма: наглядно отобразить порядок действий той или иной процедуры. Наличие его в стандарте организации необязательно, но – для обеспечения нужного уровня компетентности и осведомленности персонала – весьма полезно. Сегодня – алгоритм проверок на технологическую точность. Вспомним, что такое технологическая точность оборудования и её проверка. технологическая точность оборудования; ТТО: Способность оборудования в оснащенном состоянии (станок-приспособление-инструмент-деталь) обеспечивать в течение определенного периода времени заданную точность изготовления изделия по размерам, форме и чистоте поверхностей, установленную конструкторской документацией и техническими требованиями. ********************** проверка технологического оборудования на точность: Определение точностных характеристик оборудования путем измерения их универсальными средствами с применением специальных приспособлений или путем измерения обработанных на данном оборудовании изделий. Целям

Как правило, задача любого алгоритма: наглядно отобразить порядок действий той или иной процедуры. Наличие его в стандарте организации необязательно, но – для обеспечения нужного уровня компетентности и осведомленности персонала – весьма полезно.

Сегодня – алгоритм проверок на технологическую точность.

Вспомним, что такое технологическая точность оборудования и её проверка.

технологическая точность оборудования; ТТО: Способность оборудования в оснащенном состоянии (станок-приспособление-инструмент-деталь) обеспечивать в течение определенного периода времени заданную точность изготовления изделия по размерам, форме и чистоте поверхностей, установленную конструкторской документацией и техническими требованиями.

**********************

проверка технологического оборудования на точность: Определение точностных характеристик оборудования путем измерения их универсальными средствами с применением специальных приспособлений или путем измерения обработанных на данном оборудовании изделий.

Целями реализации процедуры проведения проверок ТТО являются:

  • - предупреждение возможного снижения заданной технологической точности и преждевременного выхода из строя оборудования, технологической оснастки, инструмента;
  • - снижение производственного брака и, как следствие, повышение эффективности использования материалов, сырья и энергоресурсов;
  • - предупреждение производственного травматизма.

Процедура проведения проверок ТТО включает следующие действия:

  • - анализ состава технологического оборудования, требований к этому оборудованию по технологической точности, исходя из номенклатуры обрабатываемой продукции;
  • - выбор норм технологической точности, определение методов проверки ТТО и периодов между проверками;
  • - разработка и оформление ведомости технологического оборудования, подлежащего периодической проверке на технологическую точность;
  • - разработка и оформление графиков проверки технологического оборудования на технологическую точность;
  • - разработка и оформление инструкционных карт проверок ТТО;
  • - проведение запланированных проверок и оформление их результатов;
  • - планирование и реализация действий по результатам проверок ТТО.

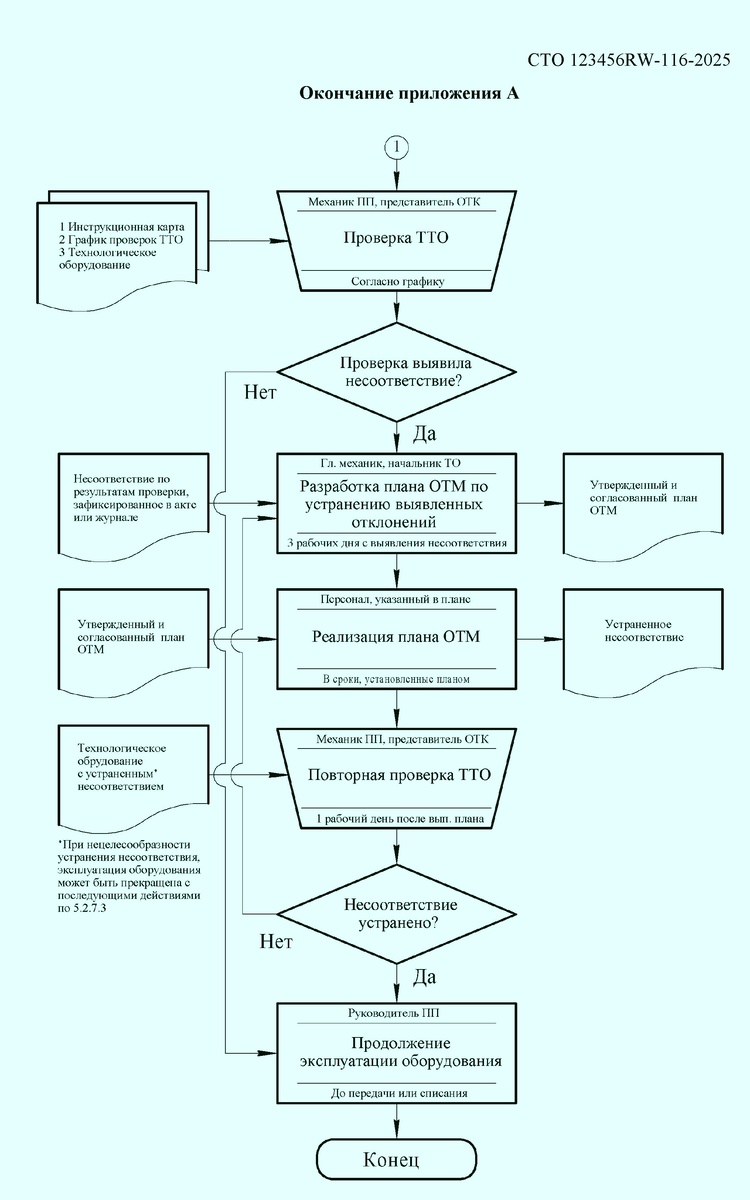
Реализацию вышеуказанной процедуры и иллюстрирует предлагаемый алгоритм. Само собой, приведенный алгоритм – не догма.

Использованные для рисунка 1 ссылки и сокращения:

  • СТО 123456RW-160 Система менеджмента качества. Управление закупками. Общие положения
  • ДС – документы по стандартизации;
  • ИК – инструкционная карта;
  • КД – конструкторская документация;
  • ОГМех – отдел главного механика;
  • ОТК – отдел технического контроля;
  • ОТМ – организационно-технические мероприятия;
  • ПП – производственное подразделение;
  • СИ – средство измерения;
  • СК – средство контроля;
  • ТД – технологическая документация;
  • ТО – технологический отдел;
  • ТО и Р – техническое обслуживание и ремонт;
  • ЭД – эксплуатационная документация.

Данные по 5.2.2 – данные по результатам выбора норм технологической точности, определения методов проверки ТТО и периодов между проверками.

Данные по 5.2.7.3 – предложения по оборудованию:

  • - перевод оборудования с выполнения окончательных, отделочных операций на менее точную (черновую) обработку;
  • - прекращение эксплуатации, списание, утилизация.

Посмотреть содержание типовых СТО по проверке на технологическую точность можно:

- для военной продукции ЗДЕСЬСТО 123456RW-116-2025 Управление инфраструктурой. Технологическое оборудование. Проверка на технологическую точность;

- для гражданской продукции ЗДЕСЬСТО 8765RISO-116-2025 Управление инфраструктурой. Технологическое оборудование. Проверка на технологическую точность.

На канале "СМК-консультант" уже 633 публикации. Чтобы быстро отыскать нужный Вам материал, пользуйтесь Перечнем опубликованного – ЗДЕСЬ.

24.02.2026