Найти в Дзене
Старые схемы...

Симметричный мультивибратор. Подключение дополнительного транзистора.

Иногда возникает необходимость подключить дополнительный транзистор к симметричному мультивибратору для увеличения его нагрузочной способности. Форма импульсов на выходе симметричного мультивибратора. На рисунке показан один из вариантов подключения дополнительного транзистора к симметричному мультивибратору. Резистор R5 необходим для лучшего закрытия транзистора. На фото показана форма импульсов на выходе схемы. Видно, что такое подключение дополнительного транзистора почти не влияет на скважность импульсов. Такое подключение дополнительного транзистора изменяет скважность импульсов. Для уменьшения изменения скважности импульсов потребуется значительно увеличить сопротивление R5. И использовать транзистор Q3 с большим коэффициентом усиления, или использовать составной транзистор. При подключении транзистора обратной структуры скважность импульсов меняется незначительно.
Фото 1.
Фото 1.

Иногда возникает необходимость подключить дополнительный транзистор к симметричному мультивибратору для увеличения его нагрузочной способности.

Рисунок 1.
Рисунок 1.
Фото 2.
Фото 2.

Форма импульсов на выходе симметричного мультивибратора.

Рисунок 2.
Рисунок 2.

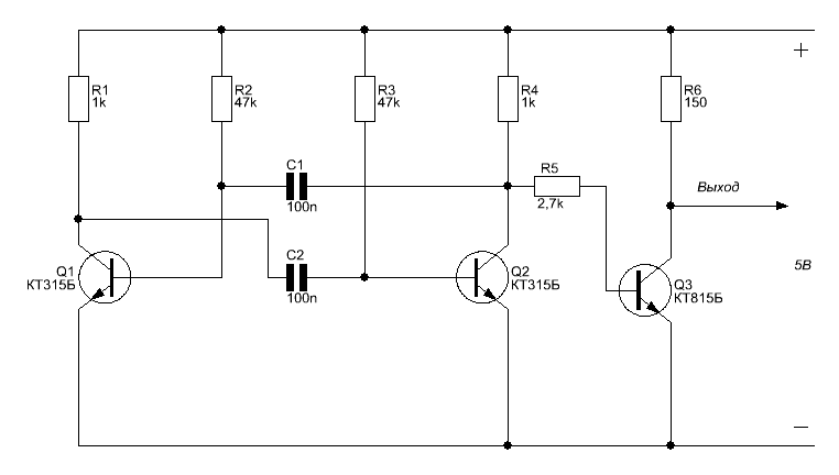
На рисунке показан один из вариантов подключения дополнительного транзистора к симметричному мультивибратору. Резистор R5 необходим для лучшего закрытия транзистора.

Фото 3.
Фото 3.

На фото показана форма импульсов на выходе схемы. Видно, что такое подключение дополнительного транзистора почти не влияет на скважность импульсов.

Рисунок 3.
Рисунок 3.
Фото 4.
Фото 4.

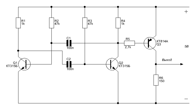
Такое подключение дополнительного транзистора изменяет скважность импульсов. Для уменьшения изменения скважности импульсов потребуется значительно увеличить сопротивление R5. И использовать транзистор Q3 с большим коэффициентом усиления, или использовать составной транзистор.

Рисунок 4.
Рисунок 4.
Фото 5.
Фото 5.

При подключении транзистора обратной структуры скважность импульсов меняется незначительно.