Сеть Петри, моделирующая систему "Производитель-Потребитель с буфером".
Пример синхронизации двух параллельных процессов. Как работает: Что здесь важно: Если добавить больше фишек в P1 и P4, система сможет хранить несколько товаров одновременно.
Сеть Петри, моделирующая систему "Производитель-Потребитель с буфером".
Пример синхронизации двух параллельных процессов. Как работает: Что здесь важно: Если добавить больше фишек в P1 и P4, система сможет хранить несколько товаров одновременно.
...Читать далее
Сеть Петри, моделирующая систему "Производитель-Потребитель с буфером".
Пример синхронизации двух параллельных процессов.
Как работает:
- Начальное состояние:
В P1 (Сырье) есть фишка — есть что производить.
В P4 (Свободное место в буфере) есть фишка — есть куда складывать готовый товар. - Производитель (левая часть):
Переход T1 может сработать, только если есть сырье (P1) И есть место в буфере (P4).
Когда T1 срабатывает:
Забирает сырье (P1).
Занимает место в буфере (P4).
Производит товар (P2). - Потребитель (правая часть):
Переход T2 может сработать, если есть товар (P2).
Когда T2 срабатывает:
Забирает товар (P2).
Освобождает место в буфере (P4).
Выбрасывает в мусор (P3).
Что здесь важно:
- Параллелизм: Производитель и потребитель работают независимо.
- Синхронизация: Производитель не может сделать товар, если нет места. Потребитель не может потребить, если нет товара.
- Ограниченный ресурс: Позиция P4 работает как семафор — сколько в ней фишек, столько свободных мест в буфере.
Если добавить больше фишек в P1 и P4, система сможет хранить несколько товаров одновременно.
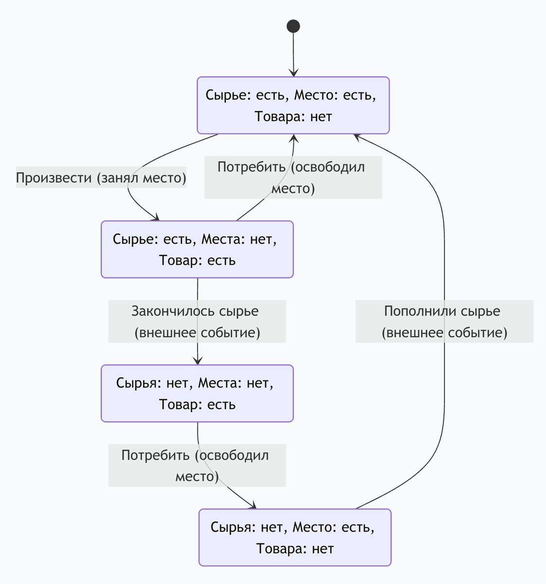
Машина состояний для системы "Производитель-Потребитель":
- Из S0 (есть сырье и место, нет товара) → производим → попадаем в S1 (есть сырье, место занято, товар есть)
- Из S1 → потребляем товар → возвращаемся в S0 (освободили место, сырье еще есть)
- Из S1 → сырье закончилось (внешнее событие) → попадаем в S2 (сырья нет, место занято, товар есть)
- Из S2 → потребляем товар → попадаем в S3 (сырья нет, место свободно, товара нет)
- Из S3 → пополнили сырье → возвращаемся в S0 (снова есть сырье и место)