Добавить в корзинуПозвонить
Найти в Дзене
Сделай сам - своими руками

Несложная переделка АТХ в зарядное устройство своими руками

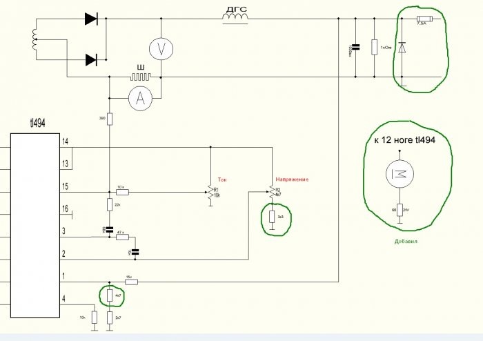
В первой статье (https://sdelaysam-svoimirukami.ru/7634-prostaja-peredelka-ath-v-zarjadnoe-ustrojstvo.html) я описал, как модифицировать блок питания АТХ, добавив функцию регулировки тока и напряжения. Теперь необходимо настроить его в соответствии с индивидуальными потребностями. Я планирую установить диапазон напряжения от 5-6 до 15 вольт, оставив ток без изменений. Почему именно так? Потому что это зарядное устройство предназначено для аккумуляторов с напряжением 6 и 12 вольт. Есть еще одна сложность, о которой расскажу позже. Я добавил несколько комплектующих, которые выделены зелёным цветом. После регулятора «Напряжение» я установил резистор 3.3 кОм, чтобы ограничить минимальное напряжение. С первой ноги последовательно с резистором 2.7 кОм я добавил резистор 4.7 кОм для ограничения максимального напряжения. На выходе блока питания я установил диод и предохранитель, чтобы обеспечить базовую защиту от переполюсовки. При неправильном подключении аккумулятора ток проходит через диод,
Оглавление

В первой статье (https://sdelaysam-svoimirukami.ru/7634-prostaja-peredelka-ath-v-zarjadnoe-ustrojstvo.html) я описал, как модифицировать блок питания АТХ, добавив функцию регулировки тока и напряжения. Теперь необходимо настроить его в соответствии с индивидуальными потребностями.

Я планирую установить диапазон напряжения от 5-6 до 15 вольт, оставив ток без изменений. Почему именно так? Потому что это зарядное устройство предназначено для аккумуляторов с напряжением 6 и 12 вольт. Есть еще одна сложность, о которой расскажу позже.

Кратко о схеме

Я добавил несколько комплектующих, которые выделены зелёным цветом. После регулятора «Напряжение» я установил резистор 3.3 кОм, чтобы ограничить минимальное напряжение. С первой ноги последовательно с резистором 2.7 кОм я добавил резистор 4.7 кОм для ограничения максимального напряжения. На выходе блока питания я установил диод и предохранитель, чтобы обеспечить базовую защиту от переполюсовки. При неправильном подключении аккумулятора ток проходит через диод, и сгорает предохранитель. Вентилятор я подключил к питанию микросхемы ШИМ, установив резистор 68 Ом мощностью 2 Ватта для ограничения излишков напряжения. Питание микросхемы составляет около 22 Вольт.

-2

Основные детали

Применю советские резисторы, у них у меня нашлась пара ручек.

-3

Я использую китайский вольт-амперметр для измерений.

Что касается выходного напряжения, то я приобрёл не тот прибор, который мне был нужен. Он питается от напряжения, которое измеряет. Для его работы требуется от 4,5 Вольт. Поэтому я подключил его к источнику напряжения от 5 до 6 Вольт.

-4

Сетевой выключатель от старого телевизора.

-5

Предохранитель установлю через крепление. Он стандартный автомобильный, поставлю на 10 ампер.

-6

Плата у меня была без корпуса, нашел подходящий.

-7

Переделка блока компьютера в зарядное устройство своими руками

Разметил и вырезал все отверстия. Покрасил его из баллончика. Красил чем было, еле хватило на корпус. Не ней видны все отпечатки.

-8

Установил плату в корпус. Прикрутил резисторы и выключатель.

-9

Установил провода с крокодилами. Провода в двойной изоляции, два провода в параллель. Каждый провод по 0.5 вк. мм. Получилось неплохо.

-10

Ах, да. Минимальное напряжение на фото.

-11

Максимальное 15,5 Вольт. Я заменил резистор регулировки напряжения, поэтому чуть отличается выходное напряжение от первоначального.

-12

Так блок выглядит со стороны сетевого кабеля и предохранителя.

-13

Настройте блоки питания под свои потребности. В настоящее время они продаются по доступной цене. Схемы у них похожи. Вам нужно будет удалить лишнее и добавить недостающие элементы. Этот способ модификации подходит для большинства блоков АТХ.

Как переделать компьютерный блок питания в зарядное устройство
Простая переделка АТХ в зарядное устройство
Зарядное устройство - приставка к адаптеру ноутбука
Зарядное устройство для аккумулятора из блока питания ноутбука
Как сделать зарядку на любой шуруповерт из хлама
Как сделать блок питания регулируемым 3-25 В
Как изменить выходное напряжение импульсного источника питания