Добавить в корзинуПозвонить
Найти в Дзене
Математика ВУЗ

Определённый интеграл

Понятие интеграла появилось из-за практической потребности решения задач измерения площади, объема, массы и других величин. Термин «интеграл» впервые введен Г.В. Лейбницем в конце XVII века, дальнейшее развитие теории связано с именами И.Ньютона, Ж.Лагранжа, О.Коши, Б.Римана и др. Интегральную сумму записываем как: Определенный интеграл представляет собой площадь плоской фигуры, ограниченной графиком функции, осью абсцисс (горизонтальная ось ОХ) и прямыми линями, параллельными оси ординат (вертикальной оси ОУ) Эту фигуру называют криволинейной трапецией А ее площадь определяют выражением вида Аддитивность: Это свойство означает, что если отрезок интегрирования разбить на части некоторой точкой, то интеграл по всему отрезку будет равен сумме интегралов по его частям Линейность: Постоянный множитель можно выносить за знак интеграла, а также интеграл от суммы функций равен сумме интегралов: Изменение пределов интегрирования: Изменяя порядок пределов интегрирования, меняем знак интеграла
Оглавление

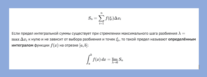
Понятие определённого интеграла

Понятие интеграла появилось из-за практической потребности решения задач измерения площади, объема, массы и других величин. Термин «интеграл» впервые введен Г.В. Лейбницем в конце XVII века, дальнейшее развитие теории связано с именами И.Ньютона, Ж.Лагранжа, О.Коши, Б.Римана и др.

Определение определённого интеграла

Интегральную сумму записываем как:

-2

Геометрический смысл определённого интеграла

Определенный интеграл представляет собой площадь плоской фигуры, ограниченной графиком функции, осью абсцисс (горизонтальная ось ОХ) и прямыми линями, параллельными оси ординат (вертикальной оси ОУ)

-3

Эту фигуру называют криволинейной трапецией

-4

А ее площадь определяют выражением вида

-5

Основные свойства определённого интеграла

Аддитивность: Это свойство означает, что если отрезок интегрирования разбить на части некоторой точкой, то интеграл по всему отрезку будет равен сумме интегралов по его частям

-6

Линейность: Постоянный множитель можно выносить за знак интеграла, а также интеграл от суммы функций равен сумме интегралов:

-7

Изменение пределов интегрирования: Изменяя порядок пределов интегрирования, меняем знак интеграла на противоположный:

-8

Формула Ньютона—Лейбница

Чтобы найти численное значение определённого интеграла, используют следующую теорему: Если некоторая функция интегрируема на заданном отрезке и имеет непрерывную первообразную, то:

-9

где F(x) - первообразная функции f(x).

Таблицу первообразных можно посмотреть здесь.

Некоторые методы вычисления определённых интегралов

  1. Непосредственное интегрирование элементарных выражений с использованием табличных интегралов (первообразных)
  2. Замена переменных
  3. Интегрирование по частям

Применение определённого интеграла

  • Нахождение площади плоской фигуры
  • Объём тел вращения
  • Длина дуги плоской кривой
  • Физическое приложение - например, расчёт работы переменной силы

Таким образом, мы рассмотрели понятие определенного интеграла, его основные свойства, методы вычисления и некоторые приложения в математике и физике. Это важнейший инструмент математического анализа, позволяющий решить широкий спектр реальных задач.