Найти в Дзене
Старый радио любитель

Старые журналы. "Радио" №12, 1966 год. Балансный смеситель на транзисторах. Практика.

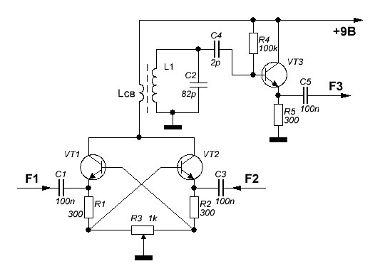
Собрал смеситель из журнала Радио, немного изменив ее в соответствии с моделью. Транзисторы взял типа 2N3904, катушка контура - от дядюшки Ху, катушка связи - 5 витков поверх нее. Сам контур настроен на частоту 8 МГц. Питание подключил от двух Li-ion с общим напряжением около 8 В. Первым делом после подключения решил проверить режимы транзисторов по постоянному току. А тока-то через транзистор не было. Совсем. Внимательно посмотрел на схему, и понял, что взяться ему не откуда. Базы соединены через резисторы небольшого сопротивления с эмиттерами и тока базы в таком включении нет. Транзисторы открываются только, если на один из входов подан сигнал, по амплитуде превосходящий напряжение открывания перехода эмиттер-база. Для германиевых транзисторов это около 0,3 В, а для кремниевых - около 0,7 В. Все так и оказалось: до амплитуды сигнала 8 МГц на одном из входов менее 0,75 В на выходе ничего не было. А вот если амплитуда сигнала была больше, на выходе появлялся сигнал и его амплитуда корр

Собрал смеситель из журнала Радио, немного изменив ее в соответствии с моделью.

Рис. 1.
Рис. 1.

Транзисторы взял типа 2N3904, катушка контура - от дядюшки Ху, катушка связи - 5 витков поверх нее. Сам контур настроен на частоту 8 МГц.

Рис. 2.
Рис. 2.

Питание подключил от двух Li-ion с общим напряжением около 8 В. Первым делом после подключения решил проверить режимы транзисторов по постоянному току. А тока-то через транзистор не было. Совсем.

Внимательно посмотрел на схему, и понял, что взяться ему не откуда. Базы соединены через резисторы небольшого сопротивления с эмиттерами и тока базы в таком включении нет. Транзисторы открываются только, если на один из входов подан сигнал, по амплитуде превосходящий напряжение открывания перехода эмиттер-база. Для германиевых транзисторов это около 0,3 В, а для кремниевых - около 0,7 В.

Рис. 3.
Рис. 3.

Все так и оказалось: до амплитуды сигнала 8 МГц на одном из входов менее 0,75 В на выходе ничего не было. А вот если амплитуда сигнала была больше, на выходе появлялся сигнал и его амплитуда коррелировала с амплитудой сигнала на входе, но никакого подавления не было.

При подаче на вход 1 сигнала 1 В 8 МГц, а на вход 2 - сигнал 1,8 В 1 кГц никакого DSB-сигнала не наблюдалось.

Рис. 4.
Рис. 4.

А вот при разбалансировке смесителя (движок R3 в одном из крайних положений) в зависимости от амплитуды модулирующего сигнала картина была такая:

Рис. 5.
Рис. 5.
Рис. 6.
Рис. 6.
Рис. 7.
Рис. 7.

А вот на высоких частотах смеситель работал хорошо. При сигнале на входе 1 с амплитудой 100 мВ с частотой 7 МГц и сигнале на входе 2 1,5 В и частотой 15 МГц на выходе выделялся сигнал разностной частоты.

Рис. 8.
Рис. 8.

При сигнале на входе 1 с амплитудой 100 мВ с частотой 24 МГц и сигнале на входе 2 1,4 В и частотой 16 МГц на выходе также выделялся сигнал разностной частоты 8 МГц.

Рис. 9.
Рис. 9.

Коэффициент преобразования в зависимости от частоты колеблется от 5-ти на диапазоне 3,5 МГц до 2,5 на частоте 28 МГц.

Вот такие свойства имеет эта интересная схема.

Всем здоровья и успехов!