Добавить в корзинуПозвонить
Найти в Дзене
Andrey774mag

Усилитель который собирал мой отец ЭМОС 1976 год

ЭМОС (электромеханическая обратная связь) - это технология, при которой сигнал, снимаемый с динамика, возвращается в усилитель. Это позволяет:
Традиционно реализация ЭМОС была сложной из-за необходимости настройки мостовой схемы для выделения сигнала противоЭДС (электродвижущей силы) звуковой катушки. Однако развитие интегральных микросхем позволило значительно упростить эту задачу.
Сигнал ЭМОС
Оглавление

В мире аудиотехники непрекращающийся поиск способов улучшения качества звука привёл к появлению множества инновационных решений. Одним из таких решений является использование электромеханической обратной связи (ЭМОС) в усилителях низкой частоты.

ЭМОС (электромеханическая обратная связь) - это технология, при которой сигнал, снимаемый с динамика, возвращается в усилитель. Это позволяет:

  1. компенсировать нелинейности и искажения, вносимые громкоговорителем;
  2. улучшить контроль над движением диффузора;
  3. повысить точность воспроизведения аудиосигнала;
  4. снизить искажения, связанные с механическими резонансами.

Традиционно реализация ЭМОС была сложной из-за необходимости настройки мостовой схемы для выделения сигнала противоЭДС (электродвижущей силы) звуковой катушки. Однако развитие интегральных микросхем позволило значительно упростить эту задачу.

Суть метода заключается в следующем:

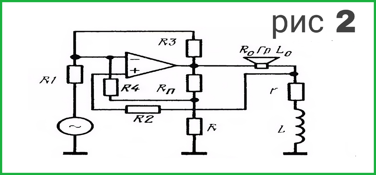
  1. С диагонали настроенного моста снимается напряжение, пропорциональное колебательной скорости диффузора громкоговорителя (рис. 2).
-2
  1. Это напряжение представляет собой противоЭДС катушки головки.
  2. Поскольку звуковое давление пропорционально колебательному ускорению диффузора, противоЭДС используется как сигнал ЭМОС.
  3. Для корректной работы производится низкочастотная коррекция усилителя с помощью регулятора тембра или других корректирующих цепей.

Сигнал ЭМОС состоит из двух компонентов:

  • положительной обратной связи по току (снимается с токового сопротивления катушки индуктивности);
  • отрицательной обратной связи по напряжению (снимается с делителя выходного напряжения).

Упрощение схемы с помощью интегральных микросхем

Ранее для реализации ЭМОС требовалась сложная мостовая схема.

замена двух цепей обратной связи (ЭМОС и собственной ОС усилителя) на одну эквивалентную (рис. 3);
использование компенсационной индуктивности малой величины (около 0,05 мГ), которую в ряде случаев можно не использовать без потери качества;
реализация схемы на интегральных микросхемах, что упрощает настройку и повышает стабильность работы.
-3

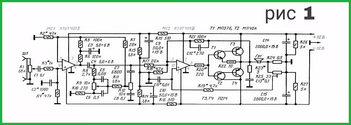
На рисунке 1 (на верху) представлена полная схема усилителя с ЭМОС. Ключевые элементы:

  • MC1, MC2 (К1УТ401Б) - интегральные микросхемы усилителя;
  • T1, T2 (МП37Б, МП40А) - транзисторы выходного каскада;
  • T3, T4 - дополнительные транзисторы для коррекции и стабилизации;
  • резисторы (R1-R27) - задают режимы работы каскадов, формируют обратную связь;
  • конденсаторы (C1-C15) - обеспечивают фильтрацию, коррекцию частотных характеристик;
  • источники питания (±12 В) - обеспечивают работу всех каскадов усилителя.

Основные характеристики усилителя:

  • чувствительность: около 0,1 В;
  • номинальная выходная мощность: 4 Вт на нагрузке 4-8 Ом;
  • коэффициент гармоник: около 1%;
  • диапазон регулировки тембра: ±12 дБ на частотах 100 Гц и 10 кГц (раздельная регулировка по высшим и низшим частотам);
  • диапазон рабочих частот: 40-16 000 Гц;
  • неравномерность частотной характеристики: минимальна благодаря ЭМОС.

Преимущества схемы

  1. Простота настройки благодаря использованию интегральных микросхем.
  2. Высокая стабильность работы за счёт упрощённой схемы обратной связи.
  3. Улучшенное качество звука благодаря компенсации нелинейностей громкоговорителя.
  4. Раздельная регулировка тембра позволяет адаптировать звук под разные акустические системы.
  5. Низкая чувствительность к помехам благодаря продуманной схеме фильтрации.

Усилитель с ЭМОС на интегральных микросхемах - это отличное решение для радиолюбителей, стремящихся получить высококачественное воспроизведение звука с минимальными искажениями.

Если вы интересуетесь аудиотехникой и хотите попробовать свои силы в сборке усилителя - эта схема станет отличным стартом для экспериментов с электромеханической обратной связью.

Вот такие усилители мощности собирал мой отец, было интересное время!