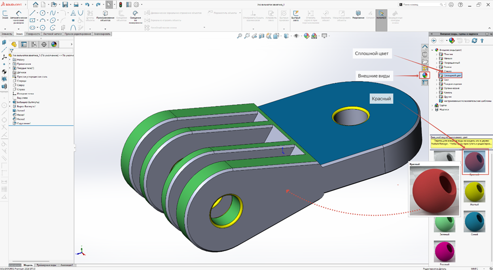
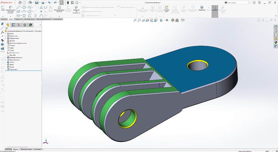
Рассмотрим особенности назначения Внешних видов или Иерархию внешних видов. В Детали внешние виды можно назначать для граней, элементов, тел и самой детали. В Сборке внешние виды можно добавлять и для компонентов. Откроем Внешние виды → Сплошной цвет и перетащим красный на серую грань детали удерживая ЛКМ (левую кнопку мыши). Попробуем назначить Цвет не отдельной грани или элементу, а сразу всему твердому телу или детали. В панели проектный внешний вид ЛКМ выбираем тело. В результате красным цветом стали грани имеющие Внешний вид по умолчанию. В верхней части Дерева конструирования нажимаем на значок → Дисплей Менеджер и во Внешних видах раскроем все виды. Видим, что цвета присвоены одной грани и двум элементам. Красный цвет назначен всему твердому телу. Сначала удалим Синий вид. Нажимаем ПКМ (правая кнопка мыши) на Внешний вид синий и в открывшемся окне выбираем → Удалить внешний вид и аналогично удаляем Внешний вид зелёный. Внешний вид Элементов и граней перекрасился в красный цве
SolidWorks. Настройка масштабов внешних видов и иерархия этих видов
14 февраля14 фев
12
3 мин
