Добавить в корзинуПозвонить
Найти в Дзене
IC

Protis Electronic Limited : XHTM4620IY , Dual-Channel 13A/Single-Channel 26A DC-DC Micro Power Module(Compatible with LTM4620IY replacement)

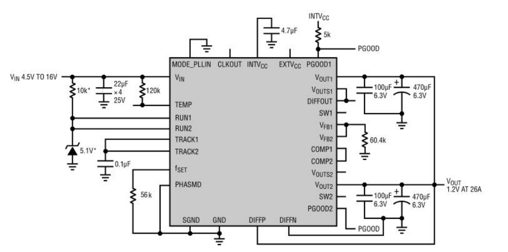
Overview XHTM4620IY is a dual 13A output switch mode DC-DC power supply that is compatible with ADI's LTM4620IY and can be easily configured as a single two-phase 26A output. The package contains switch controllers, power field-effect transistors, inductors, and all supporting components. Supports voltage input from 4.5V to 16V; The output voltage range of each output is 0.6V to 5.0V, set by an external resistor. The device only requires a few input and output capacitors to operate. This device supports multi-phase frequency synchronization operation, burst mode operation, and output voltage tracking sorting. Built in temperature diode for temperature monitoring. High switching frequency and current mode architecture achieve fast transient response to lines and loads without sacrificing stability. The fault protection function includes overvoltage and overcurrent protection. Feature Can replace LTM4620IY Independent dual channel micro power module Each channel outputs 13A separately an

Overview

XHTM4620IY is a dual 13A output switch mode DC-DC power supply that is compatible with ADI's LTM4620IY and can be easily configured as a single two-phase 26A output. The package contains switch controllers, power field-effect transistors, inductors, and all supporting components. Supports voltage input from 4.5V to 16V; The output voltage range of each output is 0.6V to 5.0V, set by an external resistor. The device only requires a few input and output capacitors to operate.

This device supports multi-phase frequency synchronization operation, burst mode operation, and output voltage tracking sorting. Built in temperature diode for temperature monitoring. High switching frequency and current mode architecture achieve fast transient response to lines and loads without sacrificing stability.

The fault protection function includes overvoltage and overcurrent protection.

Feature

Can replace LTM4620IY

Independent dual channel micro power module

Each channel outputs 13A separately and 26A in parallel

4.5V~16V wide range input

0.6V to 5.0V output

± 2% output error

Built in differential remote compensation amplifier

Current control mode, fast transient response

Multiple devices can be output in parallel

The switching frequency is adjustable and can be synchronized with the external clock

Optional burst mode operation

Equipped with soft start/tracking function

Output voltage overvoltage protection

Comes with a built-in radiator

Typical Applications

The content is from the datasheet on the official website of Protis Electronic Limited.

For more information, please visit the official website of Protis Electronic Limited: https://ru.protis-ic.com/


Buy now, please contact us via email asst@protis-ic.com .