Представляю собственную разработку — концептуальную схему, описывающую универсальные алгоритмы жизни. Помочь понять устройство жизни, чтобы: За своими жизненными процессами нужно внимательно следить и своевременно корректировать их траекторию. Эта схема — инструмент для осознанного управления жизнью: она помогает принимать изменения как норму, снижать тревожность и осознанно выбирать стратегии для поддержания баланса между результатом и устойчивостью.
Представляю собственную разработку — концептуальную схему, описывающую универсальные алгоритмы жизни. Помочь понять устройство жизни, чтобы: За своими жизненными процессами нужно внимательно следить и своевременно корректировать их траекторию. Эта схема — инструмент для осознанного управления жизнью: она помогает принимать изменения как норму, снижать тревожность и осознанно выбирать стратегии для поддержания баланса между результатом и устойчивостью.
...Читать далее
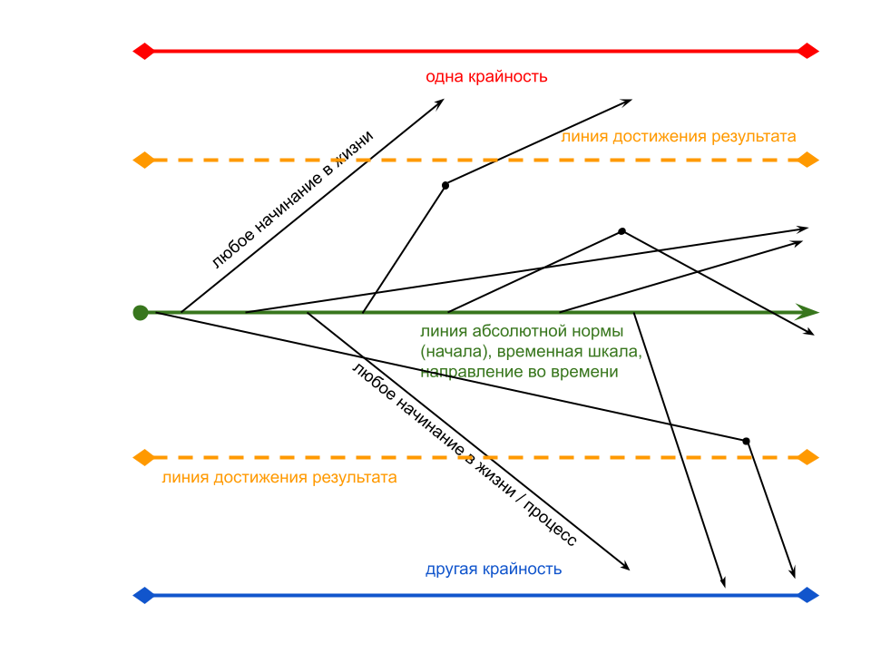
Схема жизненных процессов
Представляю собственную разработку — концептуальную схему, описывающую универсальные алгоритмы жизни.
Пояснение к схеме
- Зелёная полоса (линия абсолютной нормы) — «зона исходного комфорта», точка отсчёта всех жизненных процессов и событий. Это «ноль» в достижениях: то, что дано человеку от природы по умолчанию.
- Линии крайности (сверху и снизу от зелёной полосы) — зоны разрушения, где завершается любой процесс.
- Тонкие чёрные линии — жизненные процессы, события, этапы. Они никогда не идут параллельно зелёной линии (не существуют в состоянии абсолютного «статуса‑кво»), а всегда движутся к какой‑либо крайности — медленно или быстро, по прямой или изогнутой траектории. Могут корректироваться и менять направление, пересекая зелёную линию и устремляясь к противоположной крайности.
- Оранжевая/золотая линия («линия результата») — показатель того, что для достижения любого результата необходимо запустить процесс. Без действия результат невозможен.
Основные принципы схемы
- Любой жизненный процесс неизбежно достигает одной из линий крайности — завершается или теряет эффективность. Это относится ко всему: работе, дружбе, любви, питанию, эмоциям (радости, стрессу, отчаянию и т. д.).
- Скорость приближения к крайности варьируется: одни процессы развиваются быстро, другие — медленно.
- На траекторию процесса могут влиять внешние события, новые вводные или параллельные процессы — они способны ускорить или замедлить движение к крайности.
- Хотя существуют примеры «вечной» любви и дружбы, сегодня они редки. При этом некоторые деструктивные процессы (вредные привычки, хронические состояния) могут сохраняться до конца жизни — важно осознавать и эту сторону реальности.
Цель схемы
Помочь понять устройство жизни, чтобы:
- не драматизировать из‑за неприятных событий (помня, что они временны);
- не переоценивать устойчивость приятных состояний (они тоже изменятся);
- осознать возможность влиять на процессы: замедлять их приближение к крайности или, наоборот, ускорять;
- научиться балансировать между результатом и риском.
Примеры работы схемы
- Любовь и отношения. Со временем страсть угасает из‑за возрастных изменений, но пара переходит к этапу взаимного уважения — процесс корректируется, союз сохраняется до конца жизни одного или обоих партнёров.
- Дружба. Предательство резко меняет траекторию: линия процесса стремительно движется к крайности, дружба завершается.
- Употребление алкоголя. Процесс ведёт к разрушению печени (приближению к крайности), но человек осознаёт проблему и бросает пить — траектория замедляется.
- Агрессивное поведение. Риск социального исключения или наказания (крайность) растёт, но после серьёзного предупреждения человек меняет поведение — линия процесса стабилизируется.
- Бизнес. Для результата нужен риск (движение к крайности). После успеха стратегия корректируется для закрепления позиции. Однако внешние факторы (например, технологический прогресс) могут сделать продукт неактуальным — линия устремляется к крайности, бизнес закрывается.
- Потребление сахара. Удовольствие (результат) достигается ценой нагрузки на поджелудочную железу. Без коррекции питания процесс быстро движется к крайности (диабет, рак). Изменение рациона замедляет этот процесс.
- Употребление минеральной воды. Вода даёт полезные минералы, но дисбаланс со временем вызывает отложения солей в суставах или камни в почках. Медицинская коррекция нивелирует вред.
- Вегано‑сыроедение. Даёт результат (стройность, чистота кожи), но создаёт дефициты микроэлементов. Без добавок процесс движется к крайности (разрушение организма). Корректировка питания замедляет его, но не останавливает. Переход к традиционному рациону меняет траекторию — появляются другие риски (лишний вес, болезни), процесс снова приближается к новой крайности.
Вывод
За своими жизненными процессами нужно внимательно следить и своевременно корректировать их траекторию.
Эта схема — инструмент для осознанного управления жизнью: она помогает принимать изменения как норму, снижать тревожность и осознанно выбирать стратегии для поддержания баланса между результатом и устойчивостью.