Добавить в корзинуПозвонить
Найти в Дзене
Lyakhov Eugene

Проектирование системы с ИИ-ассистентом и ML-модулем для ДКО ВТБ

Повышение эффективности работы сотрудников Департамента кредитных операций (ДКО) ВТБ за счёт автоматизации рутинных задач, интеллектуальной поддержки при принятии решений и ускорения обработки кредитных заявок. Для ИИ-ассистента можно выделить компоненты: ML-сервис: Предложенная архитектура обеспечивает гибкость, безопасность и соответствие требованиям банка. ИИ-ассистент и ML-модуль интегрированы в единую экосистему, что позволяет сотрудникам ДКО получать быструю и качественную поддержку при работе с кредитными заявками. На следующем этапе рекомендуется детально проработать интерфейсы и провести пилотное внедрение в одном из подразделений.
Оглавление

Проектирование системы с ИИ-ассистентом и ML-модулем для ДКО ВТБ

1. Цель системы

Повышение эффективности работы сотрудников Департамента кредитных операций (ДКО) ВТБ за счёт автоматизации рутинных задач, интеллектуальной поддержки при принятии решений и ускорения обработки кредитных заявок.

2. Этапы проектирования

  1. Анализ бизнес-процессов и потребностей
    Интервью с сотрудниками ДКО, изучение регламентов.
    Выявление задач, которые можно автоматизировать с помощью ИИ (ответы на типовые вопросы, заполнение форм, проверка документов, кредитный скоринг, выявление мошенничества).
  2. Формирование функциональных требований
    Определение сценариев использования для ассистента и ML-модуля.
    Спецификация входных/выходных данных.
  3. Проектирование архитектуры
    Выбор технологического стека (Python, Java, фреймворки для NLP/ML).
    Определение контейнеров (микросервисов), баз данных, способов интеграции.
    Разработка схемы взаимодействия (C4 модель).
  4. Разработка и тестирование
    Создание MVP (Minimum Viable Product).
    Интеграция с корпоративными системами (CRM, АБС, DWH).
    Нагрузочное тестирование, проверка безопасности.
  5. Внедрение и сопровождение
    Развёртывание в контуре банка (on-premise или приватное облако).
    Обучение пользователей, мониторинг, дообучение моделей.

3. Функциональные требования

ИИ-ассистент (для сотрудников ДКО)

  • Обработка текстовых и голосовых запросов на естественном языке.
  • Ответы на вопросы по кредитным продуктам, тарифам, внутренним процедурам (на основе базы знаний).
  • Помощь в заполнении заявок – автозаполнение полей, подсказки.
  • Предоставление статуса заявок через интеграцию с CRM.
  • Поиск информации в нормативных документах и регламентах (семантический поиск).
  • Персонализация под роль пользователя (кредитный эксперт, андеррайтер, руководитель).

ML-модуль

  • Автоматический кредитный скоринг – оценка вероятности дефолта на основе данных клиента.
  • Рекомендация условий кредита (сумма, ставка, срок) на основе скоринга и истории.
  • Выявление мошеннических паттернов (fraud detection).
  • Кластеризация клиентов для персонализации предложений.
  • Объяснимость решений – вывод факторов, повлиявших на результат модели.

4. Нефункциональные требования

  • Безопасность и соответствие стандартам
    Шифрование данных в покое и транзите (AES-256, TLS 1.3).
    Аутентификация через корпоративный SSO (LDAP/Active Directory).
    Ролевая модель доступа (RBAC).
    Соответствие 152-ФЗ, PCI DSS, требованиям ЦБ РФ.
    Аудит действий пользователей и систем.
  • Производительность
    Время ответа ассистента – не более 2 секунд для 95% запросов.
    Время получения ML-предсказания – менее 1 секунды.
    Поддержка до 1000 одновременных пользователей.
  • Масштабируемость
    Горизонтальное масштабирование микросервисов (Kubernetes).
    Эластичность ML-сервиса при пиковых нагрузках.
  • Отказоустойчивость
    Кластеризация баз данных (репликация, failover).
    Резервирование критических компонентов (активный-активный режим).
  • Интеграция с существующими системами ВТБ
    API Gateway для взаимодействия с CRM (например, Salesforce или Oracle Siebel), АБС (ЦФТ, Диасофт), DWH.
    Использование корпоративной шины данных (Kafka / IBM MQ).
  • Интерпретируемость ML-моделей
    Возможность объяснить результат скоринга (SHAP, LIME).

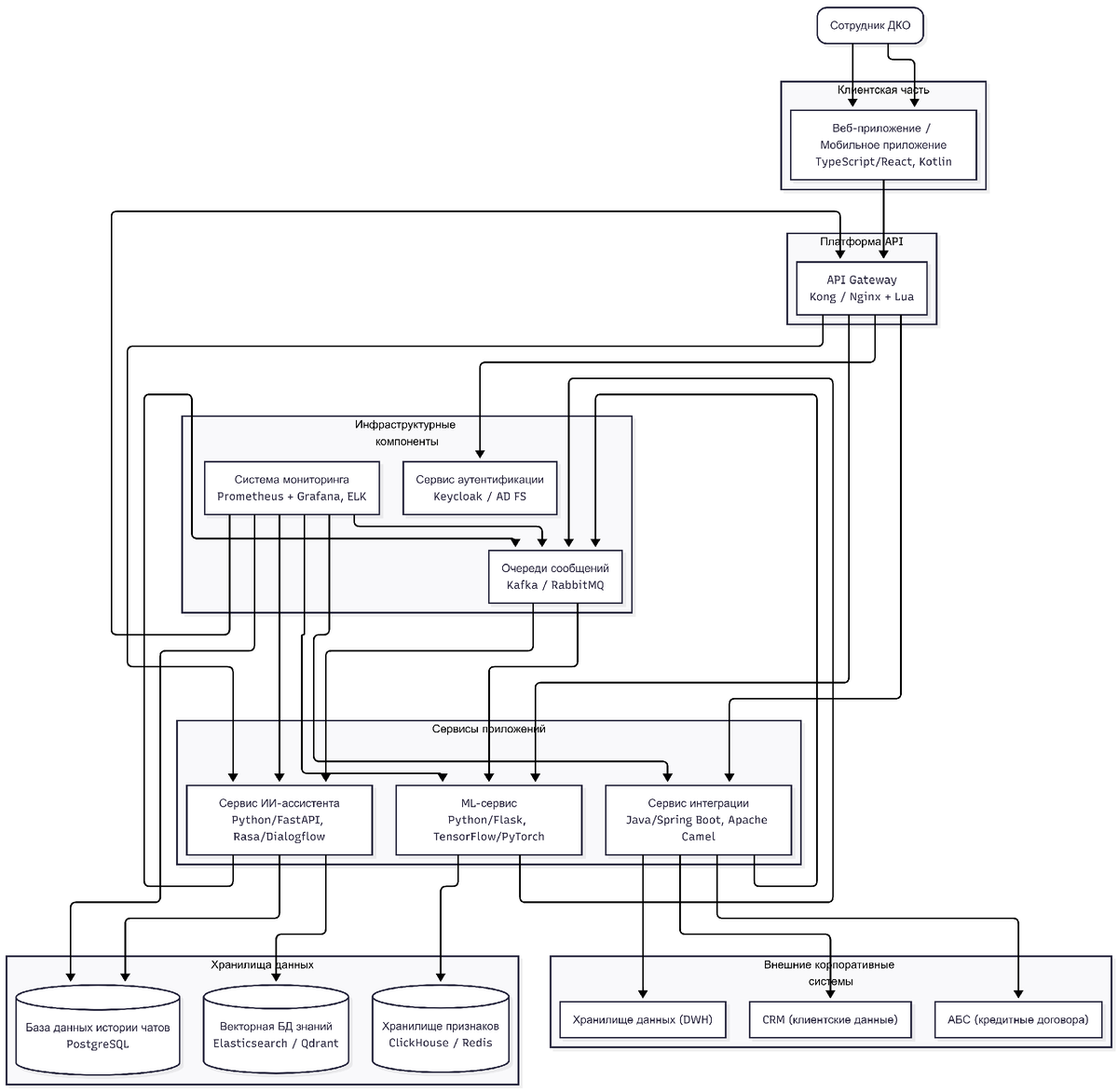
5. Архитектура системы (C4 уровень контейнеров)

-2

Пояснения к диаграмме

  • Клиентская часть – веб-приложение для сотрудников (возможно, встроенное в корпоративный портал) или мобильное приложение.
  • API Gateway – единая точка входа, обеспечивает маршрутизацию, аутентификацию, rate limiting.
  • Сервис ИИ-ассистента – обрабатывает диалоги, использует NLP-модели (например, Rasa или custom на базе трансформеров). Взаимодействует с векторной БД (KnowledgeDB) для семантического поиска документов.
  • ML-сервис – предоставляет REST/gRPC API для предсказаний. Модели могут быть выгружены из MLflow и запущены в изолированных контейнерах. Использует хранилище признаков (MLDB) для быстрого доступа к фичам.
  • Сервис интеграции – адаптеры для взаимодействия с внутренними системами ВТБ (CRM, АБС, DWH). Преобразует протоколы и форматы данных.
  • Хранилища:
    ChatDB – история диалогов, профили пользователей.
    KnowledgeDB – векторная база знаний (индексы документов, инструкций) для семантического поиска.
    MLDB – хранилище признаков (feature store) для онлайн- и офлайн-расчётов.
  • Очереди сообщений – асинхронное взаимодействие: например, при запросе ассистента может быть запущена ML-задача (скоринг), результат возвращается через callback.
  • Сервис аутентификации – интеграция с корпоративным LDAP/AD.
  • Мониторинг – сбор метрик, логов и алертинг.

Детализация компонентов (C3 – на выбор)

Для ИИ-ассистента можно выделить компоненты:

  • NLU-модуль (распознавание намерений, извлечение сущностей).
  • Модуль управления диалогом (поддержание контекста).
  • Модуль поиска (поиск по базе знаний).
  • Модуль интеграции с ML (вызов ML-сервиса).

ML-сервис:

  • Feature engineering – подготовка признаков.
  • Model inference – выполнение моделей (скоринг, фрод).
  • Model explainer – генерация объяснений.

6. Заключение

Предложенная архитектура обеспечивает гибкость, безопасность и соответствие требованиям банка. ИИ-ассистент и ML-модуль интегрированы в единую экосистему, что позволяет сотрудникам ДКО получать быструю и качественную поддержку при работе с кредитными заявками. На следующем этапе рекомендуется детально проработать интерфейсы и провести пилотное внедрение в одном из подразделений.

Страховка на собеседовании

Знание есть, но стресс мешает?
Бесплатное сообщество для прокачки карьеры в IT

Подпишись на https://t.me/IT_Interview_Partner_Bot
Подпишись на
https://t.me/LyakhovEugene