Добавить в корзинуПозвонить
Найти в Дзене

Как ИИ выставляет 500+ счетов в день автоматически (реальный кейс + шаблон за 15 минут)

Представьте: клиент пишет письмо или сообщение в Telegram → через 30–60 секунд ему уже приходит готовый счёт на оплату. Без участия менеджера. Без ошибок в номенклатуре. Без переписки «а какой именно товар вы имели в виду?». Один из наших клиентов — компания «Экология-центр» (официальный дилер систем автономной канализации ТОПАС с 2004 года) — именно так и работает уже больше года. Это надёжный лидер рынка: за 20+ лет они установили более 6000 станций ТОПАС по всей России, включая объекты для известных людей и сложные участки (плывуны, высокий уровень грунтовых вод, зимний монтаж). В их бизнесе ежедневно приходит множество запросов на расчёт, подбор модели ТОПАС (от Топас 4 до Топас 150 и выше) и выставление счетов — часто с уточнениями по производительности, дополнительным модулям (жироуловители, насосы и т.д.) и условиям монтажа. Результат внедрения ИИ: 500+ счетов в день, рутина отдела продаж сократилась с ~100–125 часов до 5–10 часов, а ошибки упали почти до нуля. Всё это реализова
Оглавление

Представьте: клиент пишет письмо или сообщение в Telegram → через 30–60 секунд ему уже приходит готовый счёт на оплату. Без участия менеджера. Без ошибок в номенклатуре. Без переписки «а какой именно товар вы имели в виду?».

Один из наших клиентов — компания «Экология-центр» (официальный дилер систем автономной канализации ТОПАС с 2004 года) — именно так и работает уже больше года. Это надёжный лидер рынка: за 20+ лет они установили более 6000 станций ТОПАС по всей России, включая объекты для известных людей и сложные участки (плывуны, высокий уровень грунтовых вод, зимний монтаж).

В их бизнесе ежедневно приходит множество запросов на расчёт, подбор модели ТОПАС (от Топас 4 до Топас 150 и выше) и выставление счетов — часто с уточнениями по производительности, дополнительным модулям (жироуловители, насосы и т.д.) и условиям монтажа.

Результат внедрения ИИ: 500+ счетов в день, рутина отдела продаж сократилась с ~100–125 часов до 5–10 часов, а ошибки упали почти до нуля.

Всё это реализовано на базе Битрикс24 + ИИ-бота (интеграция через Pinkit). Расскажем, как это устроено, какие результаты даёт и как вы можете запустить похожий сценарий буквально за 15–30 минут.

1. Проблема, которую решает ИИ: 100+ часов рутины в день

Сотрудники нашего заказчика работают в Битрикс24. Они ежедневно выставляют своим клиентам более 500 счетов на оплату.

Ручная обработка запросов на выставление счёта выглядит примерно так:

  • Чтение запроса (письма / сообщения).
  • Поиск данных в 1С (номенклатура товаров), в Битрикс24 (сделка или лид), в рабочей базе знаний.
  • Проверка цен, скидок, остатков.
  • Создание счёта.
  • Прикрепление к сделке.
  • Отправка клиенту.
  • Проверка ошибок и правок.

На один счёт уходит 13–15 минут → на 500 счетов ≈ 108–125 часов в день (да, это реальная цифра клиента).

ИИ берёт на себя 95% этих действий. Предложенный вариант подходит для обработки больших баз данных (например, парсим письма и получаем из них нужные контакты для создания сущности в Битрикс24).

Шаблон интеграции по такому сценарию можно установить по ссылке.

Приведем более подробный разбор технического задания и решения.

2. Как работает ИИ-автоматизация выставления счетов шаг за шагом

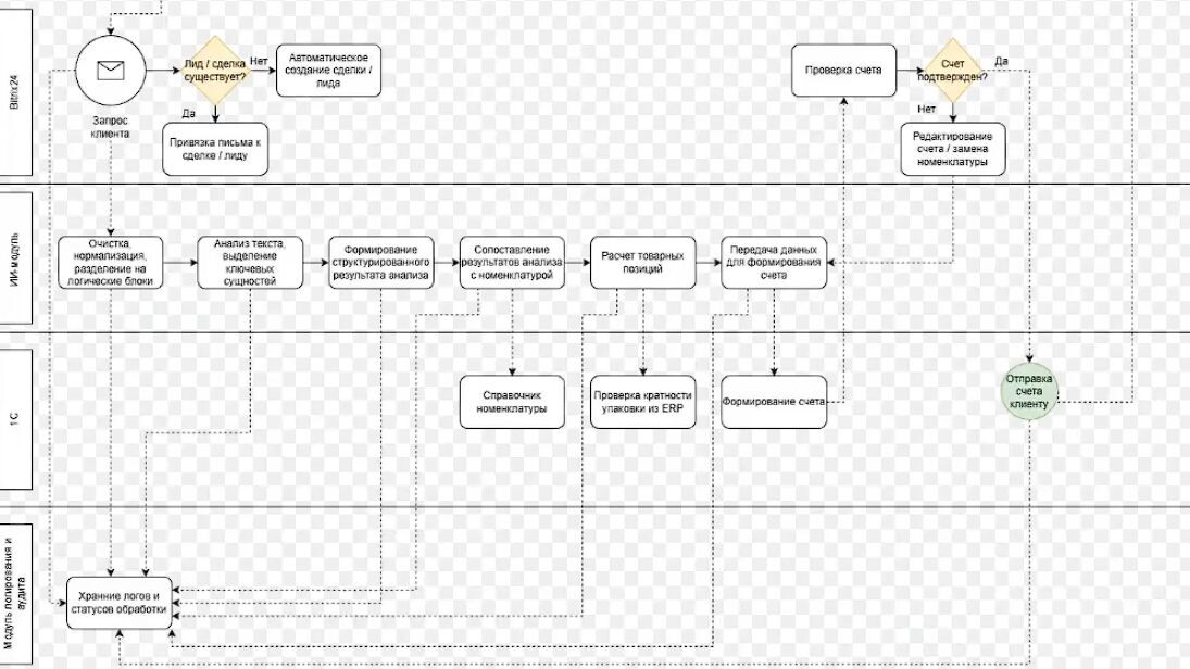
Схема процесса (очень упрощённо):

-2

2.1. Запрос приходит в любой канал: почта, Telegram, WhatsApp, чат сайта, ВКонтакте, Max и т.д. → интеграция сразу привязывает запрос к существующей сделке / лиду или создаёт новую сущность.

2.2. Далее запрос попадает в "конвейер", где главная задача - подтвердить, что письмо является заказом:

  • ИИ-бот анализирует текст запроса (NLP + промпты под ваш бизнес).
  • Выделяет ключевые сущности: товар(ы), количество, контакты, условия.
  • Сопоставляет позицию с номенклатурой в (или каталоге Битрикс24).

2.3. После определения номенклатуры:

  • Рассчитывает сумму, НДС, скидки (по правилам из вашей базы знаний).
  • Формирует готовый счёт → прикрепляет к сделке (или лиду) → переводит на стадию «Счёт готов».
  • Сотрудник вручную проверяет корректность счета.
Если ИИ грамотно обучен и при создании счета не возникает ошибок, проверку можно опустить и сразу же отправить счет получателю.

Всё логируется: что именно понял ИИ, почему выбрал именно эту позицию, какие были сомнения.

2.4. Если счет корректный, он отправляется клиенту, если в нем есть недочеты - сделка (лид) возвращается на предыдущую стадию.

В результате мы получаем сформированный счет по запросу, уже отправленный клиенту и прикрепленный к сделке (лиду). При этом вся история коммуникации с клиентом сохраняется.

3. Показатели эффективности внедрения ИИ в процесс отправки счетов по запросам (по сравнению с ручной обработкой): снизили рутину со 100 часов до 5-10 в день

Рассмотрим в сравнении несколько показателей эффективности, применимых к нашему кейсу, таких, как время обработки запроса и отправки счета, число ошибок и просрочек и масштабируемость.

Реальные цифры до и после автоматизации
Реальные цифры до и после автоматизации

Ключевые показатели эффективности

  • Время обработки: Ручной процесс — 13–15 мин/счет (108–125 ч на 500 счетов/день); с ИИ — 0,5–1 мин/счет (4–8 ч/день), экономия 95%.
  • Ошибки и просрочки: Снижение с 5–10% до <1%; благодаря более оперативному реагированию на счет сроки оплаты в среднем сокращаются на 40%.
  • Масштабируемость: в дальнейшем возможна обработка 500+ счетов без роста штата; KPI роста продаж +15–25% за счет скорости.​

Резюмируя, мы можем сказать, что по сравнению с ручной отправкой счета, когда сотрудник вручную обрабатывает письмо клиента, подбирает номенклатуру в 1С, рассчитывает сумму заказа, формирует счет и отправляет его адресату, автоматизированная маршрутизация, подготовка и отправка снижает процент ошибок, экономит время и в конечном итоге сокращает цикл сделки.

4. Как запустить такую автоматизацию за 15–30 минут

4.1. Скачайте готовый шаблон интеграции ИИ-бота → Битрикс24.

4.2. Подключите ваш Битрикс24 к Пинкит (пошаговая инструкция здесь — 3 минуты).

4.3. Настройте 4–5 ключевых полей: откуда брать номенклатуру (1С / Битрикс24), правила ценообразования, уровень уверенности для автотправки.

4.4. Протестируйте на 10–20 реальных запросах (тариф Демо — бесплатно 2000 API-вызовов).

Нет времени разбираться? Напишите нам в Телеграм или WhatsApp, расскажите о вашем бизнес-сценарии, и эксперты Пинкит настроят первую интеграцию бесплатно.

6. Часто задаваемые вопросы

У меня номенклатура товаров находится не в 1С, а в каталоге Битрикс24. Могу ли я использовать данный шаблон?

Да, мы можем получать номенклатуру товара из Битрикс24 и далее подставлять в счет.

Что если ИИ ошибочно определит номенклатуру из 1С?

Благодаря логированию и отслеживанию ошибок, а также с учетом того, что ИИ самообучается на ваших данных, такая ситуация довольно редкая, но может произойти на ранних этапах проекта. Чтобы ее избежать, добавляется промежуточная стадия перед отправкой, на которой счет проверяется сотрудником вручную.

Бесплатно ли настраивать интеграцию Пинкит?

В личном кабинете Пинкит можно бесплатно настроить интеграцию и протестировать ее на тарифе Демо: полный функционал на 7 дней и 2 000 API-вызовов на все интеграции.

Если этого не хватает, можно перейти на тариф Пробный: 10  000 ₽ при покупке на год и 10 000 API-вызовов на все интеграции.

Если вам нужна интеграция с другими сервисами или специфическими действиями, используйте Пинкитбилдер для самостоятельной настройки без разработки.
Больше шаблонов интеграции между различными веб-сервисами можно скачать без регистрации здесь.
Алексей Окара, продакт-менеджер Пинкит
-4

#пинол #пинкит #pinall #pinkit #bitrix24 #битрикс24 #crm #црм #црмсистема #црм_система #внедрениецрм #интеграция #обмен #ии #пинкит_ИИ_битрикс24