Добавить в корзинуПозвонить
Найти в Дзене

Хвойники: малыши и гиганты

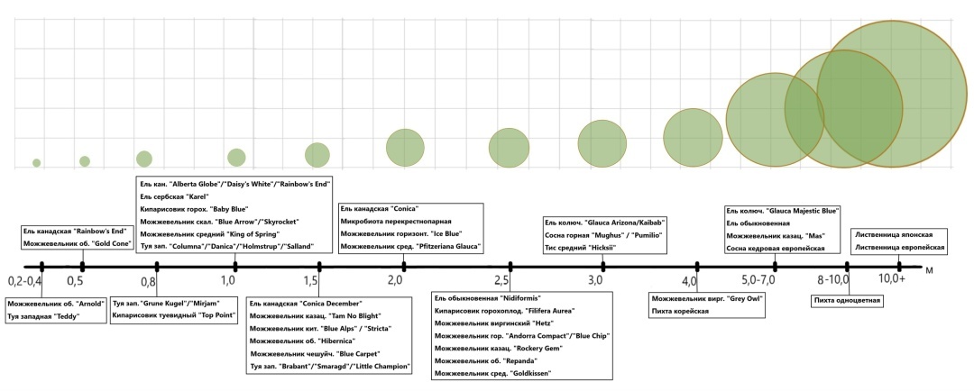
Выбор растения для сада всегда удовольствие, но и большая ответственность. Иногда так хочется купить красивый хвойник, а лучше несколько, но нет четкого представления как их использовать в ландшафте. Все растения растут с разной скоростью, именно поэтому при планировании посадок и покупке необходимо знать высоту взрослого растения, диаметр кроны, скорость роста и заранее определиться с местом высадки. Для вашего удобства мы сделали графики, где указана высота взрослого растения, диаметр кроны и скорость роста. Данные усредненные, зависят от условий выращивания, погодных условий и возраста растения. Конечно, охвачен не весь наш ассортимент, более подробную информацию Вы можете посмотреть на нашем сайте: https://sagenec.com/hvojnye-rasteniya 1. Высота При планировании композиции из хвойных растений крайне важно учитывать высоту взрослого экземпляра, чтобы предотвратить загущение и обеспечить всем растениям достаточное освещение. Обязательно изучите нормативные документы, регулирующие пра

Выбор растения для сада всегда удовольствие, но и большая ответственность.

Иногда так хочется купить красивый хвойник, а лучше несколько, но нет четкого представления как их использовать в ландшафте.

Все растения растут с разной скоростью, именно поэтому при планировании посадок и покупке необходимо знать высоту взрослого растения, диаметр кроны, скорость роста и заранее определиться с местом высадки.

Для вашего удобства мы сделали графики, где указана высота взрослого растения, диаметр кроны и скорость роста. Данные усредненные, зависят от условий выращивания, погодных условий и возраста растения. Конечно, охвачен не весь наш ассортимент, более подробную информацию Вы можете посмотреть на нашем сайте: https://sagenec.com/hvojnye-rasteniya

1. Высота

При планировании композиции из хвойных растений крайне важно учитывать высоту взрослого экземпляра, чтобы предотвратить загущение и обеспечить всем растениям достаточное освещение. Обязательно изучите нормативные документы, регулирующие правила посадки высокорослых видов, — это поможет избежать конфликтов с соседями. Такие нормы прописаны в СНиП, СанПиН и внутренних правилах СНТ.

Например, высокорослые деревья (высотой более 15–20 метров, такие как сосны, лиственницы, ели) должны высаживаться на расстоянии не менее 4 метров от забора соседей, чтобы избежать повреждения ограждений корнями или ветвями, а также затенения соседского участка.

Для растений средней высоты (10–15 метров) минимальное расстояние — 2 метра, а для низкорослых растений до 10 метров — 1 метр.

Например, такие виды, как ель обыкновенная, ель колюча, пихта и лиственница могут вырастать более 20 метров, поэтому их рекомендуется сажать в просторных садах или парках, а не на маленьких дачных участках.

2. Ширина

Многие стелющиеся можжевельники способны разрастаться до 2 метров в ширину, подавляя при этом рост низкорослых соседей. Ели и пихты могут занимать площадь до 10 метров в диаметре кроны, что делает их непригодными для тесных посадок. Очевидно, что на небольшой клумбе в 1–2 квадратных метра не следует высаживать туя Smaragd, можжевельник Mint Julep и ель Conica — хотя изначально такая композиция может выглядеть привлекательно, со временем растениям станет тесно, и они начнут конкурировать за пространство, свет и питательные вещества.

-2

3. Годовой прирост

Медленнорастущие виды (например, туя Teddy, кипарисовики, ель Conica) идеальны для компактных зон, где нужно сохранить форму надолго, в то время как быстрорастущие (туя Brabant, пихта одноцветная, туя Smaragd) подходят для создания живой изгороди, фона или основной доминанты, Медленнорастущие нуждаются в минимальной обрезке, быстрые — в ежегодной, чтобы не подавлять соседей.

-3

4. Место посадки

Следует внимательно обдумать вашу будущую композицию, учитывая все вышеперечисленные факторы. Высокие растения с южной стороны создадут тень, а с северной — защитят дом от холодных ветров. Многие хвойные неплохо переносят пересадку во взрослом состоянии, например, туи, ели, некоторые можжевельники. Но следует понимать, что это стресс для растения и трата ваших сил и времени. А сосны и микробиоты вообще рекомендуется высаживать сразу на постоянное место, при пересадке они болеют и могут погибнуть.

-4

5. Заполнение пространства.

Как же быть, если растения пока маленькие, композиция не «смотрится», место пропадает? Используйте мульчу, она, помимо сохранения влаги, является декоративным элементом. Можно также заполнить пустоты декоративными камнями, создать временные дорожки. Расставьте вазоны с однолетними растениями, садовые фигурки, посадите временно многолетники, которые легко переносят пересадку, например, котовники, шалфеи, астильбы. При формировании изгороди из молодых хвойных можно на первый план высадить цветущие кустарники - гортензии, спиреи, барбарисы.

Если у вас есть фотографии ваших хвойных питомцев после посадки и спустя годы, поделитесь с нами.