Добавить в корзинуПозвонить
Найти в Дзене
Radio-любитель

Преселектор с умножителем добротности (ностальгическая)

Всех приветствую. Вот небольшая статья из ностальгической серии, или как немного улучшить характеристики старого радиоприемника. Представленная ниже конструкция описывает принципиально простую схему преселектора с умножением добротности, предназначенную для подключения к любым радиоприемникам с целью улучшения реальных характеристик чувствительности и избирательной способности приёмного тракта. Применение преселектора Использование данного устройства позволяет существенно повысить чувствительность радиоприёмника, особенно когда речь идет о старых моделях, выполненных на электронных лампах (например, такие мастодонты Р-250, UW3DI). Эффект от установки такого преселектора ощутим и для современных моделей радиоаппаратуры с широким спектром пропускания сигнала на входе (по входу ворота широковаты). Эффективность конструкции обусловлена применением низковольтных малошумящих транзисторов (конечно, для своего времени), обеспечивающих минимальное затухание полезного сигнала и значительное повы

Всех приветствую. Вот небольшая статья из ностальгической серии, или как немного улучшить характеристики старого радиоприемника. Представленная ниже конструкция описывает принципиально простую схему преселектора с умножением добротности, предназначенную для подключения к любым радиоприемникам с целью улучшения реальных характеристик чувствительности и избирательной способности приёмного тракта.

Применение преселектора

Использование данного устройства позволяет существенно повысить чувствительность радиоприёмника, особенно когда речь идет о старых моделях, выполненных на электронных лампах (например, такие мастодонты Р-250, UW3DI). Эффект от установки такого преселектора ощутим и для современных моделей радиоаппаратуры с широким спектром пропускания сигнала на входе (по входу ворота широковаты).

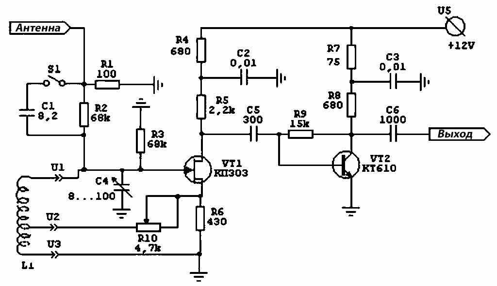
Эффективность конструкции обусловлена применением низковольтных малошумящих транзисторов (конечно, для своего времени), обеспечивающих минимальное затухание полезного сигнала и значительное повышение уровня селекции принимаемых частот благодаря увеличению коэффициента добротности. На рисунке приведена принципиальная электрическая схема преселектора с умножителем добротности.

Одна из множества принципиальных схем пресселектора
Одна из множества принципиальных схем пресселектора

Описание работы устройства

Основой предлагаемой схемы является умножитель добротности, выполненный на малошумящем полевом транзисторе VT1. Этот транзистор обеспечивает усиление и формирование требуемой полосы частот путем регулировки уровня обратной связи.

Сигнал с антенны подается двумя способами: через аттенюатор, состоящий из резисторов R1 и R2, когда переключатель S1 находится в разомкнутом положении. Это положение удобно для ослабления чрезмерно сильного сигнала, поступающего от мощных передатчиков поблизости.

Либо непосредственно через небольшой конденсатор C1, если переключатель S1 замыкается. Емкость этого конденсатора регулируется вручную в зависимости от индивидуальных предпочтений оператора по уровню фильтрации помех и эффективности приема сигналов.

Регулировка степени положительного эффекта обратной связи производится посредством изменения положения движка потенциометра R10. Чем больше сопротивление резистора R10, тем меньше уровень положительной обратной связи и соответственно снижается значение общей добротности. Если уменьшить величину сопротивления до критического значения, устройство преобразуется фактически в автогенератор. Максимальное увеличение добротности достигается вблизи порогового режима генерации, обеспечивая наилучшие показатели селекции сигнала.

Второй функциональный узел представлен простым усилительным каскадом на транзисторе VT2. Основная задача этого элемента заключается в минимизации собственных шумов. Важно обеспечить правильный выбор рабочего режима для минимального уровня шума. При невозможности найти указанный на схеме транзистор VT2, допускается использование малошумящих типа ГТ313Б, ГТ346 и других подходящих аналогов.

Требования к компонентам и настройкам

Особое внимание стоит уделить выбору переменного резистора R10. Согласно рекомендациям, недопустимо применять проволочные типы сопротивлений. Только безындукционные переменные резисторы обеспечат корректную работу устройства. Параметры катушек легко заимствовать из схем любых стандартных КВ-приёмников или трансиверов. Ну на этом как бы все.

-2