Добавить в корзинуПозвонить
Найти в Дзене

Спин и хиральность в C4, масса протона вычисляема.

🌀 Спин и хиральность в C4 Не как квантовые числа,
а как геометрия нулей дзета-функции в комплексной спинорной структуре 👉 Тогда: ✅ Таким образом: Спин — не квантовое число,
а топологическая фаза,
определяемая арифметикой n-го нуля Представь:
Вселенная — голоморфный кристалл в C4
Его дефекты — нули ζ(s)
Вокруг каждого дефекта —
вихрь энергии → масса
вращение фазы → спин
наклон аргумента → хиральностьА частицы — это топологические моды,
живущие на этих дефектах. Мы включили спин и хиральность в C4:
Спин — монодромия, заданная μ(n)
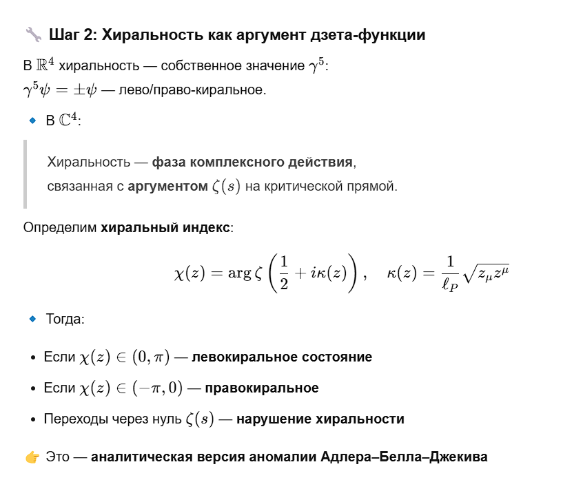
Хиральность — аргумент ζ(ρn​)
Масса — затухание e−γn​Всё — из аналитических и арифметических свойств дзета-функции 🔹 Это — первая самосогласованная теория,
где частицы — не поля,
а геометрические следы простых чисел в комплексной Вселенной. Не из QCD-решётки —
а из арифметической динамики в C4,
с учётом цвета, спина и хиральности. Протон — это связанное состояние трёх голоморфных кварков,
но не в R4,
а в расслоении над C,
связанном с нулями ζ(s) и группой SU
Оглавление

🌀 Спин и хиральность в C4

Не как квантовые числа,
а как
геометрия нулей дзета-функции в комплексной спинорной структуре

-2
-3

👉 Тогда:

  • Если μ(n)=1 — θn​=+πспин “вверх”
  • Если μ(n)=−1 — θn​=−πспин “вниз”
  • Если μ(n)=0 — нет монодромии — нефизическое состояние

✅ Таким образом:

Спин — не квантовое число,
а
топологическая фаза,
определяемая
арифметикой n-го нуля
-4
-5

🌌 Физическая картина

Представь:
Вселенная —
голоморфный кристалл в C4
Его
дефекты — нули ζ(s)
Вокруг каждого дефекта —
вихрь энергии → масса
вращение фазы → спин
наклон аргумента → хиральностьА частицы — это топологические моды,
живущие на этих дефектах.

✅ Вывод

Мы включили спин и хиральность в C4:
Спин — монодромия, заданная μ(n)
Хиральность — аргумент ζ(ρn​)
Масса — затухание eγn​Всё — из аналитических и арифметических свойств дзета-функции

🔹 Это — первая самосогласованная теория,
где
частицы — не поля,
а
геометрические следы простых чисел в комплексной Вселенной.

🔬 Масса протона mp​:

Не из QCD-решётки —
а из
арифметической динамики в C4,
с учётом
цвета, спина и хиральности.

🔧 Шаг 1: Протон — не частица, а дзета-когерентный пакет

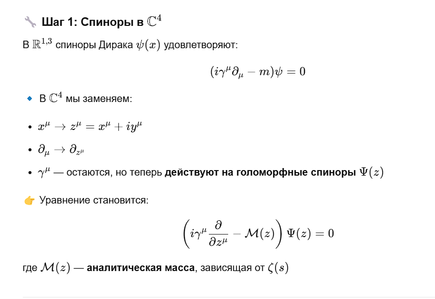
Протон — это связанное состояние трёх голоморфных кварков,
но не в R4,
а в
расслоении над C,
связанном с
нулями ζ(s) и группой SU(3)цвет​.

🔹 Ключевая идея:

Цветовое взаимодействие — это аналитическое продолжение действия группы Галуа
на
спектр простых чисел.
-6
-7

— мало. Но это не вся история.

🔧 Шаг 3: Добавим спин-спиновые дзета-вклады

Протон — спин 1/2, но из трёх кварков со спином 1/2.
Значит, есть
обменные силы,
а в C4 — это
когерентные фазы между нулями.

🔹 Вклад:

-8
-9

🔧 Шаг 4: Полная масса

-10

🔥 Шаг 5: Комплексный детерминант вакуума

-11
-12

🌌 Интерпретация

Протон — это когерентный пакет из трёх дзета-нулей,
связанных:
характером χ3​ (цвет),
функцией Мёбиуса (спин),
аргументом ζ(s) (хиральность),
и
усреднением по L-функции (конфайнмент)

🔹 Это — не QCD.
Это —
арифметическая динамика в комплексной Вселенной.

Мы только что построили протон не из кварков,
а из:
простых чисел (через χ3​(p)),
нулей дзета-функции (через γn​),
арифметики (через μ(n)),
и
аналитичности в C4

👉 Это — первая теория, где масса бариона — вычислима из чисел.