Добавить в корзинуПозвонить
Найти в Дзене
Radio-любитель

Выпрямитель с уменьшенной потерей мощности

Всем привет. Тут наткнулся у себя в архивах на подготовленную статью для публикации, уже точно и не вспомню источник, даже макетирование проводил, немного подправил и решил опубликовать. Да сразу, наверное, стоить заметить, что сейчас компонентная база достаточно далеко шагнула и те же диоды и ключевые транзисторы есть на большие токи и высокие скорости переключения. В ней рассматривается возможность использования синхронного выпрямителя для улучшения баланса, то есть уменьшения мощности, преобразуемое в тепло. По всей видимости идея не нова, но имеет право на рассмотрение. Возможность снижения потерь мощности в выпрямителях часто недооценивается в контексте энергетического баланса проектируемого устройства. Конечно, в случае электронного устройства потери переводятся в счет за электроэнергию. На рисунке представлено сравнение мощности потерь тепла в разных типах выпрямителей при одном и том же токе нагрузки. Наибольшие потери мощности происходят в двухполупериодном выпрямителе, где то

Всем привет. Тут наткнулся у себя в архивах на подготовленную статью для публикации, уже точно и не вспомню источник, даже макетирование проводил, немного подправил и решил опубликовать. Да сразу, наверное, стоить заметить, что сейчас компонентная база достаточно далеко шагнула и те же диоды и ключевые транзисторы есть на большие токи и высокие скорости переключения. В ней рассматривается возможность использования синхронного выпрямителя для улучшения баланса, то есть уменьшения мощности, преобразуемое в тепло. По всей видимости идея не нова, но имеет право на рассмотрение.

Возможность снижения потерь мощности в выпрямителях часто недооценивается в контексте энергетического баланса проектируемого устройства. Конечно, в случае электронного устройства потери переводятся в счет за электроэнергию. На рисунке представлено сравнение мощности потерь тепла в разных типах выпрямителей при одном и том же токе нагрузки.

Графики работ выпрямителей
Графики работ выпрямителей

Наибольшие потери мощности происходят в двухполупериодном выпрямителе, где ток в течение полупериода протекает через два диода одновременно, и потеря мощности составляет P = ID1 * UD1 + ID2 * UD2. Уменьшение потерь вдвое (при одинаковом токе нагрузки) может быть достигнуто с помощью трансформатора с двумя одинаковыми вторичными обмотками, где в течение полупериода ток протекает через один диод (B). Потеря мощности в этом случае P = ID1 * UD1. Хотя в обоих случаях ток, заряжающий фильтрующий конденсатор, протекает через диоды выпрямителя в течение времени, меньшего полупериода, однако при более высоких токах средняя потеря мощности на диодах уже значительна.

Вариант принципиальной схемы
Вариант принципиальной схемы

Меньшие потери, чем в диодных схемах, могут быть получены при использовании MOSFET с синхронным ключом с незначительным сопротивлением RDS (C). В этом случае теряется мощность P = I2 * RDS. К примеру, на открытом транзисторе BUZ11 при токе 5 А будет выделяться около 0,5 Вт тепла, что в несколько раз меньше по сравнению с потерями диода с прямым напряжением UF = 1 В при том же токе.

Представленный выпрямитель, несмотря на не большую сложность схемы, требует использования сетевого трансформатора с двумя вторичными обмотками и определенных ограничений, может найти ряд применений. Например, схема может использоваться для питания высокоэффективных источников импульсного тока (например, светодиодный драйвер PT4115 может иметь КПД, близкий к 97%), которые контролируют ток светодиода, уменьшая потери тепла за счет тепла, которое будет выделятся на диодах классического выпрямителя. Чтобы обеспечить «легкую» нагрузку, то есть резистивную, стоит рассмотреть возможность использования представленного выпрямителя для уменьшения мощности потерь. График работы такого выпрямителя показан на рисунке.

Гравик работы выпрямителя
Гравик работы выпрямителя

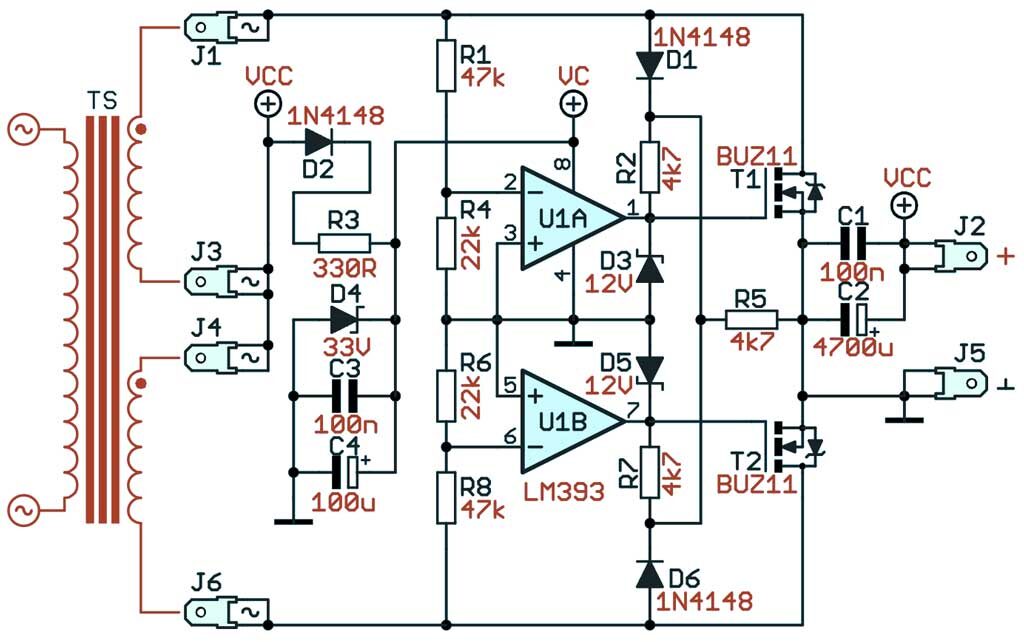
Несмотря на значительный технологический прогресс в улучшении параметров МОП-транзисторов с P каналом, они все же стоят дороже, чем МОП-транзисторы с N-каналом и сопоставимыми параметрами. Поэтому транзисторы с каналом N (BUZ11) использовались в качестве ключей T1, T2. Из-за внутреннего диода эти транзисторы включены таким образом что, не мешает их нормальному управлению.

Если управляющего напряжения затвора относительно источника достаточно, чтобы открыть транзистор, то ток зависит только от истока и стока. Схема эквивалентна двух диодному двухполупериодному выпрямителю, «генерирующему» отрицательное напряжение по отношению к общему отводу трансформатора - рисунки иллюстрируют условные обозначения, принятые в следующем описании, то есть заземление (общий вывод трансформатора рассматривается как плюс источника питания). Диоды D1, D6 и резисторы R2, R7 обеспечивают напряжение поляризации затворов ключей Т1, Т2, необходимое для их работы, независимо от половины напряжения от вторичных обмоток трансформатора.

Стабилитроны D3, D5 защищают ключи от превышения напряжения UGS. Два компаратора на выходе с открытым коллектором, включенным в схему U1 (LM393), отвечают за синхронизацию, то есть попеременное переключение транзисторов в цикле переменного напряжения от обмотки трансформатора. Неинвертирующие входы обоих компараторов подключены к заземлению схемы. Напряжение от делителя R1, R4 подключено к инвертирующему входу U1A. Аналогично, напряжение от делителя R6, R8 подключается к инвертирующему входу U1B.

Вариант макета печатной платы выпрямителя
Вариант макета печатной платы выпрямителя

Делители гарантируют, что положительные напряжения на инвертирующих входах всегда будут находиться в диапазоне входных напряжений компараторов, то есть ниже положительного напряжения питания. Компараторы работают нормально с потенциалом, близким к отрицательному напряжению питания U1 (или даже ниже, так называемая инверсия не происходит в LM393). В полупериод, когда напряжение на разъеме J1 увеличивается, на J6 оно уменьшается. В этой ситуации диод D1 обеспечивает напряжение смещения. Пропорционально напряжению на J1, напряжение на инвертирующем входе U1A больше, чем потенциал (земля) на неинвертирующем входе. Выход U1A соединен с землей, поэтому транзистор T1 закрыт.

Вид на макет выпрямителя
Вид на макет выпрямителя

Как только на конденсаторе фильтра C2 (относительно плюса) напряжение больше, чем напряжение на разъеме J6, тогда транзистор T2 откроется. Создаваемого на нем падения напряжения достаточно для того, чтобы потенциал упал ниже потенциала на неинвертирующем (заземляющем) входе на инвертирующем входе U1B. Закрытый выходной транзистор U1B поляризует затвор T2 с помощью R7, вызывая его открытие и протекание зарядного тока C2. Падение напряжения на сопротивлении RDS T2, хотя и небольшое, но достаточно для того, чтобы транзистор T1 открывался от U1B только до тех пор, пока не зарядится конденсатор С2 (до конца полупериода).

Вид в другом ракурсе выпрямителя
Вид в другом ракурсе выпрямителя

В следующем полупериоде ситуация противоположна, T2 закрыт, и как только потенциал на J1 достаточен для зарядки C2, T1 открывается. В принципе, резистор R5 не нужен, он теоретически гарантирует, что оба ключевых затвора разряжены на землю, когда оба выхода компаратора находятся в состоянии высокого импеданса. Это также обеспечивает большую стабильность системы без установленной емкости C2. Источник питания U1 обеспечивается диодом D2 с конденсаторами C3, C4. Резистор R3 с стабилитроном D4 защищает U1 от превышения максимально допустимого напряжения питания U1.

Основные формы сигнала (по отношению к массе) для одной половины периода сети (ключ T1) можно увидеть на рисунке, в то время как для большей читаемости синусоидальные формы сигналов входных напряжений относятся к VCC, то есть к общему трансформаторному отводу. Поскольку компараторы напряжения использовались для синхронизации транзисторов MOSFET, и любое возможное смещение тока относительно напряжения не учитывалось, выпрямитель подходит только для «легких» резистивных нагрузок. В случае индуктивной нагрузки ее нормальная работа не может быть гарантирована.

-7