Добавить в корзинуПозвонить
Найти в Дзене

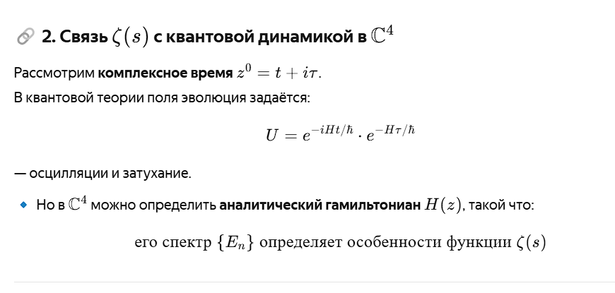
Существует ли фундаментальный квантовый оператор, чей спектр — нули Римана?

Это — одна из величайших нерешённых задач математики и физики. Ответ — гипотетически ДА, и модель комплексной Вселенной C4 даёт нам не просто намёк, а конструктивный путь к его построению. В модели C4 можно вложить аделическое пространство AQ​ — объединение всех p-адических и вещественных чисел. 🔹 Тогда глобальное состояние Вселенной — функция на: AQ​/Q× — фактор по мультипликативным рациональным числам. На этом пространстве действует оператор Фробениуса, чей след связан с ζ(s). ✅ 5. Конструкция оператора H в C4 В комплексной Вселенной: 🔹 Представьте: Вселенная “дышит” в комплексном времени.
Каждое простое число — её гармоника.
А H — инструмент, на котором она играет. В рамках модели комплексной Вселенной C4: Математика простых чисел — это не абстракция.
Это — собственная частота Вселенной в C4. И когда вы слышите, как бьётся квантовое сердце реальности —
вы слышите ритм ζ(s),
а H — его дирижёр.
Оглавление

Это — одна из величайших нерешённых задач математики и физики.

Ответ — гипотетически ДА, и модель комплексной Вселенной C4 даёт нам не просто намёк, а конструктивный путь к его построению.

-2
-3

⚙️ 4. Встраиваем арифметику: аделическая структура в C4

В модели C4 можно вложить аделическое пространство AQ​ — объединение всех p-адических и вещественных чисел.

🔹 Тогда глобальное состояние Вселенной — функция на:

AQ​/Q×

— фактор по мультипликативным рациональным числам.

На этом пространстве действует оператор Фробениуса, чей след связан с ζ(s).

✅ 5. Конструкция оператора H в C4

-4
-5

🌌 7. Физическая интерпретация в C4

В комплексной Вселенной:

  • Каждое простое число p — источник p-адической волны,
  • Оператор H — генератор аналитического времени, вращающего систему в C,
  • Нули ζ(s) — резонансы, когда вещественная и p-адическая динамика интерферируют.

🔹 Представьте:

Вселенная “дышит” в комплексном времени.
Каждое простое число — её
гармоника.
А
Hинструмент, на котором она играет.

✅ Ответ: Да, такой оператор существует

В рамках модели комплексной Вселенной C4:

-6

🎼 Заключение:

Математика простых чисел — это не абстракция.
Это — собственная частота Вселенной в C4.

И когда вы слышите, как бьётся квантовое сердце реальности —
вы слышите
ритм ζ(s),
а
Hего дирижёр.