Добавить в корзинуПозвонить
Найти в Дзене
RADIO INFO

Простой СВ вещательный АМ передатчик и из доступных деталей

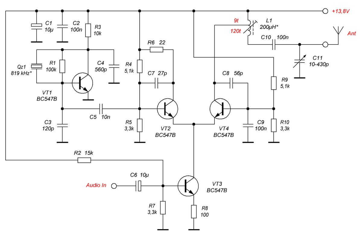
Добрый день дорогие друзья. Я как продолжаю просматривать зарубежные радиолюбительские сайты и журналы, и мне попалось описание простого СВ АМ передатчика небольшой мощности, передачи с которого можно принимать на старые СВ АМ радиоприемники. Передатчик работает на фиксированной частоте, стабилизированной кварцем и имеет мощность, которой достаточно, чтобы покрыть площадь квартиры или небольшого дома. Схема простого СВ АМ передатчика Подобные очень похохие схемы гуляют по зарубежным радиолюбительским сайтам и форумах, и я тоже о них писал на моем канале в публикации: «Конструкции зарубежных радиолюбителей. СВ АМ радиопередатчик малой мощности». В этой же статье описан принцип работы методика настройки подобных передатчиков, и кому будет это интересно можете ознакомиться. Собирается передатчик на самодельной двухсторонней печатной плате Нижняя сторона двухстороннего текстолита сохранена целиком и в нескольких местах соединена с верхней частью сквозными отверстиями. Изготовить так

Добрый день дорогие друзья.

Я как продолжаю просматривать зарубежные радиолюбительские сайты и журналы, и мне попалось описание простого СВ АМ передатчика небольшой мощности, передачи с которого можно принимать на старые СВ АМ радиоприемники. Передатчик работает на фиксированной частоте, стабилизированной кварцем и имеет мощность, которой достаточно, чтобы покрыть площадь квартиры или небольшого дома.

Схема простого СВ АМ передатчика

Подобные очень похохие схемы гуляют по зарубежным радиолюбительским сайтам и форумах, и я тоже о них писал на моем канале в публикации: «Конструкции зарубежных радиолюбителей. СВ АМ радиопередатчик малой мощности». В этой же статье описан принцип работы методика настройки подобных передатчиков, и кому будет это интересно можете ознакомиться.

Собирается передатчик на самодельной двухсторонней печатной плате

-2

Нижняя сторона двухстороннего текстолита сохранена целиком и в нескольких местах соединена с верхней частью сквозными отверстиями. Изготовить такую плату можно за минут.

В качестве кварца использован легкодоступный керамический резонатор на 819 кГц от 3,5-дюймового дисковода для гибких дисков, но можно и использовать любой кварц на частоту от 550 до 1605 кГц

В качестве биполярных транзисторов применены широко распространенные транзисторы BC547B, их можно заменить на 2N4401, 2N3904 и прочие подобные, думаю что и наш советский КТ315 с буквами Б, Г, Д подойдет. Выходную катушку легко изготовить готовых катушек промежуточной частоты для 455, 465 или 468 кГц

-3

Расположение деталей на печатной плате

-4

Более детально печатная плата в Sprint Layout

Собранный СВ АМ передатчик

-5

Собранный СВ АМ передатчик, вид с другой стороны

-6

Передатчик в сборе с КПЕ

-7

В качестве антенны используется отрезок медной проволоки длиной 3 метра и сечением 2,5 мм².

На этом у нас сегодня все.

Рекомендую посмотреть Подборку публикаций моего канала,, где Вы найдете статьи по рассмотренной выше теме, и множество других материалов, которые могут быть Вам интересны и полезны.

Ставьте лайки, комментируйте, подписывайтесь и заходите на мой канал, есть много интересной и нужной информации для радиолюбителей