Добавить в корзину
Позвонить
Найти в Дзене
Войти
ЕГЭ Студия
29 подписчиков
Подписаться
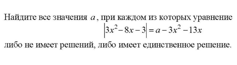
Сможете решить параметр со Статград для 10-классников
7 февраля
7 фев
~1 мин
?
?
...
Читать далее
Сможете решить параметр со Статград для 10-классников?
Подготовка к ЕГЭ
128,7 тыс интересуются
Следить за темой
3812841875.933.1776275254781.63682