Найти в Дзене

Замена документов после замужества в 2026 году: пошаговая инструкция от юриста.

После того как отзвучал марш Мендельсона и в вашем паспорте появился заветный штамп, начинается новый, не менее важный этап — юридическое обновление вашей жизни. Смена фамилии после замужества — это официальная процедура, влекущая за собой обязанность привести в соответствие все личные документы. Сделать это правильно и в установленные законом сроки в 2026 году вам поможет эта подробная инструкция, составленная с учетом последних изменений в законодательстве. Первое и главное правило: все изменения начинаются с получения внутреннего паспорта гражданина РФ. Он является основным документом, удостоверяющим личность, и на его основе вы будете менять все остальное. Важно учесть несколько общих принципов и нововведений, актуальных на 2026 год: Теперь разберем каждый пункт вашего обновленного документооборота в деталях. Это первоочередная и самая важная задача. Без нового паспорта вы не сможете поменять другие документы. После получения нового паспорта меняйте документы в следующем порядке, к
Оглавление

После того как отзвучал марш Мендельсона и в вашем паспорте появился заветный штамп, начинается новый, не менее важный этап — юридическое обновление вашей жизни. Смена фамилии после замужества — это официальная процедура, влекущая за собой обязанность привести в соответствие все личные документы. Сделать это правильно и в установленные законом сроки в 2026 году вам поможет эта подробная инструкция, составленная с учетом последних изменений в законодательстве.

Общий подход и ключевые нововведения 2026 года

Первое и главное правило: все изменения начинаются с получения внутреннего паспорта гражданина РФ. Он является основным документом, удостоверяющим личность, и на его основе вы будете менять все остальное.

Важно учесть несколько общих принципов и нововведений, актуальных на 2026 год:

  • Приоритет онлайн-сервисов: Подача заявлений через портал «Госуслуги» или сайт Социального фонда России (СФР) значительно ускоряет процесс. Для многих документов (СНИЛС, ИНН) это теперь основной способ взаимодействия.
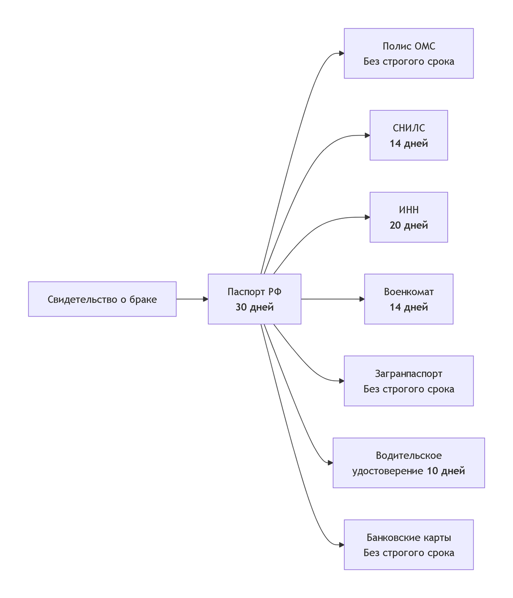
  • Сроки обязательны: На замену паспорта после смены фамилии закон отводит 30 дней. Пропуск этого срока может привести к административному штрафу.
  • ИНН: электронный формат: С 2026 года свидетельство о постановке на налоговый учет в бумажном виде более не выдается. После смены фамилии вы получаете электронную выписку с вашим неизменным идентификационным номером налогоплательщика через «Госуслуги» или личный кабинет на сайте ФНС. Важно, что сам номер ИНН при смене фамилии не меняется.
  • Ответственность перед военкоматом: Для военнообязанных (как мужчин, так и женщин с военно-учетными специальностями) с 1 января 2026 года ужесточена ответственность за неуведомление военкомата об изменении персональных данных, включая фамилию и место жительства. Теперь это обязанность действует круглогодично, а не только в период призыва.

Теперь разберем каждый пункт вашего обновленного документооборота в деталях.

Шаг 1. Паспорт гражданина РФ — основа основ

Это первоочередная и самая важная задача. Без нового паспорта вы не сможете поменять другие документы.

  • Куда обращаться: Отдел МВД по вопросам миграции (паспортный стол), Многофункциональный центр (МФЦ «Мои документы») или портал «Госуслуги». Через «Госуслуги» вы заполняете заявление онлайн, оплачиваете пошлину со скидкой 30% и записываетесь на прием для подачи оригиналов документов и фотографий.
  • Что потребуется:
    -Заявление установленной формы.
    -Старый паспорт.
    -Свидетельство о заключении брака (подлинник).
    -Две цветные или черно-белые фотографии размером 35x45 мм.
    Квитанция об оплате государственной пошлины. Размер пошлины в 2026 году составляет 300 рублей (при оплате через «Госуслуги» — 210 рублей).
  • Срок изготовления: Как правило, 5 рабочих дней при подаче в МВД или через «Госуслуги», до 8 рабочих дней при обращении через МФЦ.

Последовательная замена ключевых документов

После получения нового паспорта меняйте документы в следующем порядке, который считается наиболее логичным.

1. Полис ОМС (обязательного медицинского страхования)

  • Процедура: Обратитесь в страховую медицинскую организацию, выдавшую полис. Ее данные можно уточнить на «Госуслугах» или на обратной стороне самого полиса.
  • Сроки и стоимость: Замена производится бесплатно, обычно в день обращения.

2. СНИЛС (страховое свидетельство пенсионного страхования)

  • Процедура: Подайте заявление в электронном виде через личный кабинет на сайте Социального фонда России (СФР) или портал «Госуслуги». Явиться лично не требуется.
  • Важно: Номер вашего индивидуального лицевого счета (СНИЛС) остается пожизненно неизменным, меняется лишь фамилия в учетных записях.
  • Сроки: Обновление данных происходит в течение двух недель.

3. ИНН (Идентификационный номер налогоплательщика)

  • Процедура: Как и для СНИЛС, подача заявления осуществляется исключительно онлайн через «Госуслуги» или сайт ФНС. Бумажное свидетельство с 2026 года не выдается.
  • Результат: В личный кабинет поступит электронная выписка из ЕГРИП с обновленными данными. Номер ИНН также остается прежним.
  • Сроки: До 20 рабочих дней.

Документы для выезда за границу и вождения

1. Заграничный паспорт
Изменившаяся фамилия во внутреннем паспорте делает недействительным ваш загранпаспорт. Въезд по нему в другую страну будет невозможен.

  • Процедура: Нужно получать новый документ. Подать заявление можно через «Госуслуги» (с обязательной последующей явкой в МВД для фотографирования) или напрямую в МВД.
  • Госпошлина: За паспорт старого образца — 2000 рублей, за биометрический — 6000 рублей (для детей до 14 лет — вдвое дешевле).
  • Сроки: 1 месяц по месту регистрации, до 3 месяцев по месту пребывания.

2. Водительское удостоверение (ВУ) и документы на автомобиль

  • Процедура: Обращение в отделение ГИБДД или запись через «Госуслуги». Замена прав не требует повторной сдачи экзаменов.
  • Документы: Новый паспорт, старое ВУ, свидетельство о браке, медицинская справка (форма 003-В/у) — если вы хотите получить права на новый 10-летний срок.
  • Госпошлина: За замену прав — 4000 рублей (при оплате через «Госуслуги» — 2800 рублей). За внесение изменений в Свидетельство о регистрации ТС (СТС) — 1500 рублей.
  • Срок для замены ВУ: 10 дней с момента изменения фамилии.

Регистрация по месту жительства и уведомление военкомата

Если после свадьбы вы переезжаете к супругу, необходимо оформить регистрацию по новому месту жительства (постоянную) или месту пребывания (временную). Сделать это можно через МФЦ, паспортный стол УК/ТСЖ или «Госуслуги».

Важное уточнение для военнообязанных (и мужчин призывного возраста, и женщин с ВУС):
В течение 14 дней после смены фамилии или места жительства вы обязаны сообщить об этом в военный комиссариат. С 2026 года ответственность за неисполнение этой обязанности (штраф) применяется круглогодично. Подать уведомление можно лично или через «Госуслуги».

Банковские карты, имущество и трудовые отношения

  • Банковские карты и счета: Обратитесь в отделение вашего банка с новым паспортом и свидетельством о браке. Карты перевыпустят с новой фамилией, номера счетов останутся прежними. Сначала обновите данные в банке, где у вас зарплатная карта.
  • Право собственности на имущество: Фамилия в правоустанавливающих документах (свидетельствах, выписках из ЕГРН) не меняется автоматически. Для корректировки записи в Росреестре нужно подать заявление через МФЦ. Само право собственности при этом не переоформляется и не теряется.
  • Трудовая книжка: Предоставьте в отдел кадров вашей организации новый паспорт и свидетельство о браке. Специалист внесет запись о смене фамилии на титульный лист, заверив ее печатью и подписью.

Что менять не нужно (или необязательно)

  1. Дипломы об образовании, свидетельства о рождении: Это документы, удостоверяющие факт, который имел место в прошлом. Они не теряют юридической силы. По желанию можно получить дубликат диплома с новой фамилией в учебном заведении (часто платно), но это необязательно.
  2. Свидетельства ЗАГС (о рождении, о предыдущих браках): Они также остаются в силе как архивные документы. При желании можно получить новые свидетельства с актуальной фамилией, обратившись в ЗАГС.
  3. Завещания: Если в завещании вы указаны под старой фамилией, оно действительно. Однако во избежание споров крайне рекомендуется составить новое завещание с актуальными данными.

Краткая памятка по срокам замены документов

Чтобы вы ничего не упустили, сохраните себе эту схему-напоминание. Она наглядно показывает очередность и установленные законом сроки для самых важных действий.

-2

Юридический итог: Процесс смены документов — это формальность, подтверждающая ваш новый статус. Подходите к нему системно: начинайте с паспорта, активно используйте цифровые сервисы, следите за сроками и не забывайте об обязательных уведомлениях (военкомат). Это избавит вас от потенциальных проблем и штрафов в будущем, позволив в полной мере наслаждаться новым этапом жизни.

Статья подготовлена на основе анализа норм действующего законодательства РФ, включая Федеральные законы от 15.12.2025 № 488-ФЗ, Приказы ФНС, регулирующие порядок учета налогоплательщиков с 2026 года, и административные регламенты оказания государственных услуг. Информация актуальна на февраль 2026 года.

Подпишитесь на канал — экспертные статьи, свежие законы и советы юристов прямо в вашей ленте. Не упускайте важное!