Найти в Дзене

❌🇨🇳 Китай vs криптоиндустрия

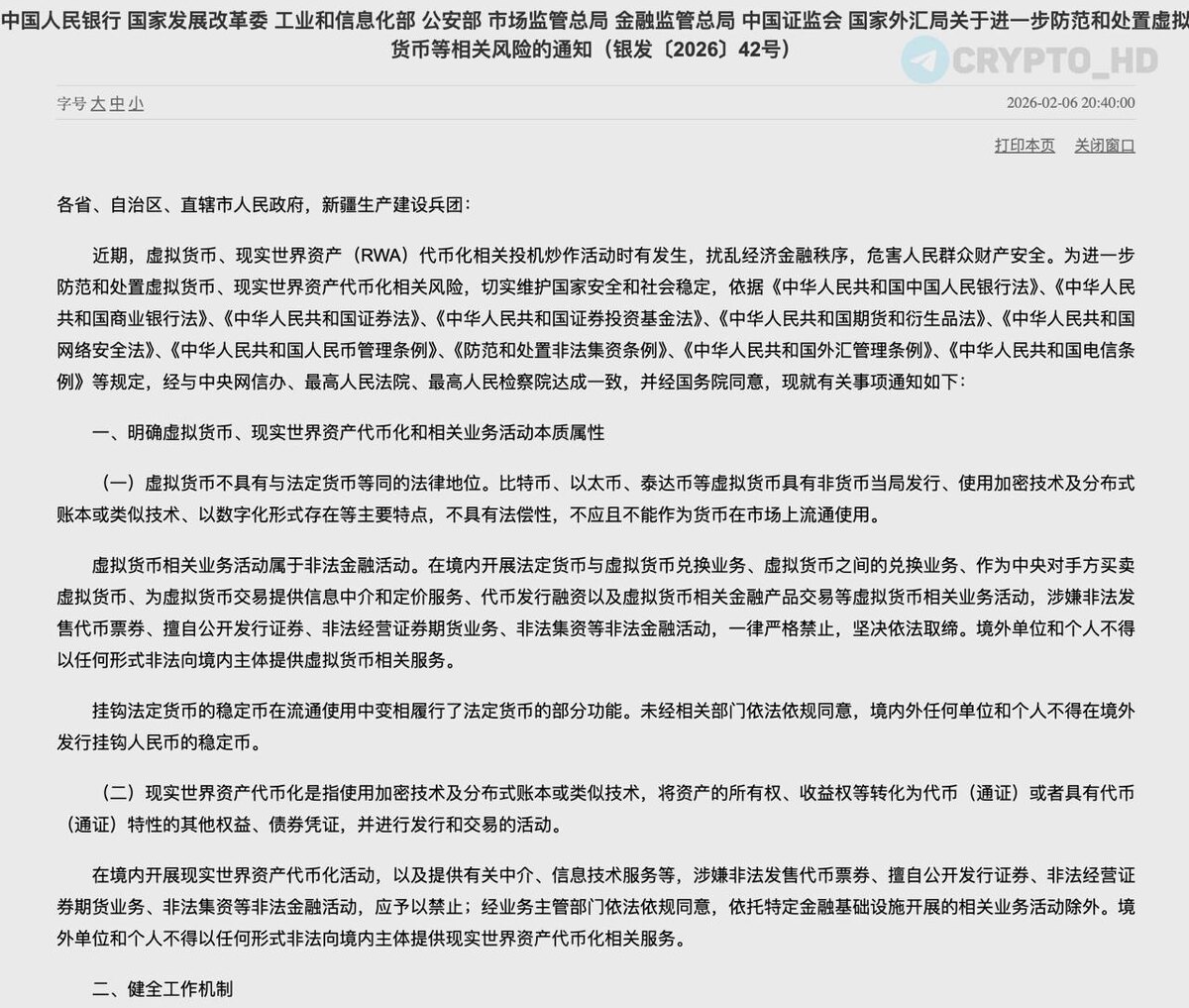
ЦБ Китая совместно совместно с 10 регуляторами выпустил новое уведомление о противодействии рискам, связанным с «виртуальными валютами и токенизацией реальных активов» (RWA). Ключевые моменты: ▪Криптовалюта не имеет законного статуса, все операции цифровой валютой – незаконная финансовая деятельность. ▪Запрещена эмиссия стейблкоинов, привязанных к юаню, без специального разрешения (как внутри страны, так и за рубежом) ▪Токенизация RWA на территории Китая признана незаконной (за редким исключением с одобрения регулятора). ▪Усилена борьба с майнингом, мошенничеством и отмыванием денег через криптовалюту. ▪Под жестким контролем – деятельность китайских резидентов в криптосекторе за границей. Crypto Headlines

❌🇨🇳 Китай vs криптоиндустрия.

ЦБ Китая совместно совместно с 10 регуляторами выпустил новое уведомление о противодействии рискам, связанным с «виртуальными валютами и токенизацией реальных активов» (RWA).

Ключевые моменты:

▪Криптовалюта не имеет законного статуса, все операции цифровой валютой – незаконная финансовая деятельность.

▪Запрещена эмиссия стейблкоинов, привязанных к юаню, без специального разрешения (как внутри страны, так и за рубежом)

▪Токенизация RWA на территории Китая признана незаконной (за редким исключением с одобрения регулятора).

▪Усилена борьба с майнингом, мошенничеством и отмыванием денег через криптовалюту.

▪Под жестким контролем – деятельность китайских резидентов в криптосекторе за границей.

Crypto Headlines