Добавить в корзинуПозвонить
Найти в Дзене
Виктор Сочи

Доработка симисторного регулятора в плавный пуск и стоп, сделаем приятное для глаз, своими руками.

Распространённая схема симисторнго регулятора. Можно схему доработать и уже получится регулятор с плавным пуском и стопом. Немного другой вариант с более плавным включением. Добавление в схему транзистора позволит легко организовать внешнее управление Соблюдайте технику безопасности при работе с высоким напряжением! Так стал выглядеть симисторный регулятор после всех вмешательств. Тесты показали правильную и стабильную работу. Данную доработку можно устанавливать на освещение, включённый свет не станет бить в глаза ярким всплеском и будет всегда радовать своим плавным выключением. Больше подробностей с этой доработкой и тестами можно посмотреть на видео - https://rutube.ru/video/9594d00408b78d941e3d95303995f457/ Симисторный регулятор - https://ali.click/8uzeyy?erid=2SDnjdYXF9a
Плавный пуск - https://ali.click/6xzeyp?erid=2SDnjeyYYvt
Тепловизор с высоким разрешением, недорогой! - https://ali.click/033b013?erid=2SDnjeBAyv1 или https://ali.click/yy2b01z?erid=2SDnjcu3bpm
Реклама:

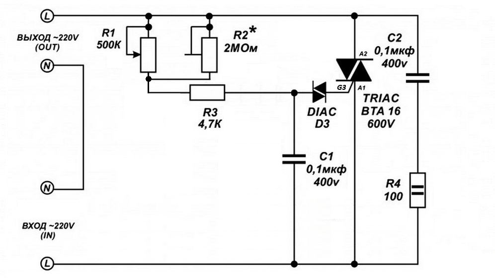
Распространённая схема симисторнго регулятора.

Симисторнго регулятор.
Симисторнго регулятор.

Можно схему доработать и уже получится регулятор с плавным пуском и стопом.

Схема после доработки.
Схема после доработки.

Немного другой вариант с более плавным включением.

С более плавным включением.
С более плавным включением.

Добавление в схему транзистора позволит легко организовать внешнее управление

Проверка и тесты схемы есть на видео.
Проверка и тесты схемы есть на видео.

Соблюдайте технику безопасности при работе с высоким напряжением!

Так стал выглядеть симисторный регулятор после всех вмешательств. Тесты показали правильную и стабильную работу.

-6

Данную доработку можно устанавливать на освещение, включённый свет не станет бить в глаза ярким всплеском и будет всегда радовать своим плавным выключением. Больше подробностей с этой доработкой и тестами можно посмотреть на видео - https://rutube.ru/video/9594d00408b78d941e3d95303995f457/

Симисторный регулятор - https://ali.click/8uzeyy?erid=2SDnjdYXF9a
Плавный пуск -
https://ali.click/6xzeyp?erid=2SDnjeyYYvt

Тепловизор с высоким разрешением, недорогой! -
https://ali.click/033b013?erid=2SDnjeBAyv1 или https://ali.click/yy2b01z?erid=2SDnjcu3bpm
Реклама: ООО "АЛИБАБА.КОМ (РУ)" ИНН: 7703380158

Если заметили ошибки или есть дополнения - пишите в комментариях.

Спасибо за просмотр!