Добавить в корзинуПозвонить
Найти в Дзене
Василий

Как сделать металлоискатель

Вы в детстве хотели себе иметь прибор, которым можно было бы находить металлические предметы и даже клад? Большинство детей желают иметь такой агрегат. К счастью, он существует. Это обычный металлодетектор, позволяющий обнаруживать различные металлы под слоем грунта и в других местах. Принцип в том, что он находит материал, который отличается своими магнитными или электрическими свойствами от среды нахождения. Примечательно, что находить можно не только металлические предметы и не только в грунте. Металлоискатель используют геологи, службы досмотра, военные, криминалисты и строители. Это весьма полезная в хозяйстве вещь. А можно ли сделать металлоискатель своими руками? Да, и эта статья поможет вам в этом. Для того чтобы сделать такой прибор в домашних условиях собственными руками, нужно разобраться в принципе его работы. Как он способен обнаруживать металл и сигнализировать об этом? Все дело в электромагнитной индукции. Металлоискатели имеют свою схему, состоящую из: Некоторые работаю
Оглавление

Вы в детстве хотели себе иметь прибор, которым можно было бы находить металлические предметы и даже клад? Большинство детей желают иметь такой агрегат. К счастью, он существует. Это обычный металлодетектор, позволяющий обнаруживать различные металлы под слоем грунта и в других местах. Принцип в том, что он находит материал, который отличается своими магнитными или электрическими свойствами от среды нахождения. Примечательно, что находить можно не только металлические предметы и не только в грунте.

Металлоискатель используют геологи, службы досмотра, военные, криминалисты и строители. Это весьма полезная в хозяйстве вещь. А можно ли сделать металлоискатель своими руками? Да, и эта статья поможет вам в этом.

Как работает металлоискатель

Для того чтобы сделать такой прибор в домашних условиях собственными руками, нужно разобраться в принципе его работы. Как он способен обнаруживать металл и сигнализировать об этом? Все дело в электромагнитной индукции. Металлоискатели имеют свою схему, состоящую из:

  • Передатчика колебаний электромагнитных волн.
  • Приемника.
  • Специальной передающей сигнал катушки.
  • Катушки, принимающей сигнал.
  • Устройства индикации.
  • Дискриминатора (схема выделения полезного сигнала).
-2

Некоторые работающие узлы могут быть объединены схематически и конструктивно. К примеру как приемник, так и передатчик смогут действовать на одну катушку. Часть приемника сразу будет выделять положительный сигнал и так далее.

Теперь детальней о принципе работы металлоискателя. Благодаря катушке, в среде начинает создаваться ЭМП (электромагнитное поле) некой структуры. В том случае, когда в радиусе действия этого поля находится предмет, проводящий электричество, в нем появляются токи Фуко или вихревые.Они создают собственное ЭМП предмета. Теперь изначальная структура катушки начинает искажаться. А когда предмет, находящийся в грунте, не проводит электричество, но имеет ферромагнитные свойства, то за счет экранирования структура катушки тоже искажается. Как в первом, так и во втором случае, металлоискатель улавливает электромагнитное поле от предмета и преобразует его в сигнал (акустический или оптический). Вы слышите определенный звук и можете видеть сигнал на экране.

-3

Обратите внимание! В целом для работы металлоискателя необязательно, чтобы тело проводило ток, грунт – нет. Важно чтобы магнитные и электрические свойства тел отличались.

Вот так и работает система металлоискателя. Принцип простой и действенный. Теперь, давайте подробнее рассмотрим, как сделать металлоискатель собственными руками. Первое что вам нужно – подготовить все инструменты и материалы.

Компоненты для металлоискателя

Итак, если вы хотите изготовить прибор, то без специальных приспособлений не обойтись. Это все-таки электронный прибор, который нужно собрать из разных комплектующих. Что же потребуется? Набор следующий:

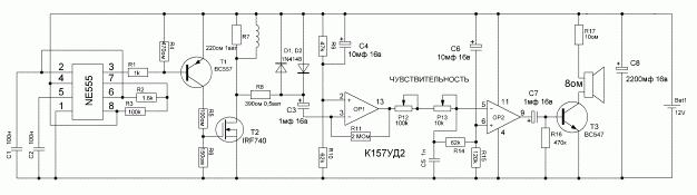
  • микросхема NE555 или отечественный аналог КР1006ВИ1, на которой будет построен передающий узел;
транзистор IRF740;
транзистор IRF740;
  • транзистор по типу NPN;
микросхема К157УД2 с транзистором ВС547 для приемного узла;
микросхема К157УД2 с транзистором ВС547 для приемного узла;
  • провод чтобы намотать катушку ПЭВ 0.5;
  • изоляционная лента;
  • провода, паяльник;
  • другие материалы для сооружения корпуса.

Прочие компоненты вы можете увидеть на схеме ниже.

-6

Кроме того, вам понадобится пластиковая коробка, чтобы смонтировать электронную схему. А также подготовьте пластиковую трубу, чтобы создать штангу с закрепленной на ней катушкой. Теперь можно приступать к работе.

Собираем металлоискатель собственными руками

Самый сложный этап работ – это электроника. Здесь все тонко и сложно. Поэтому рационально начать именно с создания рабочей печатной платы. Существует лишь несколько вариантов различных плат. Все зависит от радиоэлементов, используемых для создания. Различают плату, работающую на микросхеме NE555, и на транзисторах. Ниже видно, как выглядят эти платы.

-7
-8
-9

Установка электронных элементов на плату

Дальше работа тоже будет не из легких. Все электронные элементы металлоискателя придется спаять и установить их так, как показывает схема. На фото вы можете видеть конденсаторы. Они пленочные и обладают высокой термо- стабильностью. За счет них работа металлоискателя будет значительно стабильней. Такой показатель очень кстати, особенно в осенний период пользования прибором. Ведь тогда на улице бывает достаточно прохладно.

-10
-11
-12

Остается выполнить пайку. Сам процесс мы описывать не будем, так как технология пайки должна быть известна всем.

Собираем металлоискатель: питание

Чтобы устройство получало ток, нужно обеспечить источник питания на 9–12 В. Стоит заметить, что металлоискатель довольно прожорливо потребляет электроэнергию. Это не удивительно, так как прибор довольно мощный. Если вы думаете что одной «Кроны» (батарейки) будет достаточно, то это не так. Долго он не проработает. Потребуется две или даже три батарейки, соединенные параллельно. Как вариант использование одного мощного аккумулятора. Это будет дешевле, так как его можно долго разряжать и заряжать.

-13

Собираем металлоискатель: катушка

Так как мы делаем импульсный металлодетектор, то аккуратность и точнейшая сборка катушки не требуется. Нормальный диаметр катушки будет составлять 19–20 см. Для этого придется мотать 25 витков. Когда вы сделаете катушку, хорошо обмотайте ее сверху изоляционной лентой. Для увеличения глубины обнаружения катушкой предметов, намотайте диаметр на отправку около 26–27 см. При этом нужно уменьшить количество витков до 21–23. В таком случае используется провод Ø 0,5 мм.

-14

Когда вы намотали катушку, ее потребуется смонтировать на жесткий корпус металлоискателя. Важно, чтобы на корпусе отсутствовал металл. Подумайте и поищите любой корпус, который будет подходить по размерам. Корпус будет выполнять защитную функцию. Катушка будет защищена от ударов о грунт во время поисков.

Чтобы сделать отвод от катушки, припаяйте к ней два провода Ø 0,5–0,75 мм. Рекомендуется использовать 2 свитых друг с другом провода.

-15

Собираем металлоискатель: настройка прибора

Собирая металлоискатель по схеме, настраивать его не нужно. Он уже обладает максимальной чувствительностью. Чтобы еще тоньше настроить металлоискатель, отрегулируйте переменный резистор R13, немного покрутив его. Делайте это до тех пор, пока не услышите редкие щелчки. В том случае, когда это достигается на крайнем положении нахождения резистора, смените номинал прибора R12. Такой переменный резистор должен настроить металлоискатель на оптимальную работу на среднем положении.

-16

Существует специальный осциллограф, благодаря которому вы можете измерять частоту затвора резистора Т2. Протяжность импульса должна составлять 130–150 мкс, а оптимальная рабочая частота – 120–150 Гц.

Чтобы начать процесс поиска металлоискателем, нужно включить его и подождать примерно 20 сек. Тогда он стабилизируется. Теперь крутите резистор R13 чтобы настроить его. Вот и все, вы можете начинать свой поиск при помощи простого металлоискателя.

Подведем итоги

Такая подробная инструкция поможет вам узнать, как самому можно сделать металлоискатель своими руками. Он простой, но полностью способен находить металлические предметы. Более сложные модели металлоискателей требуют больших усилий и времени.

Самые популярные самодельные металлоискатели работают по принципу генератора биений (BFO). Представьте себе двух музыкантов, которые играют почти одну и ту же ноту. Пока ноты совпадают, звук ровный. Но стоит одному из них чуть-чуть изменить тон, как появляется характерная «вибрация» или «биение» звука.

В металлоискателе так же:

  • Два генератора: один «опорный», а второй связан с поисковой катушкой.
  • Поиск: Когда под катушкой пусто, генераторы «звучат» в унисон, и вы слышите тишину.
  • Находка: Металлический предмет под катушкой меняет её параметры, и второй генератор начинает «фальшивить». В наушниках тут же появляется нарастающий звук — это и есть сигнал о находке!

Почему стоит собрать металлоискатель своими руками?

  1. Это почти бесплатно. Большинство деталей можно выпаять из старого радиоприёмника или купить на радиорынке за сущие копейки. Главные расходы — это, возможно, провода и батарейки.
  2. Это просто. В интернете полно схем для новичков (самая известная — «Пират»), которые не требуют глубоких знаний. Если вы умеете держать в руках паяльник, вы справитесь.
  3. Это бесценный опыт. Вы не просто получите готовый прибор, а поймёте, как он устроен изнутри. Это дарит невероятное чувство удовлетворения, когда ваше творение впервые находит монетку в земле.

Как сделать громоотвод в частном доме

Как сделать коптильню

Сделать тандыр из кирпича своими руками

Чем и как заклеить бассейн

Как проверить лазерный уровень на точность