Найти в Дзене
Andrey774

Усилитель класса А

Этот усилитель я не только трогал руками, но и слушал, когда учился в восьмом классе. Я видел этот усилитель в оригинале. В то время я и не знал, что он так чудесно звучит. Помню, он был в такой огромной коробке.
В мире аудиотехники мало найдётся устройств, которые могли бы сравниться по известности и уважению с усилителем А-класса, разработанным Джоном Линсли Худом в 1969 году (мой год
Оглавление

Этот усилитель я не только трогал руками, но и слушал, когда учился в восьмом классе. Я видел этот усилитель в оригинале. В то время я и не знал, что он так чудесно звучит. Помню, он был в такой огромной коробке.

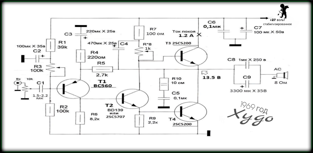
Выкладываю статью и схему этого усилителя. Что скажете про этот усилитель?

В мире аудиотехники мало найдётся устройств, которые могли бы сравниться по известности и уважению с усилителем А-класса, разработанным Джоном Линсли Худом в 1969 году (мой год рождения). Эта схема, известная как JLH-1969, стала эталоном для любителей высококачественного звука и радиолюбителей, стремящихся собрать собственный усилитель.

Усилитель JLH-1969 был представлен как доступная альтернатива уходящим ламповым усилителям. Его ключевая особенность - работа в классе А, что обеспечивает:

минимальные искажения;
высокую линейность;
превосходное звучание на малой громкости.

Принцип работы класса А заключается в смещении тока покоя оконечного каскада на середину рабочей зоны ВАХ (вольт-амперной характеристики). Это исключает переходные процессы открытия и закрытия транзисторов, характерные для усилителей классов B и AB.

На изображении представлена классическая топология JLH-1969 с использованием транзисторов. Ключевые элементы схемы:

  • Транзисторы: T1 (BC560), T2 (BD139 или 2SC5707), T3 и T4 (2SC5200) - обеспечивают усиление сигнала.
  • Резисторы (R1-R10): задают рабочие режимы транзисторов, формируют обратную связь и устанавливают ток покоя (указан как 1.2 А).
  • Конденсаторы (C1-C9): фильтруют питание, формируют частотные характеристики, обеспечивают стабильность работы. Например, C9 (3300 мкФ × 35В) играет ключевую роль в фильтрации выходного сигнала.
  • Питание: однополярное, +27 В (стабилизированное).
  • Выходная мощность: зависит от сопротивления нагрузки (8 Ом) и параметров питания, обычно в диапазоне 5-15 Вт.
  • Частота питания: 13.5 В - важный параметр для работы каскадов усиления.

Преимущества усилителя JLH-1969

  1. Высокая линейность: благодаря работе в классе А и тщательно рассчитанным цепям обратной связи.
  2. Простота схемы: всего несколько транзисторов и пассивных компонентов, что облегчает сборку и настройку.
  3. Повторяемость: схема хорошо изучена, множество вариантов реализации (включая современные транзисторы).
  4. Совместимость: подходит для подключения к акустическим системам с чувствительностью не ниже 92 дБ.

Недостатки

  1. Низкий КПД: большая часть энергии преобразуется в тепло, что требует эффективного охлаждения.
  2. Высокий ток покоя: приводит к нагреву усилителя (в схеме указан 1.2 А).
  3. Ограниченная мощность: не подходит для мощных акустических систем, но идеален для домашнего прослушивания.
  4. Требования к питанию: качественное однополярное питание (27 В) с хорошей фильтрацией.

Модернизации и вариации

За полвека схема JLH-1969 претерпела множество доработок:

  • Замена транзисторов на современные аналоги (например, КТ3107К, КТ961В, КТ9166А).
  • Добавление токовых зеркал и источников тока для повышения стабильности.
  • Использование двухполярного питания для увеличения выходной мощности (до 20-25 Вт).
  • Улучшение фильтрации питания с помощью транзисторных фильтров ("электронных дросселей").
  • Коррекция частотных характеристик с помощью дополнительных конденсаторов (например, С3, С10).

Практические рекомендации по сборке

  1. Выбор компонентов:
  • конденсаторы: использовать качественные электролиты (Elna, Panasonic) и плёночные конденсаторы (MKP) для входных цепей;
  • резисторы: предпочтение металлическим плёнкам с допуском -1%;
  • транзисторы: подбирать с близкими характеристиками для симметричной работы.
  1. Настройка:
  • установить ток покоя (около 80-90% от номинального) перед прогревом;
  • проверить напряжение на эмиттерных резисторах (R1, R4 и др.);
  • отрегулировать среднюю точку выхода с помощью подстроечных резисторов (R2, R5).
  1. Охлаждение: использовать радиаторы с площадью не менее 300 см² на канал, возможно добавление активного охлаждения.
  2. Защита акустики: рекомендуется добавить схему защиты от постоянного напряжения на выходе.

Усилитель JLH-1969 идеально подходит для:

прослушивания вокала и инструментальной музыки;
использования с акустическими системами 5-8 дюймов (чувствительность -86 дБ);
создания Hi-Fi систем домашнего кинотеатра;
экспериментов с аудиофильным звучанием.

Усилитель разработанный в 1969 году остаётся актуальным даже спустя 50 лет благодаря своей простоте, надёжности и выдающемуся звучанию. Эта схема - не просто усилитель, а символ эпохи, когда качество звука ставилось выше эффективности. Для энтузиастов, желающих погрузиться в мир аудиотехники, сборка JLH-1969 станет настоящим вызовом и источником удовольствия от полученного результата.

Если вы планируете собрать такой усилитель, тщательно подходите к выбору компонентов и соблюдайте рекомендации по настройке. Результат превзойдёт ваши ожидания! Лично я бы поставил памятник этому усилителю, интересно а может где уже и стоит)))