Добавить в корзинуПозвонить
Найти в Дзене
Сделай сам - своими руками

Стрелочный индикатор звука

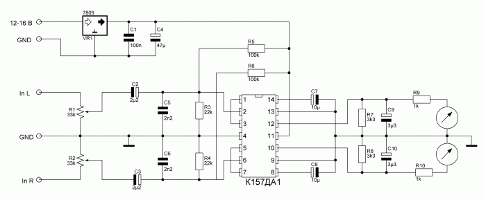
Многие аудиоустройства прошлого века, включая магнитофоны и усилители, имели на передней панели стрелочный индикатор. Стрелка этого индикатора двигалась в такт музыке, что не имело практической пользы, но выглядело эстетически привлекательно. В современной аппаратуре, где на первый план выходят компактность и функциональность, такие элементы, как стрелочный индикатор, уже не используются. Тем не менее, стрелочные головки для таких индикаторов все еще можно найти, что позволяет самостоятельно собрать подобное устройство. Основой устройства служит советская микросхема К157ДА1, которая представляет собой двухканальный двухполупериодный выпрямитель сигналов среднего значения. Схема может работать в широком диапазоне напряжений питания — от 12 до 16 вольт. Это обеспечивается встроенным стабилизатором на 9 вольт (обозначен как VR1 на схеме). При использовании стабилизатора в металлическом корпусе ТО-220 можно подавать напряжение до 30 вольт. Уровень входного сигнала регулируется подстроечным
Оглавление

Многие аудиоустройства прошлого века, включая магнитофоны и усилители, имели на передней панели стрелочный индикатор. Стрелка этого индикатора двигалась в такт музыке, что не имело практической пользы, но выглядело эстетически привлекательно. В современной аппаратуре, где на первый план выходят компактность и функциональность, такие элементы, как стрелочный индикатор, уже не используются. Тем не менее, стрелочные головки для таких индикаторов все еще можно найти, что позволяет самостоятельно собрать подобное устройство.

Схема

-2

Основой устройства служит советская микросхема К157ДА1, которая представляет собой двухканальный двухполупериодный выпрямитель сигналов среднего значения. Схема может работать в широком диапазоне напряжений питания — от 12 до 16 вольт. Это обеспечивается встроенным стабилизатором на 9 вольт (обозначен как VR1 на схеме). При использовании стабилизатора в металлическом корпусе ТО-220 можно подавать напряжение до 30 вольт. Уровень входного сигнала регулируется подстроечными резисторами R1 и R2. Схема не требовательна к номиналам компонентов. Можно экспериментировать с ёмкостью конденсаторов С9 и С10, которые влияют на плавность движения стрелки, а также с резисторами R7 и R8, определяющими время обратного хода стрелки. Входы In L и In R подключаются к источнику звука, которым может быть любое устройство с линейным выходом — компьютер, плеер или телефон.

Плату можно скачать тут - https://sdelaysam-svoimirukami.ru/4560-strelochnyj-indikator-zvuka.html

-3

Сборка схемы

Индикаторную плату создают методом ЛУТ на текстолитовой заготовке размером 30 х 50 мм. микросхему рекомендуется установить в панельку, чтобы в будущем можно было её заменить. После травления плату обязательно покрывают оловом, чтобы улучшить внешний вид дорожек и предотвратить окисление меди. Сначала запаивают мелкие компоненты — резисторы и керамические конденсаторы. Затем переходят к более крупным элементам: электролитическим конденсаторам, подстроечным резисторам и микросхеме. В завершение припаивают все соединительные провода. Плата рассчитана на два канала и требует двух стрелочных головок — для правого и левого каналов. Однако можно использовать одну стрелочную головку и оставить контакты для второго канала пустыми, как это было сделано. После монтажа всех деталей необходимо удалить остатки флюса и проверить соседние дорожки на наличие замыканий. Для подключения платы к источнику сигнала лучше всего использовать штекер jack 3,5. Если длина проводов от платы превышает 15 см, рекомендуется использовать экранированный кабель.

-4
-5
-6
-7

Стрелочная головка

В настоящее время приобрести советские стрелочные головки не составляет труда, поскольку существует множество их разновидностей, отличающихся формой и размерами. Я воспользовался небольшой стрелочной головкой М42008, которая компактна и эстетически привлекательна. Для данной схемы подойдёт любая головка с током полного отклонения в диапазоне от 10 до 100 микроампер. В дополнение можно заменить стандартную шкалу, градуированную в микроамперах, на специализированную звуковую шкалу, отградуированную в децибелах. Однако стрелочную головку следует подключать к схеме не напрямую, а через подстроечный резистор с номиналом 1-2 мегаома. Средний контакт резистора соединяется с одним из крайних контактов и подключается к плате, а оставшийся контакт подключается непосредственно к головке. Это можно увидеть на изображении ниже.

-8
-9

Настройка индикатора

После сборки платы и подключения стрелочной головки можно переходить к тестированию. Сначала необходимо подать питание на плату и проверить напряжение на 11-м выводе микросхемы — оно должно составлять 9 вольт. Если питание соответствует норме, можно подавать звуковой сигнал на вход платы. Затем, используя резисторы R1 и R2 на плате, а также подстроечный резистор у стрелочной головки, нужно настроить чувствительность так, чтобы стрелка находилась примерно в середине шкалы и не зашкаливала. На этом основная настройка завершена, и стрелка будет плавно двигаться в такт музыке. Для более резкого движения стрелки можно параллельно стрелочным головкам установить резисторы сопротивлением 330-500 Ом. Такой индикатор будет отлично смотреться как в корпусе самодельного усилителя, так и в качестве самостоятельного устройства, особенно если подсветить его парой светодиодов. Удачи в сборке!

-10
-11
Универсальный индикатор разряда аккумулятора
Индикатор разряда батареи
Простое универсальное автоматическое зарядное устройство
Мощный линейный стабилизатор напряжения
Простой способ перевести шуруповерт с никель-кадмиевых на литий-ионные аккумуляторы
Лайфхак: как найти деталь в КЗ без тепловизора, тем что есть под рукой
Как изменить выходное напряжение практически любого блока питания
Как сделать мини ТЭЦ для костра. Освещение и зарядка гаджетов вдали от цивилизации