Найти в Дзене
Старый радио любитель

Узелочки в копилку. Балансный смеситель на транзисторах. Реализация.

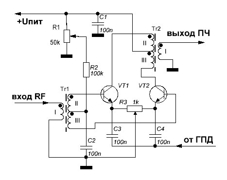
Теория - теорией, а практика - критерий истины. Собираю балансный смеситель по схеме, немного отличающейся от простейшей на рис. 8 в предыдущей статье. Потенциометр R1 нужен для установки различных режимов по постоянному току, R3 - для балансировки смесителя. Сигнал ГПД (цифровой генератор) подается в фазе на эмиттеры транзисторов через конденсаторы С3 и С4. Сигнал от генератора Г4-102А подается на первичную обмотку Tr1, а сигнал ПЧ снимается с вторичной обмотки Tr2. Оба трансформатора выполнены по методике ШПТЛ. Они намотаны на зеленых кольцах с внешним диаметром 10 мм жгутом из четырех проводников 0,15 мм. Можно было и из трех, но я беру два проводника с лаковой изоляцией разного цвета, складываю пополам и скручиваю. Два проводника одного цвета соединяю параллельно, а два проводника другого цвета - последовательно. Такая методика позволяет обходиться почти без прозвонки проводов. Обмотки содержат по 12 витков. Транзисторы я взял типа 2N3904. Причин использовать эти транзисторы неско

Теория - теорией, а практика - критерий истины. Собираю балансный смеситель по схеме, немного отличающейся от простейшей на рис. 8 в предыдущей статье.

Рис. 1.
Рис. 1.

Потенциометр R1 нужен для установки различных режимов по постоянному току, R3 - для балансировки смесителя. Сигнал ГПД (цифровой генератор) подается в фазе на эмиттеры транзисторов через конденсаторы С3 и С4. Сигнал от генератора Г4-102А подается на первичную обмотку Tr1, а сигнал ПЧ снимается с вторичной обмотки Tr2.

Оба трансформатора выполнены по методике ШПТЛ. Они намотаны на зеленых кольцах с внешним диаметром 10 мм жгутом из четырех проводников 0,15 мм. Можно было и из трех, но я беру два проводника с лаковой изоляцией разного цвета, складываю пополам и скручиваю. Два проводника одного цвета соединяю параллельно, а два проводника другого цвета - последовательно. Такая методика позволяет обходиться почти без прозвонки проводов. Обмотки содержат по 12 витков.

Транзисторы я взял типа 2N3904. Причин использовать эти транзисторы несколько: их у меня очень много :)), оказалось, что практически у всех транзисторов одной партии одинаковые h21э (у моих - 360), ну и модель этого типа транзисторов есть в LTspice. Получилась вот такая плата.

Рис. 2.
Рис. 2.

Прежде, чем запускать схему, я решил прогнать ее в LTspice.

Рис. 3.
Рис. 3.

При отсутствии сигнала гетеродина и токе через каждый транзистор около 4 мА входной сигнал амплитудой 1 мВ и частотой 5 МГц усиливается примерно в 100 раз.

Рис. 4.
Рис. 4.

При отсутствии входного сигнала и амплитуде сигнала гетеродина 1,5 В на резисторе R4 сигнал практически отсутствует (шум с амплитудой менее 10 пико вольт). Это говорит о том, что сигнал гетеродина в балансном смесителе полностью (в идеале) подавляется.

Рис. 5.
Рис. 5.

При подаче на вход смесителя сигнала на выходе получается этакая крякозябра. В ней я не смог найти импульсов ни с разностной частотой (5 МГц - 2 МГц = 3 МГц), ни с суммарной частотой (5 + 2 = 7 МГц). Зато выделяются импульсы с частотой 1 МГц.

Посмотрим, как совпадет модель с натурой :)).

Рис. 6.
Рис. 6.

При подаче на вход сигнала с размахом около 30 мВ при отсутствии сигнала гетеродина на выходе получаем около 1,6 В, т.е. усиление около 50 раз. Это примерно в два раза меньше, чем в модели, но не критично.

А вот подавление сигнала гетеродина на выходе оказалась очень небольшим.

Рис. 7.
Рис. 7.

Всего-навсего в 6 раз. Причем с увеличением частоты подавление уменьшается, хотя емкость у транзистора маленькая.

Подаю на вход 30 мВ.

Рис. 8.
Рис. 8.

На выходе, как и в модели, крякозябра. Но стОит посмотреть спектр, благо TinySA у меня есть.

Посмотрел зависимость спектра от тока транзисторов.

Рис. 8.
Рис. 8.

Четко видны пики разностного (около 3 МГц) и суммарного (около 7 МГц). Обращает внимание широкий спектр разностного сигнала.

Рис. 9.
Рис. 9.

При токе через транзисторы около 2 мА все сигналы в комплекте, причем уровень разностного сигнала больше, чем суммарного. Спектр разностного сигнала стал уже.

Рис. 10.
Рис. 10.

При токе 4 мА все практически осталось как прежде.

Вот такие результаты получились. И как из этого забора выбрать только одну планку? Все просто: нужно на выходе смесителя поставить хотя бы один резонансный контур.

Рис. 11.
Рис. 11.

И все ненужное будет отсечено.

Недавно в комментариях читатели вспомнили еще один смеситель, в котором высокое подавление сигнала гетеродина. Эта схема была опубликована в журнале Радио №1 за 1974 год.

Рис. 12.
Рис. 12.

Я собирал этот смеситель, благо мне достался десяток этих транзисторов, польстившись на большое затухание сигнала гетеродина (до 40 дБ). И это соответствует действительности! Но дело в том, что подавление обеспечивает резонансный контур в истоке VT1. Когда я попробовал включить вместо контура резистор или ШПТЛ, то никакого особенного подавления не было :((.

Попробую еще поэкспериментировать с этим смесителем. а также сделать балансный на полевых транзисторах.

Всем здоровья и успехов!